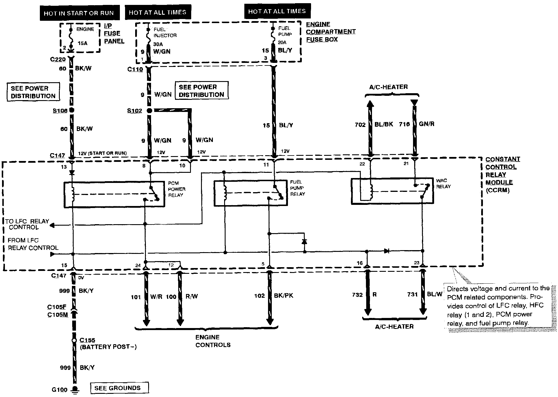
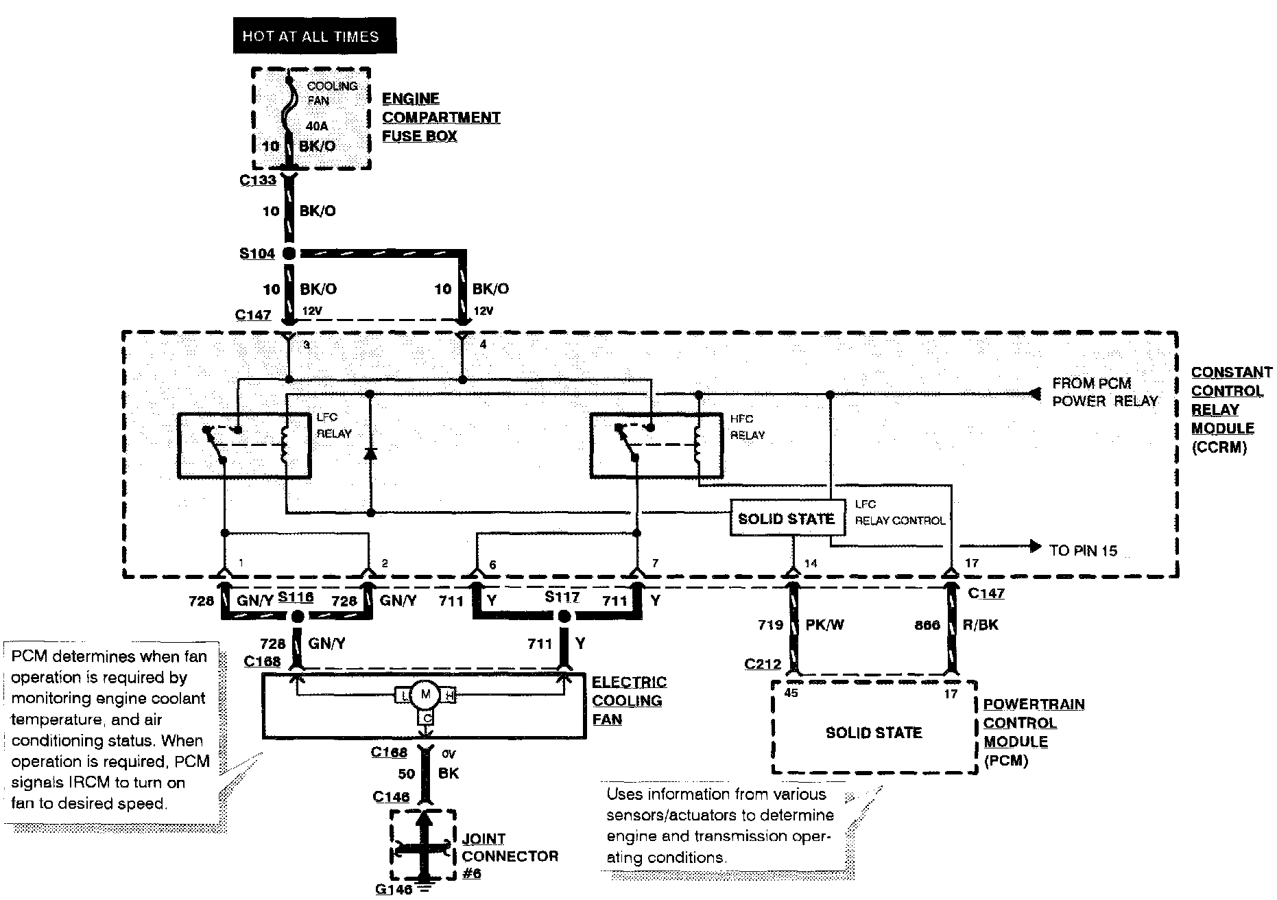
Constant Control Relay Module (CCRM) Wiring Diagram
The wiring for the Constant Control Relay Module is included in each system that the module effects, the cooling fan system is included here for your reference. The Internal Schematic is also available. Constant Control Relay Module (CCRM) Internal Schematic