Curiosii for ever!
: Car repair manuals for everyone.
Home
>>
Ford
>>
1997
>>
Mustang V6-3.8L VIN 4
>>
Repair and Diagnosis
>>
Powertrain Management
>>
Transmission Control Systems
>>
Testing and Inspection
>>
Flow of Diagnosis
>>
Diagnostic Flow Chart
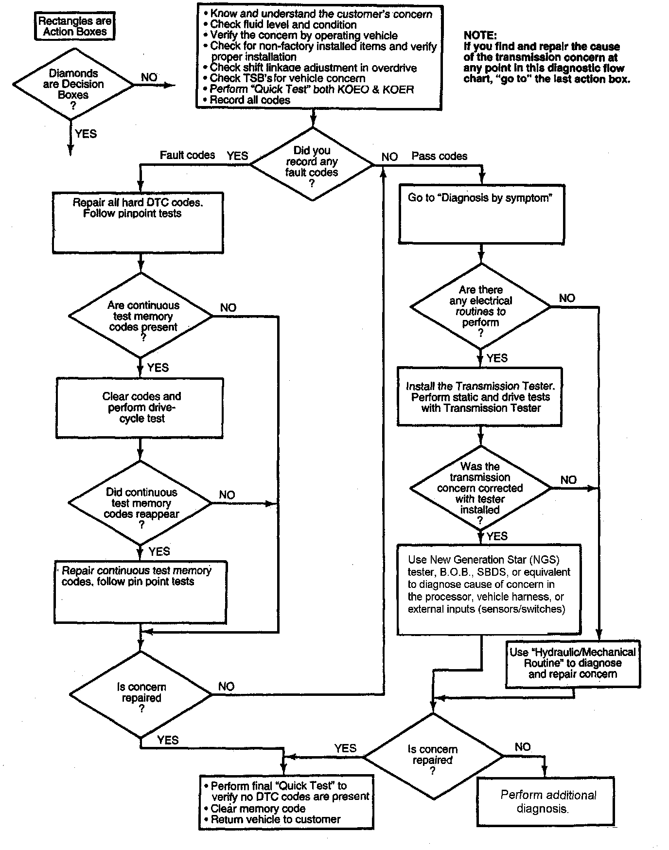
Diagnostic Flow Chart