Curiosii for ever!
: Car repair manuals for everyone.
Home
>>
Ford
>>
1996
>>
Probe L4-121 2.0L DOHC VIN A MFI
>>
Repair and Diagnosis
>>
Powertrain Management
>>
Computers and Control Systems
>>
Testing and Inspection
>>
Pinpoint Tests
>>
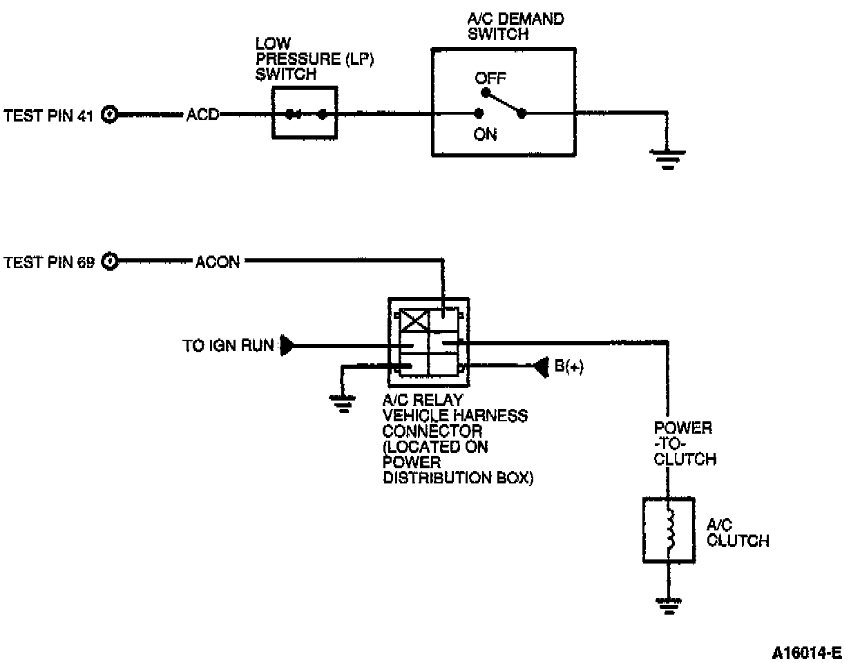
KM - Wide Open Throttle (WOT) A/C Cutoff Relay, A/C Circuits
>>
Pinpoint Test Schematics
Pinpoint Test Schematics
Probe: