Curiosii for ever!
: Car repair manuals for everyone.
Home
>>
Ford
>>
1996
>>
Crown Victoria V8-4.6L VIN W
>>
Repair and Diagnosis
>>
Diagrams
>>
Electrical Diagrams
>>
Windows
>>
Power Window Control Module
Power Window Control Module
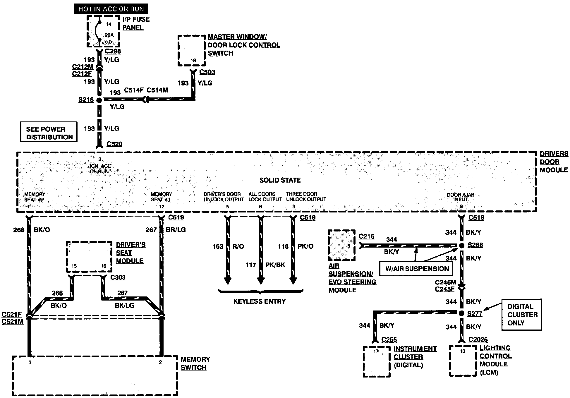
Driver's Door Module (Part 1 Of 3):
Driver's Door Module (Part 2 Of 3):
Driver's Door Module (Part 3 Of 3):