Curiosii for ever!
: Car repair manuals for everyone.
Home
>>
Ford
>>
1996
>>
Aspire L4-81 1.3L SOHC
>>
Repair and Diagnosis
>>
Powertrain Management
>>
Computers and Control Systems
>>
Testing and Inspection
>>
Pinpoint Tests
>>
Pinpoint Tests
>>
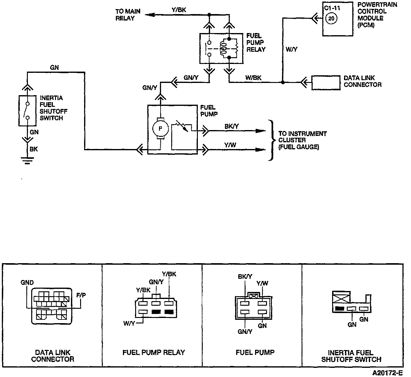
HC - Fuel Delivery System
>>
Pinpoint Test Schematic
Pinpoint Test Schematic
Fuel Delivery System Electrical Schematic And Harness Connectors: