Curiosii for ever!: Car repair manuals for everyone.

System Operation




Climate Control - EMTC

System Operation

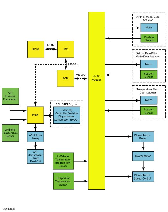
System Diagram





Network Message Chart

Module Network Input Messages - FCIM (Front Controls Interface Module)





Module Network Input Messages - PCM (Powertrain Control Module)





Module Network Input Messages - HVAC (Heating, Ventilation, and Air Conditioning) Module






The Refrigerant Cycle

During stabilized conditions (A/C (Air Conditioning) system shutdown), the refrigerant pressures are equal throughout the system. When the A/C (Air Conditioning) compressor is in operation, it uses a piston pump to compress the cool vapor, causing it to become high-temperature/high-pressure vapor. The high-temperature/high-pressure vapor is then released into the top of the A/C (Air Conditioning) condenser core.

The A/C (Air Conditioning) condenser, being close to ambient temperature, causes the refrigerant vapor to condense into a liquid when heat is removed from the refrigerant by ambient air passing over the fins and tubing. The now liquid refrigerant, still at high pressure, exits from the bottom of the A/C (Air Conditioning) condenser and enters the inlet side of the A/C (Air Conditioning) receiver/drier (integral to the condenser). The receiver/drier is designed to remove moisture and contaminants from the refrigerant system.

The outlet of the receiver/drier is connected to the TXV (Thermostatic Expansion Valve). The TXV (Thermostatic Expansion Valve) provides the orifice which is the restriction in the refrigerant system and separates the high and low pressure sides of the A/C (Air Conditioning) system. As the liquid refrigerant passes across this restriction, its pressure and boiling point are reduced. An internal temperature sensing bulb senses the temperature of the refrigerant flowing out of the evaporator core and adjusts an internal pin-type valve to meter the refrigerant flow into the evaporator core. The internal pin-type valve decreases the amount of refrigerant entering the evaporator core at lower temperatures and increases the amount of refrigerant entering the evaporator core at higher temperatures.

The liquid refrigerant is now at its lowest pressure and temperature. As it passes through the A/C (Air Conditioning) evaporator, it absorbs heat from the airflow passing over the plate/fin sections of the A/C (Air Conditioning) evaporator. This addition of heat causes the refrigerant to boil (convert to gas). The now cooler air can no longer support the same humidity level of the warmer air and this excess moisture condenses on the exterior of the evaporator coils and fins and drains outside the vehicle.

The refrigerant cycle is now repeated with the A/C (Air Conditioning) compressor again increasing the pressure and temperature of the refrigerant.

A thermistor monitors the temperature of the evaporator core and controls A/C (Air Conditioning) clutch cycling. If the temperature of the evaporator core is low enough to cause the condensed water vapor to freeze, the A/C (Air Conditioning) clutch is disengaged by the PCM (Powertrain Control Module).

The high-side line pressure is also monitored so that A/C (Air Conditioning) compressor operation will be interrupted if the system pressure becomes too high or is determined to be too low (low charge condition).

The A/C (Air Conditioning) compressor relief valve will open and vent refrigerant to relieve unusually high system pressure.

TXV (Thermostatic Expansion Valve) Type Refrigerant System - GTDI (Gasoline Turbocharged Direct Injection)









TXV (Thermostatic Expansion Valve) Type Refrigerant System - Ti-VCT (Twin Independent Variable Cam Timing)










Control System Logic

Climate Control System Network Communication

The controls for the climate control system are in 1 or more locations depending on vehicle option content:

- FCIM (Front Controls Interface Module)

- IPC (Instrument Panel Cluster) (if equipped with steering wheel controls)

- FDIM (Front Display Interface Module) (part of APIM (Accessory Protocol Interface Module))

When the FDIM (Front Display Interface Module) touchscreen or voice commands are used, the APIM (Accessory Protocol Interface Module) sends a function request message over the I-CAN (Infotainment Controller Area Network) to the FCIM (Front Controls Interface Module).

When the IPC (Instrument Panel Cluster) steering wheel controls are used, the IPC (Instrument Panel Cluster) sends a function request message over the I-CAN (Infotainment Controller Area Network) to the FCIM (Front Controls Interface Module).

The FCIM (Front Controls Interface Module) receives the climate control selections from pressing the buttons on its own controls (interface), the APIM (Accessory Protocol Interface Module) or IPC (Instrument Panel Cluster) and sends the requests to the HVAC (Heating, Ventilation, and Air Conditioning) module in the following message path:

- The FCIM (Front Controls Interface Module) sends the requests over the I-CAN (Infotainment Controller Area Network) to the IPC (Instrument Panel Cluster).

- The IPC (Instrument Panel Cluster) then relays the requests to BCM (Body Control Module) over the HS-CAN (High Speed Controller Area Network).

- Lastly, the BCM (Body Control Module) then sends the requests to the HVAC (Heating, Ventilation, and Air Conditioning) module over the MS-CAN (Medium Speed Controller Area Network).

The messaging path is followed in reverse for any status updates that need to be sent from the HVAC (Heating, Ventilation, and Air Conditioning) module to the FCIM (Front Controls Interface Module), then, if applicable, to the IPC (Instrument Panel Cluster) or FDIM (Front Display Interface Module) (through the APIM (Accessory Protocol Interface Module)).

When an airflow mode, fresh air or RECIRC mode, temperature setting or blower speed is selected, the FCIM (Front Controls Interface Module) sends this selection to the HVAC (Heating, Ventilation, and Air Conditioning) module using the message path described above.

When A/C is selected, the FCIM (Front Controls Interface Module) sends the selection to the HVAC (Heating, Ventilation, and Air Conditioning) module using the message path described above. If the ambient temperature is sufficient, the HVAC (Heating, Ventilation, and Air Conditioning) module then sends the request to the BCM (Body Control Module) over the MS-CAN (Medium Speed Controller Area Network). The BCM (Body Control Module) then sends the request to the PCM over the HS-CAN (High Speed Controller Area Network).

Controls and Compressor Cycling

The EMTC (Electronic Manual Temperature Control) system uses inputs from the FCIM (Front Controls Interface Module) to provide the interface for the vehicle occupants to control the climate control system. When selections are made, the FCIM (Front Controls Interface Module) communicates the selections to the HVAC (Heating, Ventilation, and Air Conditioning) module, which adjusts the climate control system components to achieve the desired state. When the climate control system is operating in AUTO mode, the required climate control system settings are determined by the HVAC (Heating, Ventilation, and Air Conditioning) module. The HVAC (Heating, Ventilation, and Air Conditioning) module then adjusts the climate control system components to the desired state.

The HVAC (Heating, Ventilation, and Air Conditioning) module utilizes a FET (Field-Effect Transistor) protective circuit strategy for its actuator outputs. Output load (current level) is monitored for excessive current (typically short circuits) and is shut down (turns off the voltage or ground provided by the module) when a fault event is detected. For additional information on HVAC (Heating, Ventilation, and Air Conditioning) module FET (Field-Effect Transistor) protection, REFER to Heating Ventilation Air Conditioning (HVAC) Module - Electronic Manual Temperature Control (EMTC).

The PCM (Powertrain Control Module) monitors the discharge pressure measured by the A/C (Air Conditioning) pressure transducer. The PCM (Powertrain Control Module) interrupts A/C (Air Conditioning) compressor operation in the event the A/C (Air Conditioning) pressure transducer indicates high system discharge pressures. It is also used to sense low charge conditions. If the pressure is below a predetermined value for a given ambient temperature, the PCM (Powertrain Control Module) will not allow the A/C (Air Conditioning) clutch to engage.

The HVAC (Heating, Ventilation, and Air Conditioning) module maintains evaporator core temperature and prevents icing of the evaporator core by measuring the temperature of the evaporator core. It does this by switching the A/C (Air Conditioning) request signal off before the evaporator temperature is cold enough to freeze the condensation and by switching the A/C (Air Conditioning) request signal on when the evaporator temperature rises above acceptable levels.

When battery voltage is applied to the A/C (Air Conditioning) compressor clutch field coil, the clutch disc and hub assembly is drawn toward the A/C (Air Conditioning) clutch pulley. The magnetic force locks the clutch plate and hub assembly and the A/C (Air Conditioning) clutch pulley together as one unit, causing the compressor shaft to rotate. When battery voltage is removed from the A/C (Air Conditioning) compressor clutch field coil, springs in the clutch plate and hub assembly move the clutch plate away from the A/C (Air Conditioning) clutch pulley.

For more information on compressor operation, REFER to Externally Controlled Variable Displacement Compressor (EVDC) (2.0L GTDI (Gasoline Turbocharged Direct Injection)) or REFER to Air Conditioning (AC) Compressor (3.5L and 3.7L Ti-VCT (Twin Independent Variable Cam Timing)).

Air Handling

Based on the climate control system settings the heater core and evaporator core housing directs airflow through the evaporator core and the heater core as needed, with the airflow exhausting through the appropriate outlets. Door actuators control the internal doors of the heater core and evaporator core housing to direct the airflow as selected by the climate control system settings. The air source is from outside air or recirculated passenger compartment air as determined by the air inlet mode door position.

The defrost/panel/floor mode door, temperature blend door and air inlet mode door actuators use a potentiometer to sense and communicate the door position to the HVAC (Heating, Ventilation, and Air Conditioning) module.When an airflow mode, desired driver or passenger temperature, or fresh air or recirculation mode is requested by the HVAC (Heating, Ventilation, and Air Conditioning) module the appropriate door actuator motor(s) is driven to the desired position, using the position sensed by the door actuator potentiometer to accurately position the door actuator.

The HVAC (Heating, Ventilation, and Air Conditioning) module will adjust the air inlet door depending on the humidity measured by the in-vehicle temperature and humidity sensor. If the vehicle cabin becomes too humid and recirculated air is not selected, the HVAC (Heating, Ventilation, and Air Conditioning) module will adjust the air inlet door to allow more recirculated air. When the humidity level drops, it will adjust back to fresh air. The HVAC (Heating, Ventilation, and Air Conditioning) module will also make system adjustments based on in-vehicle temperature.

The HVAC (Heating, Ventilation, and Air Conditioning) module uses the blower motor speed control to control the blower speed. REFER to Blower Motor Speed Control.

MAX AC

When MAX A/C (Air Conditioning) is selected:

- the air inlet door closes, preventing outside air and admits only recirculated air.

- the RECIRC indicator is illuminated (RECIRC forced on).

- the mode doors direct airflow to the instrument panel registers.

- the temperature blend doors move to the full cool position. Blended air temperature is available.

- the A/C (Air Conditioning) request button is illuminated.

- the A/C (Air Conditioning) compressor operates if the outside temperature is above approximately 6 C (42.8 F).

- the blower motor is commanded to the highest speed. The blower motor speed is adjustable.

PANEL

When PANEL is selected:

- the RECIRC request button is enabled. If the RECIRC request button is selected (indicator on), the air inlet door closes, preventing outside air from entering the passenger compartment. If the RECIRC request button is not selected (indicator off), the air inlet door opens, allowing only outside air into the passenger compartment.

- the mode doors direct airflow to the instrument panel registers.

- blended air temperature is available. Only when A/C (Air Conditioning) compressor operation has been selected by pressing the A/C (Air Conditioning) request button (indicator on) can the airflow temperature be cooled below the outside air temperature.

- the A/C (Air Conditioning) request button is enabled. The A/C (Air Conditioning) compressor operates and the indicator illuminates if the A/C (Air Conditioning) request button is selected and the outside temperature is above approximately 6 C (42.8 F).

- the blower motor is on.

PANEL-FLOOR

When PANEL/FLOOR is selected:

- the RECIRC request button is enabled. If the RECIRC request button is selected (indicator on), the air inlet door closes, preventing outside air from entering the passenger compartment. If the RECIRC request button is not selected (indicator off), the air inlet door opens, allowing only outside air into the passenger compartment.

- the mode doors direct airflow to the floor duct and the instrument panel registers. A small amount of airflow from the side window demisters and defrost duct is present.

- blended air temperature is available. Only when A/C (Air Conditioning) compressor operation has been selected by pressing the A/C (Air Conditioning) request button (indicator on) can the airflow temperature be cooled below the outside air temperature.

- the A/C (Air Conditioning) request button is enabled. The A/C (Air Conditioning) compressor operates and the indicator illuminates if the A/C (Air Conditioning) request button is selected and the outside temperature is above approximately 6 C (42.8 F).

- the blower motor is on.

OFF

When OFF is selected:

- the air inlet door closes, preventing outside air and allowing only recirculated air.

- the blower motor is off.

FLOOR

When FLOOR is selected:

- the RECIRC request button is enabled. If the RECIRC request button is selected (indicator on), the air inlet door closes, preventing outside air from entering the passenger compartment. If the RECIRC request button is not selected (indicator off), the air inlet door opens, allowing only outside air into the passenger compartment.

- the mode doors direct airflow to the floor duct. A small amount of airflow from the defroster duct and side window demisters is present.

- blended air temperature is available. Only when A/C (Air Conditioning) compressor operation has been selected by pressing the A/C (Air Conditioning) request button (indicator on) can the airflow temperature be cooled below the outside air temperature.

- the A/C (Air Conditioning) request button is enabled. The A/C (Air Conditioning) compressor operates and the indicator illuminates if the A/C (Air Conditioning) request button is selected and the outside temperature is above approximately 6 C (42.8 F).

- the blower motor is on.

FLOOR-DEFROST

When FLOOR/DEFROST is selected:

- the RECIRC request button is enabled. If the RECIRC request button is selected (indicator on), the air inlet door closes, preventing outside air from entering the passenger compartment. If the RECIRC request button is not selected (indicator off), the air inlet door opens, allowing only outside air into the passenger compartment.

- the mode doors direct airflow to the floor duct, the defroster duct and the side window demisters.

- blended air temperature is available.

- the A/C (Air Conditioning) request button toggles the indicator on and off. To reduce fogging, the A/C (Air Conditioning) compressor operates automatically, regardless of indicator status, if the outside temperature is above approximately 6 C (42.8 F).

- the blower motor is on.

DEFROST

When DEFROST is selected:

- the RECIRC request button is disabled. The air inlet door opens, allowing only outside air into the passenger compartment.

- the mode doors direct airflow to the defroster duct and side window demisters. A small amount of airflow from the floor duct is present.

- blended air temperature is available.

- the A/C (Air Conditioning) request button toggles the indicator on and off. To reduce fogging, the A/C (Air Conditioning) compressor operates automatically, regardless of indicator status, if the outside temperature is above approximately 6 C (42.8 F).

- the blower motor is on.

Remote Start

This vehicle is equipped with a remote start feature. In addition to being able to start the vehicle remotely, the remote start feature also utilizes other vehicle systems to increase the level of comfort to the vehicle occupants upon entering the vehicle. For additional information on the remote start feature and the other vehicle systems it utilizes, REFER to Remote Start (vehicles without IA (Intelligent Access)) or REFER to Remote Start (vehicles with IA (Intelligent Access)).

When the remote start feature is used, the climate control system automatically sets certain parameters in an attempt to achieve a comfortable cabin temperature. These parameters are set based on outside air temperature. During remote start, the outside air temperature is continually evaluated and HVAC (Heating, Ventilation, and Air Conditioning) system behavior can change if the outside air changes between cold, moderate and warm temperatures.

Remote Start System Behavior - Message Center Set to Auto

For cold ambient air temperatures (below 0 C (32 F)):

- the airflow mode is set to FLOOR/DEFROST if Front Defrost is set to Off in the message center.

- the airflow mode is set to DEFROST if Front Defrost is set to Auto in the message center.

- the temperature is set to full HOT.

- the blower speed is set to HIGH.

- the air inlet mode is set to fresh air.

- A/C (Air Conditioning) is set to OFF.

For moderate ambient air temperatures (between 0 C (32 F) and 27 C (80.6 F)):

- the airflow mode is set to the last user setting.

- the temperature is set to the last user setting.

- the blower speed is set to the last user setting.

- the air inlet mode is set to the last user setting.

- A/C (Air Conditioning) is set to the last user setting.

For warm ambient air temperatures (above 27 C (80.6 F)):

- the airflow mode is set to MAX A/C (Air Conditioning).

- the temperature is set to full COOL.

- the blower speed is set to HIGH.

- the air inlet mode is set to RECIRC.

- A/C (Air Conditioning) is set to ON.

Remote Start System Behavior - Message Center Set to Last User Settings

For cold ambient air temperatures as determined by the HVAC (Heating, Ventilation, and Air Conditioning) module:

- the airflow mode is set to the last user setting if Front Defrost is set to Off in the message center.

- the airflow mode is set to DEFROST if Front Defrost is set to Auto in the message center.

- the temperature is set to the last user setting.

- the blower speed is set to the last user setting.

- the air inlet mode is set to the last user setting.

- A/C (Air Conditioning) is set to the last user setting.

For moderate and warm ambient air temperatures as determined by the HVAC (Heating, Ventilation, and Air Conditioning) module:

- the airflow mode is set to the last user setting.

- the temperature is set to the last user setting.

- the blower speed is set to the last user setting.

- the air inlet mode is set to the last user setting.

- A/C (Air Conditioning) is set to the last user setting.