Curiosii for ever!: Car repair manuals for everyone.

System Operation




Auxiliary Climate Control

System Operation

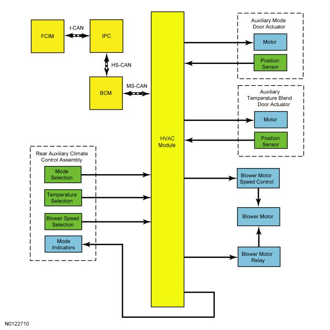
System Diagram





Network Message Chart

Module Network Input Messages - FCIM (Front Controls Interface Module)





Module Network Input Messages - APIM (Accessory Protocol Interface Module)





Module Network Input Messages - HVAC (Heating, Ventilation, and Air Conditioning) Module






Auxiliary Climate Controls

The Front Auxiliary Climate Controls

The blower motor speed can be set to OFF, LO, MED-LO, MED-HI or HI by pressing the auxiliary blower FAN "+" or "-" button. The temperature/airflow mode can be adjusted by pressing the rear TEMPERATURE "+" or "-" button. If the front (main) driver side temperature is set to full COOL or full HEAT, the auxiliary temperature will be set to the same as the driver and cannot be changed. When the front auxiliary REAR button is depressed, all control of the auxiliary climate control system functions are then transferred to the rear auxiliary climate control assembly and the auxiliary temperature can be fully independently controlled.

The Rear Auxiliary Climate Controls

The blower motor switch controls the auxiliary blower motor speed only when the front auxiliary climate control assembly blower motor switch is set to REAR. The blower motor speed can be set to OFF, LO, MED-LO, MED-HI or HI.

The temperature control is a potentiometer that tells the HVAC (Heating, Ventilation, and Air Conditioning) module the desired temperature setting. The HVAC module then moves the mode door actuator to the appropriate position. When A/C (Air Conditioning) compressor operation has not been initiated (A/C (Air Conditioning) compressor commanded on) by the HVAC (Heating, Ventilation, and Air Conditioning) module (as equipped), the auxiliary climate control system cannot cool the air below that of the interior air temperature.

The airflow mode control switches tell the HVAC (Heating, Ventilation, and Air Conditioning) module the desired airflow mode setting. The HVAC (Heating, Ventilation, and Air Conditioning) module then moves the mode door actuator to the appropriate position.

REAR LOCK

Control for the auxiliary climate control system can be controlled by the front or rear climate controls. When REAR CONTROL is selected on the front auxiliary climate controls, the rear auxiliary climate controls can be used. When REAR CONTROL is not selected, REAR LOCK is illuminated in the rear auxiliary climate controls. The rear auxiliary climate controls does not work when the REAR LOCK indicator is illuminated and only the front auxiliary climate controls may be used.

Auxiliary System Airflow

The auxiliary climate control system has the following features:

- A vertical air distribution duct supplies air to the integral headliner air distribution duct. Airflow is then directed to the passengers through adjustable registers. The heater floor duct supplies air to a fixed register, which is integral to the side trim panel.

- The auxiliary blower motor recirculates the air inside the vehicle. Outside air is not available to the auxiliary climate control system.

- Air is cooled and dehumidified by the auxiliary evaporator core only if the main (front) climate control assembly is adjusted to a position that requires A/C (Air Conditioning) compressor operation.

- The temperature blend door and the airflow mode door are controlled by electric actuator motors.

- Movement of the auxiliary temperature/mode control between COOL and WARM causes a corresponding movement of the temperature blend door to mix air flowing through and around the auxiliary heater core. Selection of the auxiliary mode control buttons causes a corresponding movement of the mode door to direct airflow to the ROOF and FLOOR positions.