Curiosii for ever!: Car repair manuals for everyone.

W1-W30




Communications Network

Pinpoint Tests

Pinpoint Test W: No Medium Speed Controller Area Network (MS-CAN) Communication, All Modules Are Not Responding

Refer to Wiring Diagram Set 14, Module Communications Network for schematic and connector information. Diagrams By Number

Normal Operation

The Medium Speed Controller Area Network (MS-CAN) uses an unshielded twisted pair cable. Circuits VDB06 (GY/OG) and VDB07 (VT/OG) provide the network connection to all modules on the network.

This pinpoint test is intended to diagnose the following:

- Wiring, terminals or connectors
- Accessory Protocol Interface Module (APIM)
- Audio Control Module (ACM) or in-dash computer
- Audio Digital Signal Processing (DSP) module
- Driver Seat Module (DSM)
- Dual Climate Controlled Seat Module (DCSM)
- Front Controls Interface Module (FCIM)
- Front Display Interface Module (FDIM)
- Global Positioning System Module (GPSM)
- HVAC module
- Instrument Cluster (IC)
- Interior Lighting Control Module (ILCM)
- Parking Aid Module (PAM)
- Power Running Board (PRB) module
- Smart Junction Box (SJB)



PINPOINT TEST W: NO MS-CAN COMMUNICATION, ALL MODULES ARE NOT RESPONDING

NOTICE: Use the correct probe adapter(s) when making measurements. Failure to use the correct probe adapter(s) may damage the connector.

NOTE: Most faults are due to connector and/or wiring concerns. Carry out a thorough inspection and verification before proceeding with the pinpoint test. Inspection and Verification

NOTE: Failure to disconnect the battery when instructed will result in false resistance readings. Refer to Battery.

-------------------------------------------------
W1 CHECK THE DLC PINS FOR DAMAGE


- Ignition OFF.
- Disconnect the scan tool cable from the Data Link Connector (DLC).
- Inspect DLC pins 3 and 11 for damage.




- Are DLC pins 3 and 11 OK?

Yes
GO to W2.

No
REPAIR the DLC as necessary. CLEAR the DTCs. REPEAT the network test with the scan tool.

-------------------------------------------------
W2 CHECK THE MS-CAN TERMINATION RESISTANCE


- Ignition OFF.
- Disconnect: Negative Battery Cable.
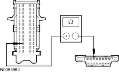
- Measure the resistance between the DLC C251-3, circuit VDB06 (GY/OG), harness side and the DLC C251-11, circuit VDB07 (VT/OG), harness side.




- Is the resistance between 54 and 66 ohms?

Yes
GO to W3.

No
GO to W5.

-------------------------------------------------
W3 CHECK THE MS-CAN (+) AND MS-CAN (-) CIRCUITS FOR A SHORT TO GROUND


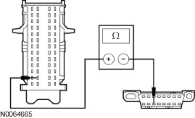
- Measure the resistance between the DLC C251-3, circuit VDB06 (GY/OG), harness side and ground; and between the DLC C251-11, circuit VDB07 (VT/OG), harness side and ground.




- Are the resistances greater than 1,000 ohms?

Yes
CONNECT the negative battery cable. GO to W4.

No
GO to W31.

-------------------------------------------------
W4 CHECK THE MS-CAN (+) AND MS-CAN (-) CIRCUITS FOR A SHORT TO VOLTAGE


- Ignition ON.
- Measure the voltage between the DLC C251-3, circuit VDB06 (GY/OG), harness side and ground; and between the DLC C251-11, circuit VDB07 (VT/OG), harness side and ground.




- Is the voltage greater than 6 volts?

Yes
REPAIR the circuit. CLEAR the DTCs. REPEAT the network test with the scan tool.

No
The Controller Area Network (CAN) has tested within specifications. GO to Pinpoint Test V to diagnose the intermittent MS-CAN fault. Pinpoint Test V: Intermittent No Medium Speed Controller Area Network (MS-CAN) Communication, One Or More Modules Are Not Respo

-------------------------------------------------
W5 CHECK THE MS-CAN TERMINATION RESISTOR


- Measure the resistance between the DLC C251-3, circuit VDB06 (GY/OG), harness side and the DLC C251-11, circuit VDB07 (VT/OG), harness side.




- Is the resistance between 108 and 132 ohms?

Yes
GO to W6.

No
GO to W9.

-------------------------------------------------
W6 CHECK THE MS-CAN TERMINATION RESISTOR WITH THE SJB DISCONNECTED


- Disconnect: Smart Junction Box (SJB) C2280b.
- Measure the resistance between the DLC C251-3, circuit VDB06 (GY/OG), harness side and the DLC C251-11, circuit VDB07 (VT/OG), harness side.




- Is the resistance between 108 and 132 ohms?

Yes
GO to W7.

No
GO to W8.

-------------------------------------------------
W7 CHECK THE MS-CAN CIRCUITS BETWEEN THE SJB AND THE DLC FOR AN OPEN


- Measure the resistance between the SJB C2280b-37, circuit VDB06 (GY/OG), harness side and the DLC C251-3, circuit VDB06 (GY/OG), harness side.




- Measure the resistance between the SJB C2280b-38, circuit VDB07 (VT/OG), harness side and the DLC C251-11, circuit VDB07 (VT/OG), harness side.




- Is the resistance less than 5 ohms?

Yes
GO to W51.

No
REPAIR the circuit in question. CONNECT the negative battery cable. CLEAR the DTCs. REPEAT the network test with the scan tool.

-------------------------------------------------
W8 CHECK THE MS-CAN CIRCUITS BETWEEN THE IC AND THE DLC FOR AN OPEN


- Disconnect: Instrument Cluster (IC) C220.
- Measure the resistance between the IC C220-10, circuit VDB06 (GY/OG), harness side and the DLC C251-3, circuit VDB06 (GY/OG), harness side.




- Measure the resistance between the IC C220-9, circuit VDB07 (VT/OG), harness side and the DLC C251-11, circuit VDB07 (VT/OG), harness side.




- Is the resistance less than 5 ohms?

Yes
CONNECT the negative battery cable. GO to W58.

No
REPAIR the circuit in question. CONNECT the negative battery cable. CLEAR the DTCs. REPEAT the network test with the scan tool.

-------------------------------------------------
W9 CHECK THE MS-CAN (+) AND MS-CAN (-) CIRCUITS FOR A SHORT TOGETHER


- Measure the resistance between the DLC C251-3, circuit VDB06 (GY/OG), harness side and the DLC C251-11, circuit VDB07 (VT/OG), harness side.




- Is the resistance less than 5 ohms?

Yes
GO to W11.

No
GO to W10.

-------------------------------------------------
W10 CHECK THE MS-CAN (+) AND MS-CAN (-) CIRCUITS FOR AN OPEN


- Measure the resistance between the DLC C251-3, circuit VDB06 (GY/OG), harness side and the DLC C251-11, circuit VDB07 (VT/OG), harness side.




- Is the resistance greater than 10,000 ohms?

Yes
REPAIR the DLC or REPAIR the circuit in question. CONNECT all modules. CLEAR the DTCs. REPEAT the network test with the scan tool.

No
A capacitor internal to a module may still be draining causing irregular resistance readings. WAIT 5 minutes. REPEAT the pinpoint test.

-------------------------------------------------
W11 CHECK THE MS-CAN (+) AND MS-CAN (-) CIRCUITS FOR A SHORT TOGETHER WITH THE SJB DISCONNECTED


- Disconnect: SJB C2280b.
- Measure the resistance between the DLC C251-3, circuit VDB06 (GY/OG), harness side and the DLC C251-11, circuit VDB07 (VT/OG), harness side.




- Is the resistance less than 5 ohms?

Yes
If the vehicle is equipped with a Parking Aid Module (PAM), GO to W12.

If the vehicle is not equipped with a PAM, GO to W13.

No
GO to W51.

-------------------------------------------------
W12 CHECK THE MS-CAN (+) AND MS-CAN (-) CIRCUITS FOR A SHORT TOGETHER WITH THE PAM DISCONNECTED


- Disconnect: PAM C2023 .
- Measure the resistance between the DLC C251-3, circuit VDB06 (GY/OG), harness side and the DLC C251-11, circuit VDB07 (VT/OG), harness side.




- Is the resistance less than 5 ohms?

Yes
GO to W13.

No
CONNECT the negative battery cable. GO to W52.

-------------------------------------------------
W13 CHECK THE MS-CAN (+) AND MS-CAN (-) CIRCUITS FOR A SHORT TOGETHER WITH THE ACM OR IN-DASH COMPUTER DISCONNECTED


- Disconnect: Audio Control Module (ACM) C290c or In-Dash Computer C2408b.
- Measure the resistance between the DLC C251-3, circuit VDB06 (GY/OG), harness side and the DLC C251-11, circuit VDB07 (VT/OG), harness side.




- Is the resistance less than 5 ohms?

Yes
If the vehicle is equipped with an audio Digital Signal Processing (DSP) module, GO to W14.

If the vehicle is not equipped with an audio DSP module, GO to W15.

No
CONNECT all modules. CONNECT the negative battery cable.

If the vehicle is equipped with an ACM, GO to W53.

If the vehicle is equipped with an in-dash computer, GO to W65.

-------------------------------------------------
W14 CHECK THE MS-CAN (+) AND MS-CAN (-) CIRCUITS FOR A SHORT TOGETHER WITH THE AUDIO DSP MODULE DISCONNECTED


- Disconnect: Audio DSP Module C3154a.
- Measure the resistance between the DLC C251-3, circuit VDB06 (GY/OG), harness side and the DLC C251-11, circuit VDB07 (VT/OG), harness side.




- Is the resistance less than 5 ohms?

Yes
GO to W15.

No
CONNECT the negative battery cable. GO to W54.

-------------------------------------------------
W15 CHECK THE MS-CAN (+) AND MS-CAN (-) CIRCUITS FOR A SHORT TOGETHER WITH THE HVAC MODULE DISCONNECTED


- Disconnect: HVAC Module C294a (Electronic Manual Temperature Control (EMTC)), C2109a (Dual Automatic Temperature Control (DATC) without Navigation) or C228a (DATC with Navigation).
- Measure the resistance between the DLC C251-3, circuit VDB06 (GY/OG), harness side and the DLC C251-11, circuit VDB07 (VT/OG), harness side.




- Is the resistance less than 5 ohms?

Yes
If the vehicle is equipped with a Front Controls Interface Module (FCIM), GO to W16.

If the vehicle is not equipped with an FCIM, GO to W17.

No
CONNECT the negative battery cable. GO to W55.

-------------------------------------------------
W16 CHECK THE MS-CAN (+) AND MS-CAN (-) CIRCUITS FOR A SHORT TOGETHER WITH THE FCIM DISCONNECTED


- Disconnect: FCIM C2402.
- Measure the resistance between the DLC C251-3, circuit VDB06 (GY/OG), harness side and the DLC C251-11, circuit VDB07 (VT/OG), harness side.




- Is the resistance less than 5 ohms?

Yes
GO to W17.

No
CONNECT the negative battery cable. GO to W56.

-------------------------------------------------
W17 VERIFY VEHICLE EQUIPMENT - FDIM


- Inspect the vehicle for a Front Display Interface Module (FDIM).
- Is the vehicle equipped with an FDIM?

Yes
GO to W18.

No
GO to W19.

-------------------------------------------------
W18 CHECK THE MS-CAN (+) AND MS-CAN (-) CIRCUITS FOR A SHORT TOGETHER WITH THE FDIM DISCONNECTED


- Disconnect: FDIM C2123.
- Measure the resistance between the DLC C251-3, circuit VDB06 (GY/OG), harness side and the DLC C251-11, circuit VDB07 (VT/OG), harness side.




- Is the resistance less than 5 ohms?

Yes
GO to W19.

No
CONNECT the negative battery cable. GO to W57.

-------------------------------------------------
W19 CHECK THE MS-CAN (+) AND MS-CAN (-) CIRCUITS FOR A SHORT TOGETHER WITH THE IC DISCONNECTED


- Disconnect: Instrument Cluster (IC) C220.
- Measure the resistance between the DLC C251-3, circuit VDB06 (GY/OG), harness side and the DLC C251-11, circuit VDB07 (VT/OG), harness side.




- Is the resistance less than 5 ohms?

Yes
If the vehicle is equipped with a Power Running Board (PRB) module, GO to W20.

If the vehicle is not equipped with a PRB module, GO to W21.

No
CONNECT the negative battery cable. GO to W58.

-------------------------------------------------
W20 CHECK THE MS-CAN (+) AND MS-CAN (-) CIRCUITS FOR A SHORT TOGETHER WITH THE PRB MODULE DISCONNECTED


- Disconnect: PRB Module C3313b.
- Measure the resistance between the DLC C251-3, circuit VDB06 (GY/OG), harness side and the DLC C251-11, circuit VDB07 (VT/OG), harness side.




- Is the resistance less than 5 ohms?

Yes
GO to W21.

No
CONNECT the negative battery cable. GO to W59.

-------------------------------------------------
W21 VERIFY VEHICLE EQUIPMENT - DSM


- Inspect the vehicle for a Driver Seat Module (DSM).
- Is the vehicle equipped with a DSM?

Yes
GO to W22.

No
GO to W23.

-------------------------------------------------
W22 CHECK THE MS-CAN (+) AND MS-CAN (-) CIRCUITS FOR A SHORT TOGETHER WITH THE DSM DISCONNECTED


- Disconnect: DSM C341d.
- Measure the resistance between the DLC C251-3, circuit VDB06 (GY/OG), harness side and the DLC C251-11, circuit VDB07 (VT/OG), harness side.




- Is the resistance less than 5 ohms?

Yes
GO to W23.

No
CONNECT the negative battery cable. GO to W60.

-------------------------------------------------
W23 VERIFY VEHICLE EQUIPMENT - DCSM


- Inspect the vehicle for a Dual Climate Controlled Seat Module (DCSM).
- Is the vehicle equipped with a DCSM?

Yes
GO to W24.

No
GO to W25.

-------------------------------------------------
W24 CHECK THE MS-CAN (+) AND MS-CAN (-) CIRCUITS FOR A SHORT TOGETHER WITH THE DCSM DISCONNECTED


- Disconnect: DCSM C3265c.
- Measure the resistance between the DLC C251-3, circuit VDB06 (GY/OG), harness side and the DLC C251-11, circuit VDB07 (VT/OG), harness side.




- Is the resistance less than 5 ohms?

Yes
GO to W25.

No
CONNECT the negative battery cable. GO to W61.

-------------------------------------------------
W25 VERIFY VEHICLE EQUIPMENT - GPSM


- Inspect the vehicle for a Global Positioning System Module (GPSM).
- Is the vehicle equipped with a GPSM?

Yes
GO to W26.

No
GO to W27.

-------------------------------------------------
W26 CHECK THE MS-CAN (+) AND MS-CAN (-) CIRCUITS FOR A SHORT TOGETHER WITH THE GPSM DISCONNECTED


- Disconnect: GPSM C2398.
- Measure the resistance between the DLC C251-3, circuit VDB06 (GY/OG), harness side and the DLC C251-11, circuit VDB07 (VT/OG), harness side.




- Is the resistance less than 5 ohms?

Yes
GO to W25.

No
CONNECT the negative battery cable. GO to W62.

-------------------------------------------------
W27 VERIFY VEHICLE EQUIPMENT - ILCM


- Inspect the vehicle for an Interior Lighting Control Module (ILCM).
- Is the vehicle equipped with an ILCM?

Yes
GO to W28.

No
GO to W29.

-------------------------------------------------
W28 CHECK THE MS-CAN (+) AND MS-CAN (-) CIRCUITS FOR A SHORT TOGETHER WITH THE ILCM DISCONNECTED


- Disconnect: ILCM C3498.
- Measure the resistance between the DLC C251-3, circuit VDB06 (GY/OG), harness side and the DLC C251-11, circuit VDB07 (VT/OG), harness side.




- Is the resistance less than 5 ohms?

Yes
GO to W29.

No
CONNECT the negative battery cable. GO to W63.

-------------------------------------------------
W29 VERIFY VEHICLE EQUIPMENT - APIM


- Inspect the vehicle for an Accessory Protocol Interface Module (APIM).
- Is the vehicle equipped with an APIM?

Yes
GO to W30.

No
REPAIR the circuit. CONNECT all modules. CONNECT the negative battery cable. CLEAR the DTCs. REPEAT the network test with the scan tool.

-------------------------------------------------
W30 CHECK THE MS-CAN (+) AND MS-CAN (-) CIRCUITS FOR A SHORT TOGETHER WITH THE APIM DISCONNECTED


- Disconnect: APIM C2283.
- Measure the resistance between the DLC C251-3, circuit VDB06 (GY/OG), harness side and the DLC C251-11, circuit VDB07 (VT/OG), harness side.




- Is the resistance less than 5 ohms?

Yes
REPAIR the circuit. CONNECT all modules. CONNECT the negative battery cable. CLEAR the DTCs. REPEAT the network test with the scan tool.

No
CONNECT the negative battery cable. GO to W64.

-------------------------------------------------