Curiosii for ever!: Car repair manuals for everyone.

Crankshaft Position Sensor: Service and Repair




Crankshaft Position (CKP) Sensor - 4.6L (3V)



















Removal and Installation

1. With the vehicle in NEUTRAL, position it on a hoist.

2. Remove the accessory drive belt.

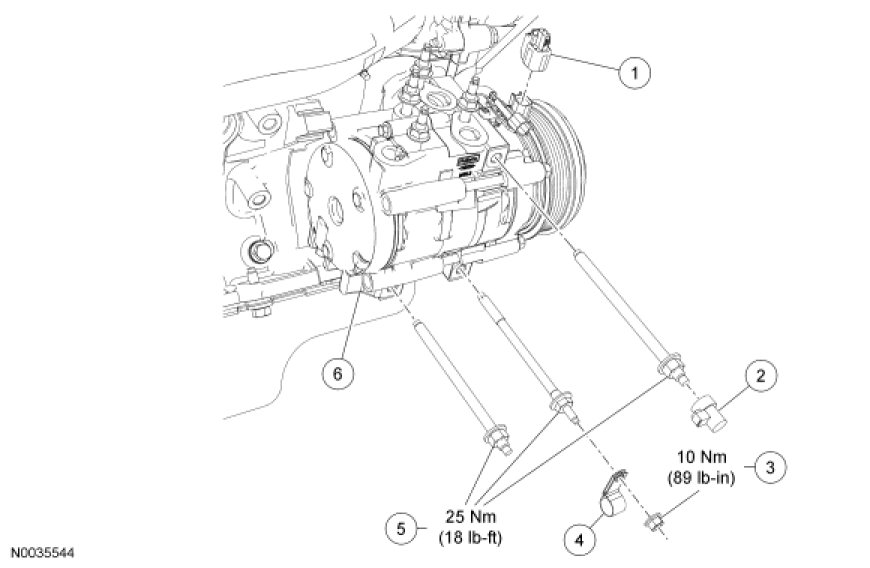
3. Disconnect the A/C compressor coil electrical connector.

4. Detach the battery cable retainer from the A/C compressor stud bolts.

5. Remove the nut and detach the A/C tube bracket.
- To install, tighten to 10 Nm (89 lb-in).

6. Remove the stud bolts and position the A/C compressor aside.
- To install, tighten to 25 Nm (18 lb-ft).

7. Disconnect the Crankshaft Position (CKP) sensor electrical connector.

8. Remove the bolt and the CKP sensor.
- To install, tighten to 10 Nm (89 lb-in).

9. To install, reverse the removal procedure.