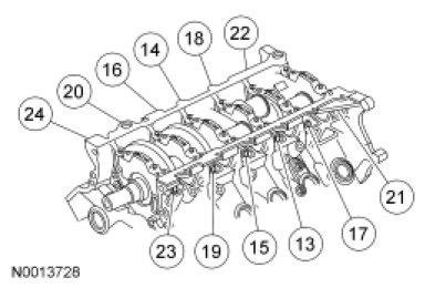
Main Bearing Cap
Tighten fasteners 1 through 12 in 2 stages, in the sequence shown.Stage 1: Tighten to 40 Nm (30 lb-ft).
Stage 2: Tighten an additional 90 degrees.
Tighten fasteners 13 through 24 in 2 stages, in the sequence shown.
Stage 1: Tighten to 30 Nm (22 lb-ft).
Stage 2: Tighten an additional 90 degrees.