Curiosii for ever!
: Car repair manuals for everyone.
Home
>>
Ford Truck
>>
1982
>>
E 100 Van V8-351 5.8L
>>
Repair and Diagnosis
>>
Powertrain Management
>>
Emission Control Systems
>>
Diagrams
>>
Automatic
>>
Exc. Calif.
>>
Calib. Code 1-64S-R0
Calib. Code 1-64S-R0
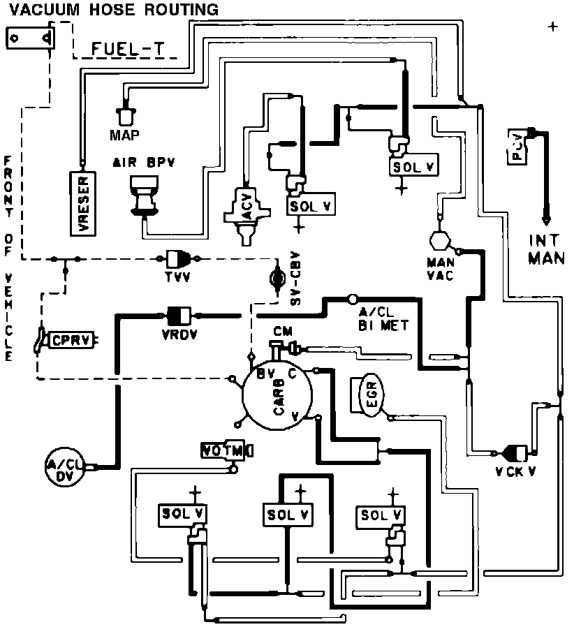
Vacuum Hose Routing: