Curiosii for ever!: Car repair manuals for everyone.

Test 3 - Power Transistor Testing

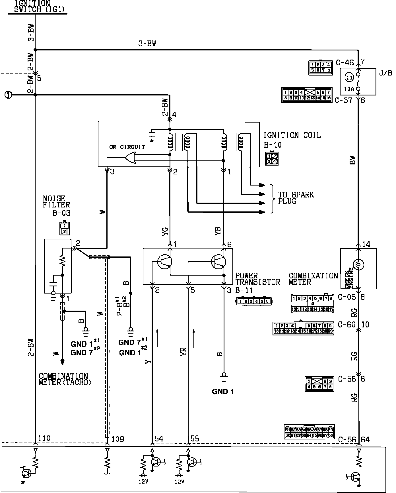
Fuel Injection - W/Manual Transaxle:







To test the Power Transistor, located on the intake manifold, using an analog type circuit tester proceed as follows.

Power Transistor Testing:






1. Disconnect the power transistor connector.
2. Connect a power supply of 1.5v (one dry cell) between power transistor terminals 3 (-) and 2 (+).
3. Check for continuity between terminals 1 (+) and 3 (-). There should be continuity.
4. Remove power from terminals 3 and 2.
5. Check for continuity between terminals 1 (+) and 3 (-). There should not be continuity.


Power Transistor Testing:







6. Connect a power supply of 1.5v (one dry cell) between power transistor terminals 3 (-) and 5 (+).
7. Check for continuity between terminals 6 (+) and 3 (-). There should be continuity.
8. Remove power from terminals 3 and 6.
9. Check for continuity between terminals 6 (+) and 3 (-). There should not be continuity.
10. If the Power Transistor fails any of these tests, replace it.
11. If the Power Transistor passes all the test refer to TEST 4 for additional diagnosis.