Curiosii for ever!
: Car repair manuals for everyone.
Home
>>
Eagle
>>
1988
>>
Premier L4-150 2.5L
>>
Repair and Diagnosis
>>
Heating and Air Conditioning
>>
Diagrams
>>
Electrical Diagrams
>>
Heater System Circuit
>>
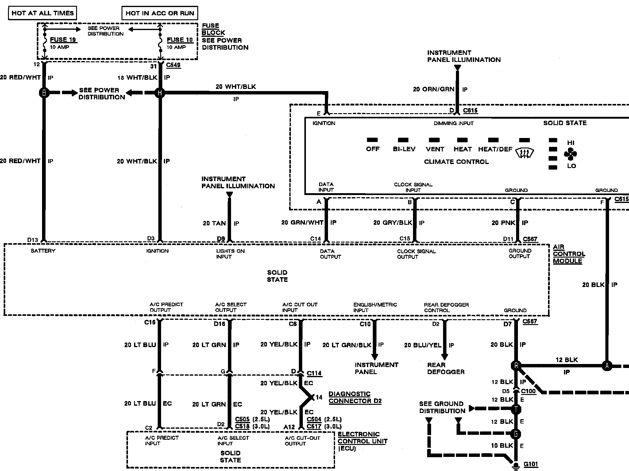
With Automatic Temperature Control
With Automatic Temperature Control
���AHeater System Wiring Circuit W/Automatic Temperature Control. Instrument Panel: