Curiosii for ever!: Car repair manuals for everyone.

Operation






OPERATION

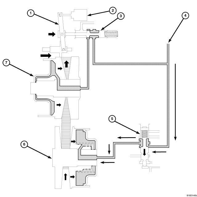
PARK POWERFLOW




Figure 1 - PARK





When the forward clutch and the reverse brake are released, the driving force from the engine runs idly and power is not transmitted to the primary pulley.

When the parking gear is fixed, the torque load from the tires is not transmitted up to the primary pulley.

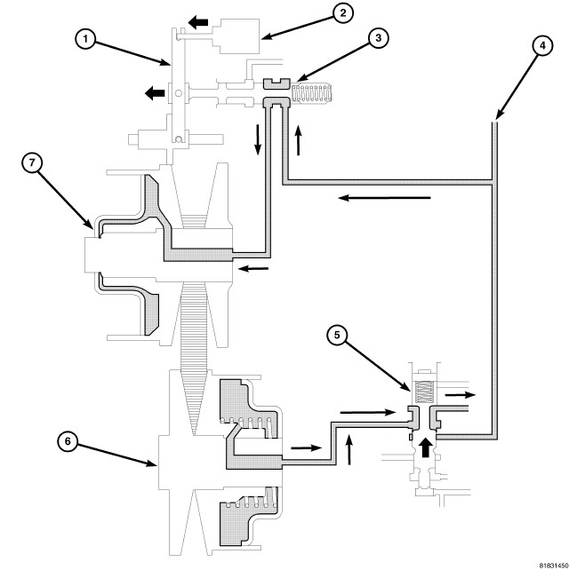
REVERSE POWERFLOW




Figure 2 - REVERSE





When the reverse brake is engaged, the planetary carrier is fixed and the driving force from the engine rotates the sun gear reversely.

Therefore, the primary pulley is rotated reversely and the driving force is outputted in the reverse rotating direction.

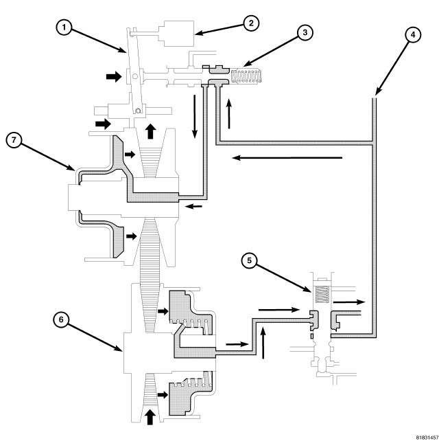
NEUTRAL POWERFLOW




Figure 3 - NEUTRAL





When the forward clutch and the reverse brake are released, the driving force from the engine runs idly and is not transmitted to the primary pulley.

When the forward clutch and the reverse brake are released, the planetary carrier runs idly and the torque from the tires are not transmitted.

DRIVE POWERFLOW




Figure 4 - DRIVE





When the forward clutch is engaged, the driving force from the engine rotates the sun gear normally through the forward clutch.

Therefore, the primary pulley is rotated normally and the driving force is outputted in the normally rotated direction.

SHIFT LOW TO HIGH - PHASE 1




Figure 5 - SHIFT LOW TO HIGH





When the line pressure circuit is closed by the ratio control valve, the line pressure is not applied to the primary pulley.

When the secondary valve moves downwards, line pressure is applied to the secondary pulley.

SHIFT LOW TO HIGH - PHASE 2




Figure 6 - SHIFT LOW TO HIGH 2





The pulley ratio linkage moves to the left direction of the stepper motor. The line pressure circuit opens due to the movement of the ratio control valve which links to the pulley linkage, and line pressure is applied to the primary pulley.

The secondary valve moves to open and fluid in the secondary pulley is drained while maintaining the pulley pressure.

SHIFT LOW TO HIGH - PHASE 3




Figure 7 - SHIFT LOW TO HIGH 3





By applying line pressure to the primary pulley, the sliding element moves to the right direction and the steel belt is pushed outward on the primary pulley.

By actuating the "moving-pulley" of the primary pulley to the right direction, the ratio control valve starts to move to the right direction through the pulley ratio linkage which is driven by the sliding element.

By pulling the steel belt to the primary pulley side, the moving-pulley of the secondary pulley moves to the right side also.

SHIFT LOW TO HIGH - PHASE 4




Figure 8 - SHIFT LOW TO HIGH 4





Additionally, the sliding element of the primary pulley moves to the right direction and the ratio control valve also moves to the right side and closes the line pressure circuit; this is a completion of the shift.

The secondary valve moves downwards to apply the line pressure to the secondary pulley in order to apply clamping force to the steel belt.

SHIFT HIGH TO LOW - PHASE 1




Figure 9 - SHIFTING HIGH TO LOW





The pulley ratio linkage moves to the right direction in the stepper motor. As the ratio control valve which links to the pulley ratio linkage, moves fluid and the primary pulley is drained.

Because the secondary valve is moving downwards, line pressure is maintained in the secondary pulley.

SHIFT HIGH TO LOW - PHASE 2




Figure 10 - SHIFTING HIGH TO LOW 2





The stepper motor (2) first moves to the right which causes the ratio valve (3) to vent oil from the primary movable pulley at a speed that allows some belt clamping to be maintained. As the oil is exhausted, the moveable side of the primary pulley moves to the left allowing the belt to be pulled down into the low ratio position by the constantly maintained line pressure in the secondary pulley. As the primary pulley moveable side moves to the left, the ratio valve is pulled to the left which closes off the oil venting from the primary pulley thereby stopping the ratio change. For each position of the stepper motor, there is a corresponding position of the primary moveable sheave therefore.

SHIFT HIGH TO LOW - PHASE 3




Figure 11 - SHIFTING HIGH TO LOW 3





Additionally, the moving-pulley of the secondary pulley moves to the left direction and the steel belt is pushed outside. In accordance with this, the sliding element of the primary pulley moves to the left side.

The moving-pulley of the primary pulley moves to the right direction, then the ratio control valve also moves to the left direction and closes the drain circuit; this is a completion of the shift.