Curiosii for ever!: Car repair manuals for everyone.

Powertrain Control Module (PCM) - 62TE






P0721-OUTPUT SPEED SENSOR CIRCUIT PERFORMANCE

Special Tools:










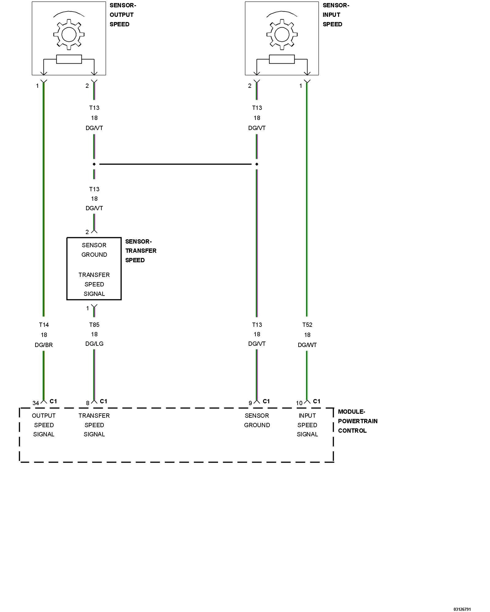
For a complete wiring diagram, refer to the Wiring Information.

Theory of Operation

The transmission control system uses three speed sensors, one to measure input rpm, one to measure Transfer Speed output rpm of the main transmission assembly, and a third to measure the final transmission output rpm. These inputs are essential for proper transmission operation. Therefore, the integrity of this data is verified through system checks.

- When Monitored:
The transmission gear ratio is monitored continuously while the transmission is in gear.

- Set Condition:
If there is an excessive change in the Output rpm in any gear.





Always perform the 62TE Pre-Diagnostic Troubleshooting procedure before proceeding. Pre-Diagnostic Troubleshooting Procedure.

1. CHECK IF THE DTC IS CURRENT
1. Start the engine in park.
2. Raise the drive wheels off of the ground.

WARNING: Properly support the vehicle.

3. Firmly apply the brakes and place the transmission selector in drive.

WARNING: Be sure to keep hands and feet clear of rotating wheels.

4. Release the brakes and allow the drive wheels to spin freely.

NOTE: The drive wheels must be turning at this point.

5. With the scan tool, read the Output rpm.

Is the Output rpm below 100?

Yes

- Go To 2

No

- Go To 8

2. CHECK THE PCM AND WIRING USING THE TRANSMISSION SIMULATOR
1. Turn the ignition off to the lock position.
2. Remove the Ignition Switch Feed fuse from the TIPM.

CAUTION: Removal of the Ignition Switch Feed fuse from the TIPM will prevent the vehicle from being started in gear.

WARNING: The Ignition Switch Feed fuse must be removed from the TIPM. Failure to do so can result in possible serious or fatal injury.

3. Install the Transmission Simulator and the Electronic Transmission Adapter kit.
4. Ignition on, engine not running.
5. With the Transmission Simulator, set the "Input/Output Speed" switch to "ON" and the rotary switch to the "3000/1250" position.
6. With the scan tool, read the Input and Output rpm.

Does the Input rpm read 3000 and the Output rpm read 1250 (within 50 rpm)?

Yes

- Replace the Output Speed Sensor.
- Perform the 62TE TRANSMISSION VERIFICATION TEST. 62TE Transmission Verification Test.

No

- Go To 3

3. CHECK THE (T14) OUTPUT SPEED SENSOR SIGNAL CIRCUIT FOR AN OPEN




1. Turn the ignition off to the lock position.
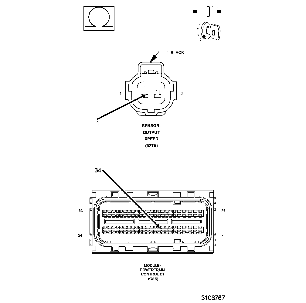
2. Disconnect the PCM C1 harness connector.
3. Disconnect the Output Speed harness connector.
4. Measure the resistance of the (T14) Output Speed Signal circuit between the appropriate terminal of the PCM C1 harness connector and the Output Speed Sensor harness connector.

Is the resistance above 5.0 Ohms?

Yes

- Repair the (T14) Output Speed Signal circuit for an open.
- Perform the 62TE TRANSMISSION VERIFICATION TEST. 62TE Transmission Verification Test.

No

- Go To 4

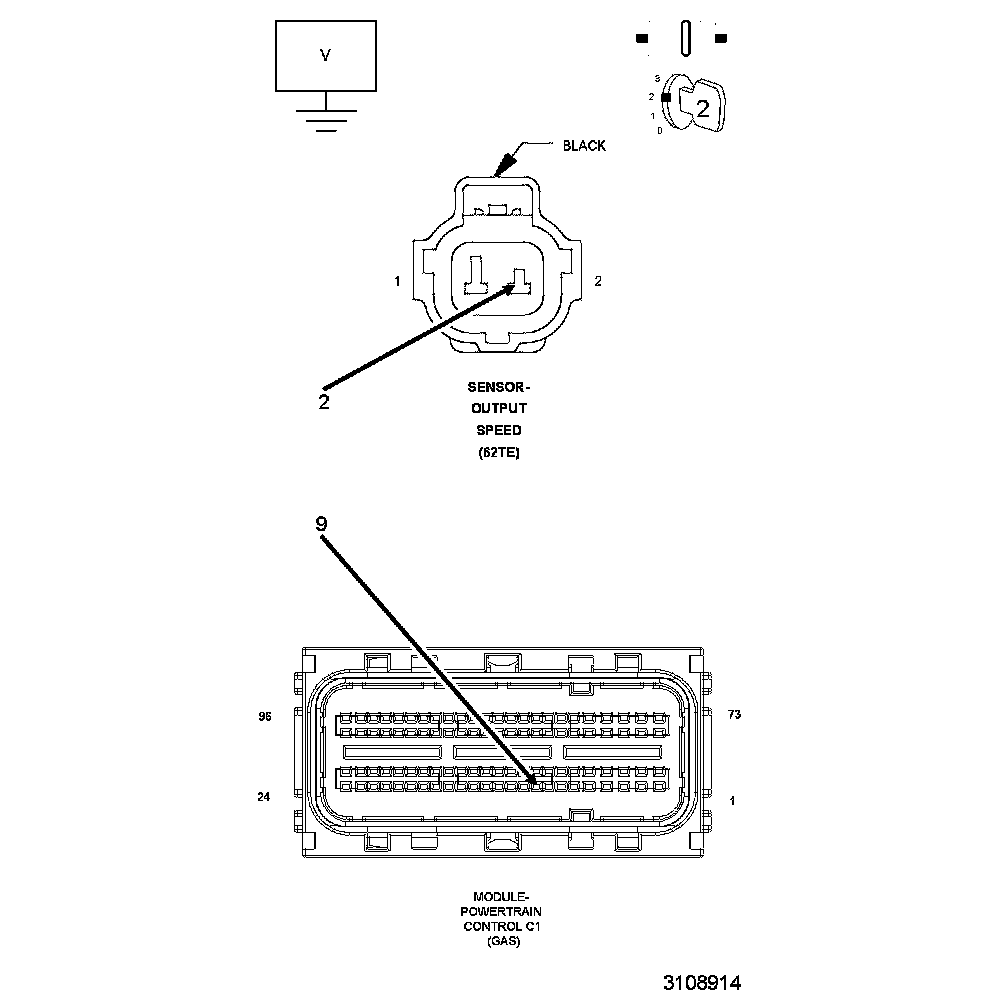
4. CHECK THE (T13) SPEED SENSOR GROUND CIRCUIT FOR AN OPEN




1. Measure the resistance of the Speed Sensor Ground circuit between the appropriate terminal of the PCM C1 harness connector and the Output Speed Sensor harness connector.

Is the resistance above 5.0 Ohms?

Yes

- Repair the (T13) Speed Sensor Ground circuit for an open.
- Perform the 62TE TRANSMISSION VERIFICATION TEST. 62TE Transmission Verification Test.

No

- Go To 5

5. CHECK THE (T14) OUTPUT SPEED SIGNAL CIRCUIT FOR A SHORT TO GROUND




1. Measure the resistance between ground and the (T14) Output Speed Signal circuit.

Is the resistance below 5.0 Ohms?

Yes

- Repair the (T14) Output Speed Signal circuit for a short to ground.
- Perform the 62TE TRANSMISSION VERIFICATION TEST. 62TE Transmission Verification Test.

No

- Go To 6

6. CHECK THE (T14) OUTPUT SPEED SIGNAL CIRCUIT FOR A SHORT TO VOLTAGE




1. Ignition on, engine not running.
2. With the scan tool in the TIPM, actuate the TCM output.
3. Measure the voltage of the (T14) Output Speed Signal circuit.

Is the voltage above 0.5 of a volt?

Yes

- Repair the (T14) Output Speed Signal circuit for a short to voltage.
- Perform the 62TE TRANSMISSION VERIFICATION TEST. 62TE Transmission Verification Test.

No

- Go To 7

7. CHECK THE (T13) SPEED SENSOR GROUND CIRCUIT FOR A SHORT TO VOLTAGE




1. Continue to actuate the TIPM.
2. Measure the voltage of the (T13) Speed Sensor Ground circuit.

Is the voltage above 0.5 of a volt?

Yes

- Repair the (T13) Speed Sensor Ground circuit for a short to voltage.
- Perform the 62TE TRANSMISSION VERIFICATION TEST. 62TE Transmission Verification Test.

No

- Using the schematics as a guide, check the Powertrain Control Module (PCM) terminals for corrosion, damage, or terminal push out. Pay particular attention to all power and ground circuits. Check for Service Information Tune-ups or Service Bulletins for any possible causes that may apply. If no problems are found, replace and program the PCM. With the scan tool, perform Quick Learn.
- Perform the 62TE TRANSMISSION VERIFICATION TEST. 62TE Transmission Verification Test.

8. CHECK THE WIRING AND CONNECTORS
1. The conditions necessary to set the DTC are not present at this time.
2. Using the schematics as a guide, inspect the wiring and connectors specific to this circuit.
3. Wiggle the wiring and connectors while checking for shorted and open circuits.
4. With the scan tool, check the Event Data to help identify the conditions in which the DTC was set.
5. Check for Service Information Tune-ups or Service Bulletins for any possible causes that may apply.

Were there any problems found?

Yes

- Repair as necessary.
- Perform the 62TE TRANSMISSION VERIFICATION TEST. 62TE Transmission Verification Test.

No

- Test Complete.