Curiosii for ever!: Car repair manuals for everyone.

Power Top Control Module (PTCM)






B210E-BATTERY VOLTAGE HIGH





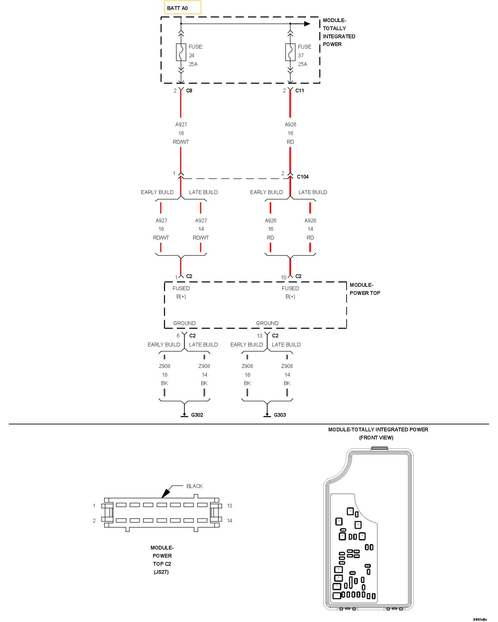
For a complete wiring diagram, refer to the Wiring Information.

- When Monitored:
With the ignition on.

- Set Condition:
The Power Top Control Module (PTCM) has detected battery voltage greater than 16 volts for approximately one minute.





Always perform the Power Top System Pre-Diagnostic procedure before proceeding. Power Top System Pre-Diagnostic Procedure.

1. DETERMINING IF DTC IS CURRENT

NOTE: Make sure the Battery is in good condition. Using the Midtronics Battery Tester, test the Battery before continuing.

NOTE: Inspect the vehicle for after market accessories that may exceed the Generator System output.

NOTE: Inspect the fuses in the TIPM. If an open fuse is found, use the wire diagram/schematic as a guide, inspect the wiring and connectors for damage.

NOTE: Diagnose any related Powertrain DTCs before continuing.

1. With a scan tool, read and record DTCs.
2. With the scan tool, erase the DTCs.
3. Perform 5 ignition cycles, leaving the ignition switch on for a minimum of 90 seconds per cycle.
4. Start the engine and raise the throttle to 1300 RPM.
5. Using the scan tool, read the DTCs.

Does this DTC reset?

Yes

- Go To 3

No

- Go To 2

2. INTERMITTENT CONDITION

NOTE: Check for any of the follow conditions:
- Poor wire to terminal connection
- Corroded terminals
- Backed out or loose terminals
- Broken wire internal to the insulation
- Dirty (partial) module ground

1. With the ignition on, wiggle the related wires.
2. Using a scan tool, read the DTCs.

Does the DTC reset?

Yes

- Repair the wiring as necessary.
- Perform the BODY VERIFICATION TEST. Body Verification Test.

No
DTC is not active at this time. Test complete.

3. CHECK FOR MULTIPLE BATTERY VOLTAGE HIGH DTCS
1. Stop the engine but leave the ignition in the on position.
2. With a scan tool, read and record the DTCs.
3. With the scan tool, erase the DTCs.
4. Perform five ignition cycles, leaving the ignition switch on for a minimum of 90 seconds per cycle.
5. Using the scan tool, read the DTCs.

Are multiple other modules reporting this DTC?

Yes

- Check the possible causes table above for conditions that can cause a system high voltage condition. Repair as necessary.
- Perform the BODY VERIFICATION TEST. Body Verification Test.

No

- Go To 4

4. CHECK FOR POOR GROUND CIRCUITS




1. Turn the ignition off.
2. Disconnect the PTCM C1 and C2 harness connectors.
3. Using a test light connected to 12-volts, check each (Z908) and (Z916) Ground circuits in the C1 and C2 connectors.

Does the test light illuminate brightly in all (Z908) and (Z916) Ground circuits?

Yes

- Go To 5

No

- Repair the (Z908) and (Z916) Ground circuits as necessary.
- Perform the BODY VERIFICATION TEST. Body Verification Test.

5. CHECK SYSTEM VOLTAGE AT THE PTCM




1. Reconnect the PTCM C1 and C2 connectors.
2. Start the engine and raise the throttle to 1300 RPM.
3. Using the scan tool, view battery voltage under Data Display in the Engine category.

NOTE: The graphic shows the terminal end of the connector for reference only, back probe the wire end.

4. While back probing, measure and record the voltage of the (A926) Fused B(+) circuit in the PTCM C2 connector.
5. While back probing, measure and record the voltage of the (A927) Fused B(+) circuit in the PTCM C2 connector.
6. Compare the voltage on the scan tool to the voltage readings on the voltmeter.

NOTE: If charging system voltage readings are acceptable on both the scan tool and at the (A926) or (A927) Fused (B+) circuit at the Power Top Control Module and no other modules are reporting this DTC then replacing the Power Top Control Module is the most likely course of action.

Is the voltage on the scan tool equal to the voltmeter readings (+/- 0.5 volt) at both or either of the Fused B(+) circuits?

Yes

- Replace and program the Power Top Control Module.
- Perform the BODY VERIFICATION TEST. Body Verification Test.

No

- Repair the Fused B(+) circuit(s) for high resistance.
- Perform the BODY VERIFICATION TEST. Body Verification Test.