Curiosii for ever!: Car repair manuals for everyone.

P0708






P0708-TRANSMISSION RANGE SENSOR CIRCUIT HIGH





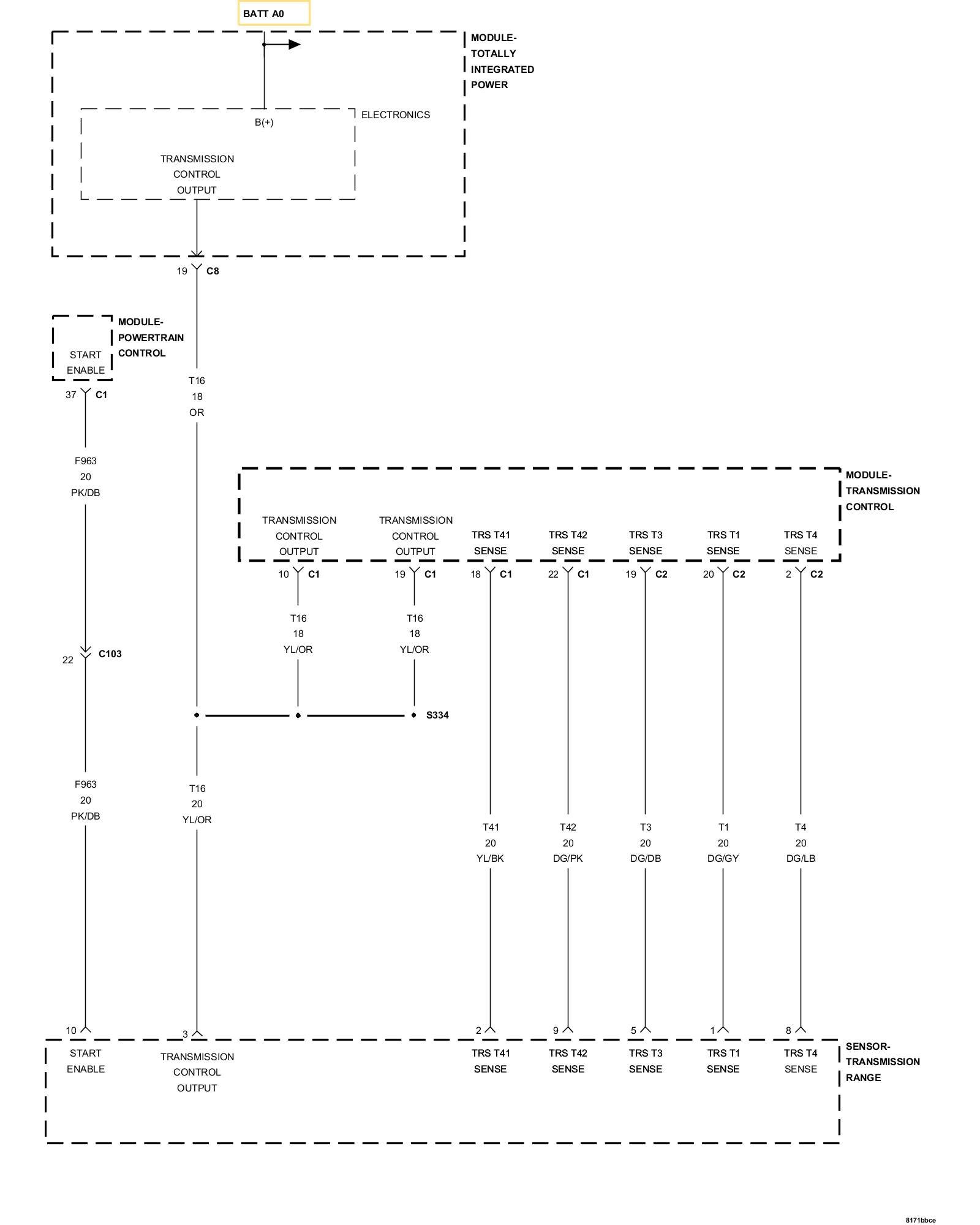
For a complete wiring diagram refer to the Wiring Information. Electrical Diagrams

Theory of Operation

The Transmission Range Sensor (TRS) has a contact point for each shift lever position. The Transmission Control Module (TCM) monitors the signal from the TRS which specifies the shift lever position. The TCM also broadcast the shift lever position over the CAN BUS to other modules.

- When Monitored:
Ignition on with system voltage between 9.0 and 16.0 volts.

No other Transmission Range Sensor (TRS) DTCs present.

- Set Condition:
When the Transmission Control Module (TCM) receives more than one Transmission Range Sensor (TRS) signal from the TRS continuously for the period of 2.0 seconds.





Always perform the CVT Pre-Diagnostic Troubleshooting procedure before proceeding. Testing and Inspection

1. CHECK TO SEE IF THE DTC IS ACTIVE
1. With the scan tool, read Transmission DTCs.

Is the status Active for this DTC or is the STARTS SINCE SET counter 2 or less?

Yes

- Go To 2

No

- Go To 5

2. CHECK THE TRS READINGS ON THE SCAN TOOL





1. Ignition on, engine not running.
2. With the scan tool, read the TRS states while moving the shift lever to all positions note any circuits may close at the same time.

NOTE: Vehicles equipped with the AutoStick feature will not have a low range shift position.

Did one or more than one TRS Sense circuit show being closed at the same time?

Yes

- Go To 3

No

- Check the Shift Lever Cable for proper adjustment and binding. If no problems are found, using the schematics as a guide, check the Transmission Control Module (TCM) terminals for corrosion, damage, or terminal push out. Pay particular attention to all power and ground circuits. Check for any Service Bulletins for possible causes that may apply. If again no problems are found, replace the TCM
- Perform CVT TRANSMISSION VERIFICATION TEST. Transmission Verification Test

3. CHECK THE TRS SENSE CIRCUIT FOR A SHORT TO VOLTAGE
1. Turn the ignition off to the lock position.
2. Disconnect the TRS harness connector.

NOTE: The possibility of erroneous DTCs may set due to disconnection of the TRS harness connector. Disregard any additional DTCs that may set.

3.
4. Ignition on, engine not running.
5. Using the scan tool, read the TRS Sense circuit states.

Do any of the TRS Sense circuits read closed?

Yes

- Repair the identified TRS Sense circuit for a short to voltage.
- Perform CVT TRANSMISSION VERIFICATION TEST. Transmission Verification Test

No

- Go To 4

4. CHECK THE TRS SENSE CIRCUIT FOR A SHORT TO ANOTHER TRS SENSE CIRCUIT
1. Turn the ignition off to the lock position.
2. Disconnect the TCM C1 and C2 harness connectors.
3.
4. Measure the resistance between the two identified TRS Sense circuits in the second step.

Is the resistance below 5.0 ohms?

Yes

- Repair the identified TRS Sense circuits for a short to each other.
- Perform CVT TRANSMISSION VERIFICATION TEST. Transmission Verification Test

No

- Replace the TRS Assembly.
- Perform CVT TRANSMISSION VERIFICATION TEST. Transmission Verification Test

5. INTERMITTENT WIRING AND CONNECTORS
1. The conditions necessary to set this DTC are not present at this time.
2. Using the schematics as a guide, inspect the wiring and connectors specific to this circuit.
3. Wiggle the wires while checking for shorted and open circuits.

Were there any problems found?

Yes

- Repair as necessary.
- Perform CVT TRANSMISSION VERIFICATION TEST. Transmission Verification Test

No

- Test Complete.