Curiosii for ever!: Car repair manuals for everyone.

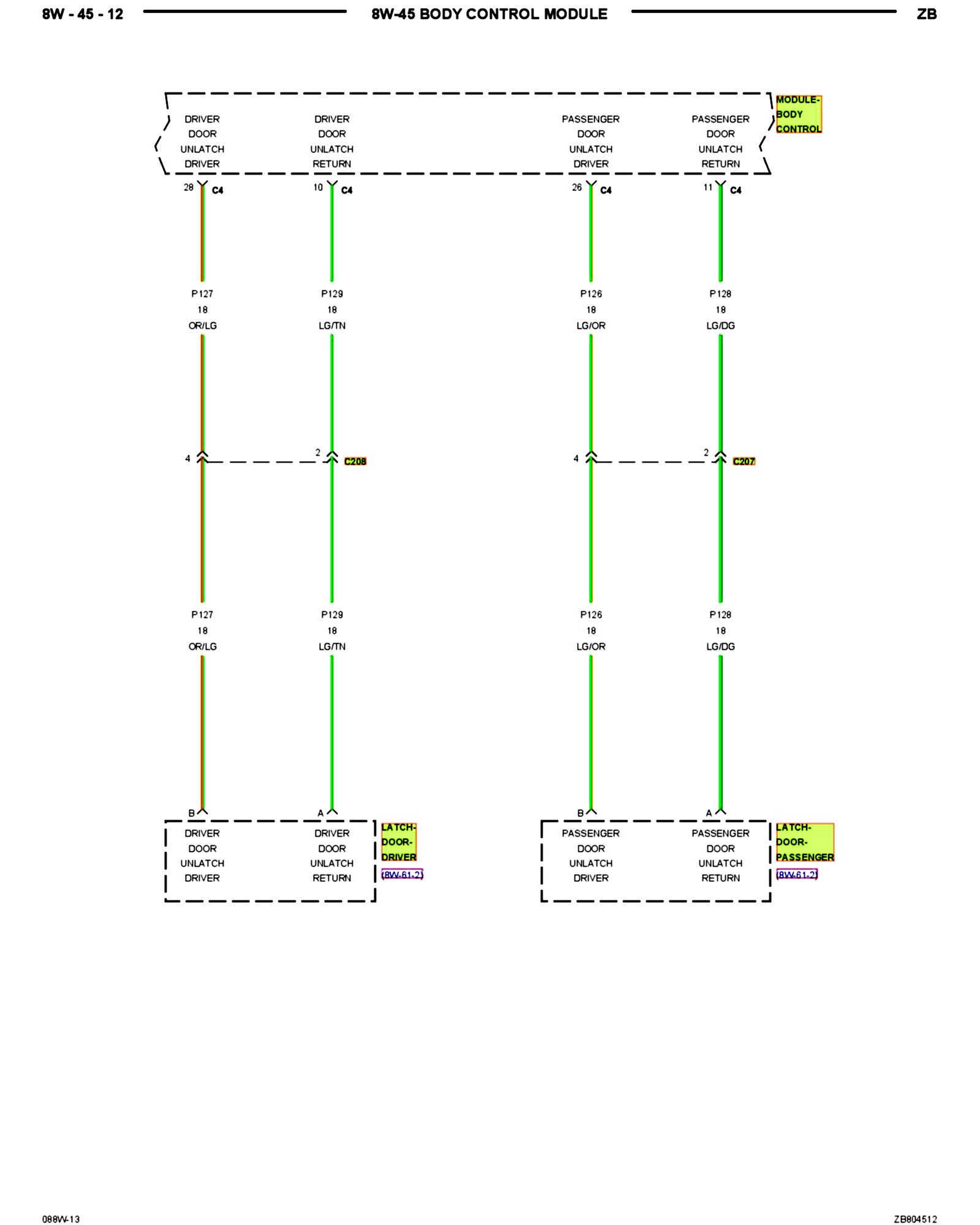
8W-45-12

PLEASE NOTE: Some diagrams may appear to be missing because of gaps in the number sequences. These "gaps" are actually for diagrams that do not apply to the vehicle model selected.


8w-45-12:






Next Diagram 8W-45-13


Previous Diagram 8W-45-11


Other Diagrams: Other diagrams referred to by number (i.e. 8W-70-2, etc.) within these diagrams can be found at the vehicle level under Diagrams By Number. Diagrams By Number