Curiosii for ever!
: Car repair manuals for everyone.
Home
>>
Dodge
>>
2000
>>
Intrepid V6-3.2L VIN J
>>
Repair and Diagnosis
>>
Diagrams
>>
Electrical Diagrams
>>
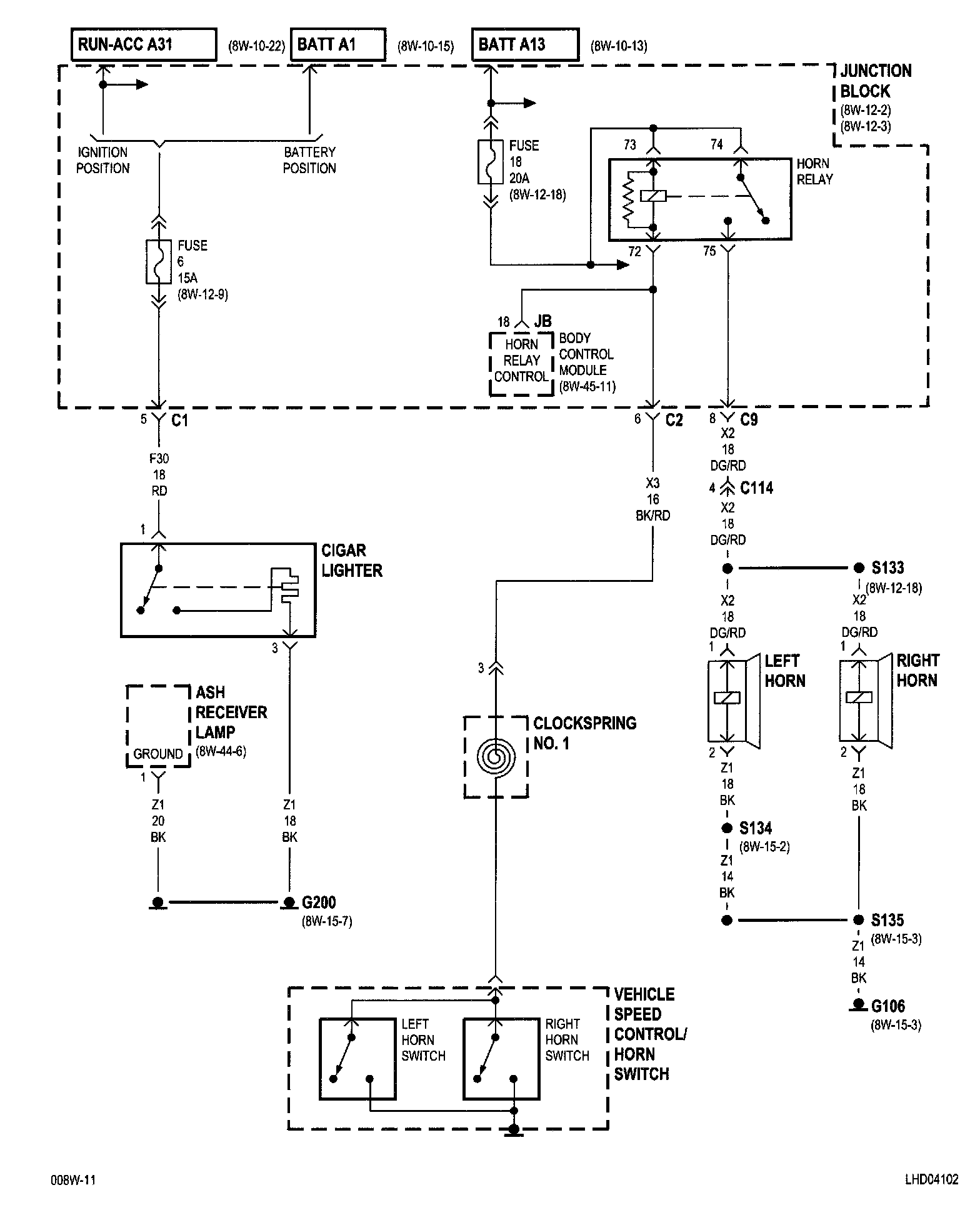
Cigarette Lighter
Cigarette Lighter
8W-42-2:
NOTE:
To view sheets referred to in these diagrams, see
Complete Body and Chassis Diagrams
.
Electrical Diagrams