Curiosii for ever!
: Car repair manuals for everyone.
Home
>>
Dodge
>>
1998
>>
Intrepid V6-2.7L VIN R
>>
Repair and Diagnosis
>>
Powertrain Management
>>
Computers and Control Systems
>>
Testing and Inspection
>>
Symptom Related Diagnostic Procedures
>>
No Trouble Code (NTC) Tests
>>
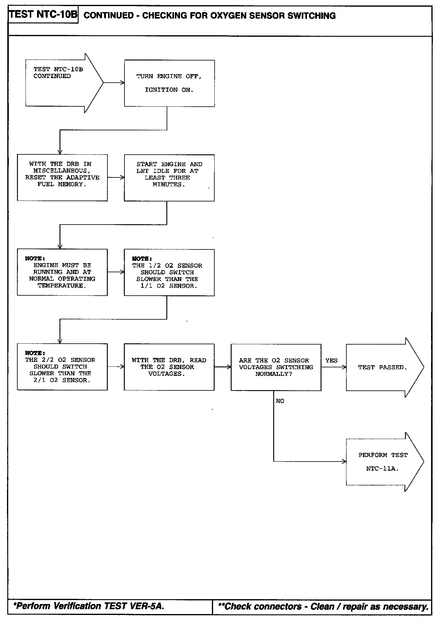
NTC-10B Checking Oxygen Sensor Switching
NTC-10B Checking Oxygen Sensor Switching
Related Image:
Diagnostic Chart:
Diagnostic Chart: