Curiosii for ever!
: Car repair manuals for everyone.
Home
>>
Dodge
>>
1998
>>
Intrepid V6-2.7L VIN R
>>
Repair and Diagnosis
>>
Diagrams
>>
Electrical Diagrams
>>
Powertrain Management
>>
Computers and Control Systems
>>
Body Control Module
>>
Schematic Diagrams
>>
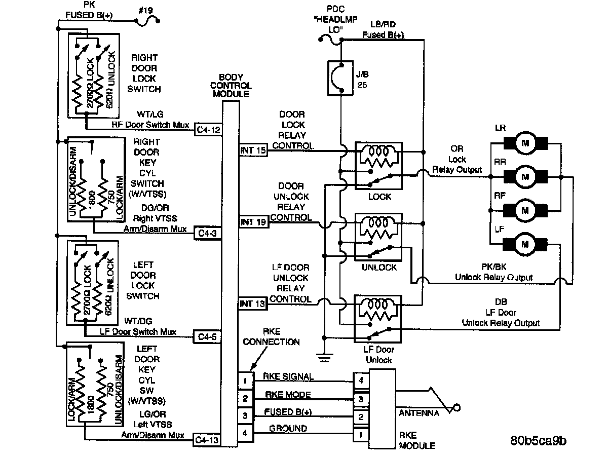
Power Door Locks/RKE
Power Door Locks/RKE
Power Door Locks W/Remote Keyless Entry (RKE):
Decklid Release W/Remote Keyless Entry (RKE):