Curiosii for ever!
: Car repair manuals for everyone.
Home
>>
Dodge
>>
1996
>>
Stealth R/T V6-2972cc 3.0L DOHC
>>
Repair and Diagnosis
>>
Powertrain Management
>>
Computers and Control Systems
>>
Relays and Modules - Computers and Control Systems
>>
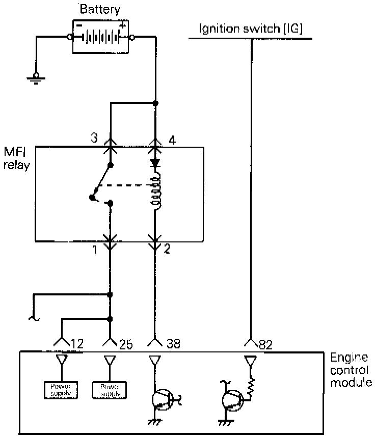
Main Relay (Computer/Fuel System)
>>
Diagrams
>>
Electrical Diagrams
Electrical Diagrams
Control Relay Circuit: