Curiosii for ever!: Car repair manuals for everyone.

Current Output Test

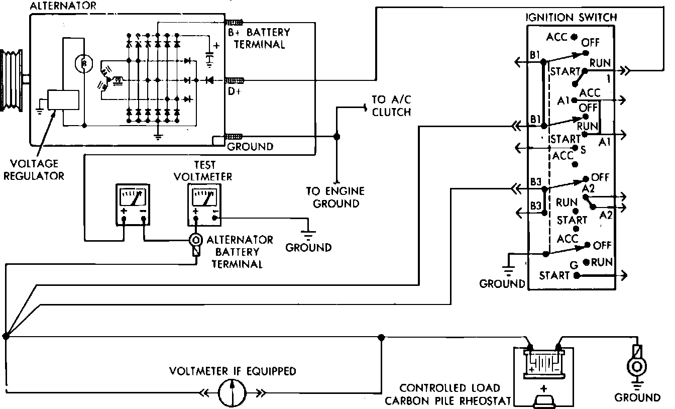
Fig. 5 Current output test. Models w/integral regulator:





1. Disconnect ground cable from battery and the "Bat" lead from alternator output terminal.
2. Complete test connections as shown.
3. Connect battery ground cable, then start engine and operate at idle.
4. Adjust carbon pile rheostat and engine speed to obtain 28---35 amps at 13.5 volts and 500 RPM, 75---85 amps at 13.5 volts and 1000 RPM and 89 amps at 13.5 volts and 2000 RPM. While increasing engine speed, do not allow voltage to exceed 16 volts.
5. If amperage does not meet specifications, remove alternator from vehicle and perform bench tests.