Curiosii for ever!: Car repair manuals for everyone.

Engine/Electrical - Service Manual Revisions

NUMBER: 26-02-95B

GROUP: Miscellaneous

DATE: April, 1995

REVISIONS ARE HIGHLIGHTED WITH BLACK BARS IN THE MARGIN

Models:
1996 CARAVAN/VOYAGER/TOWN & COUNTRY - Publication Number 81-270-6105

DESCRIPTION OF CHANGES

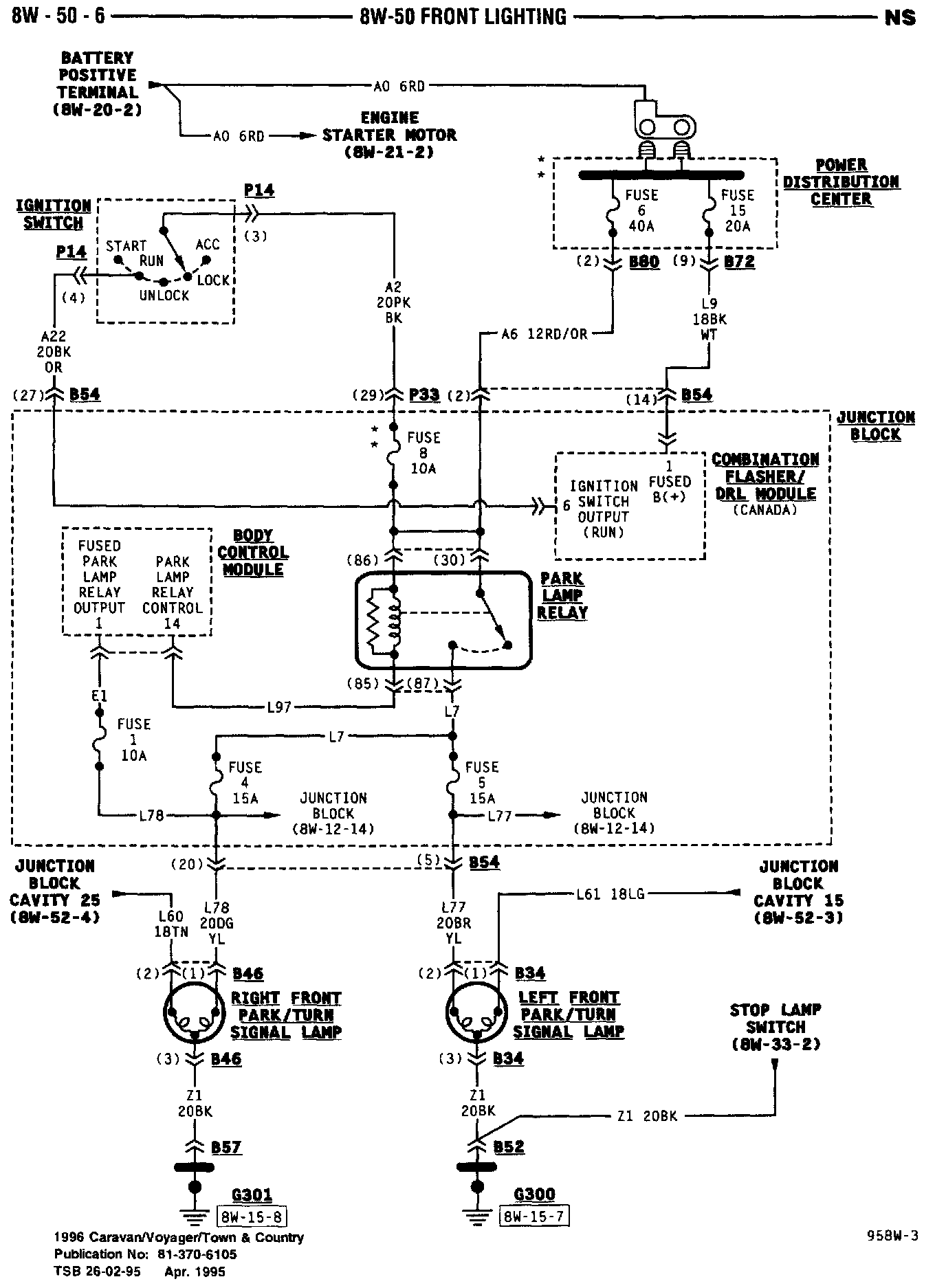
Wiring Diagram Changes to the Power Distribution Center.





8W-50-6

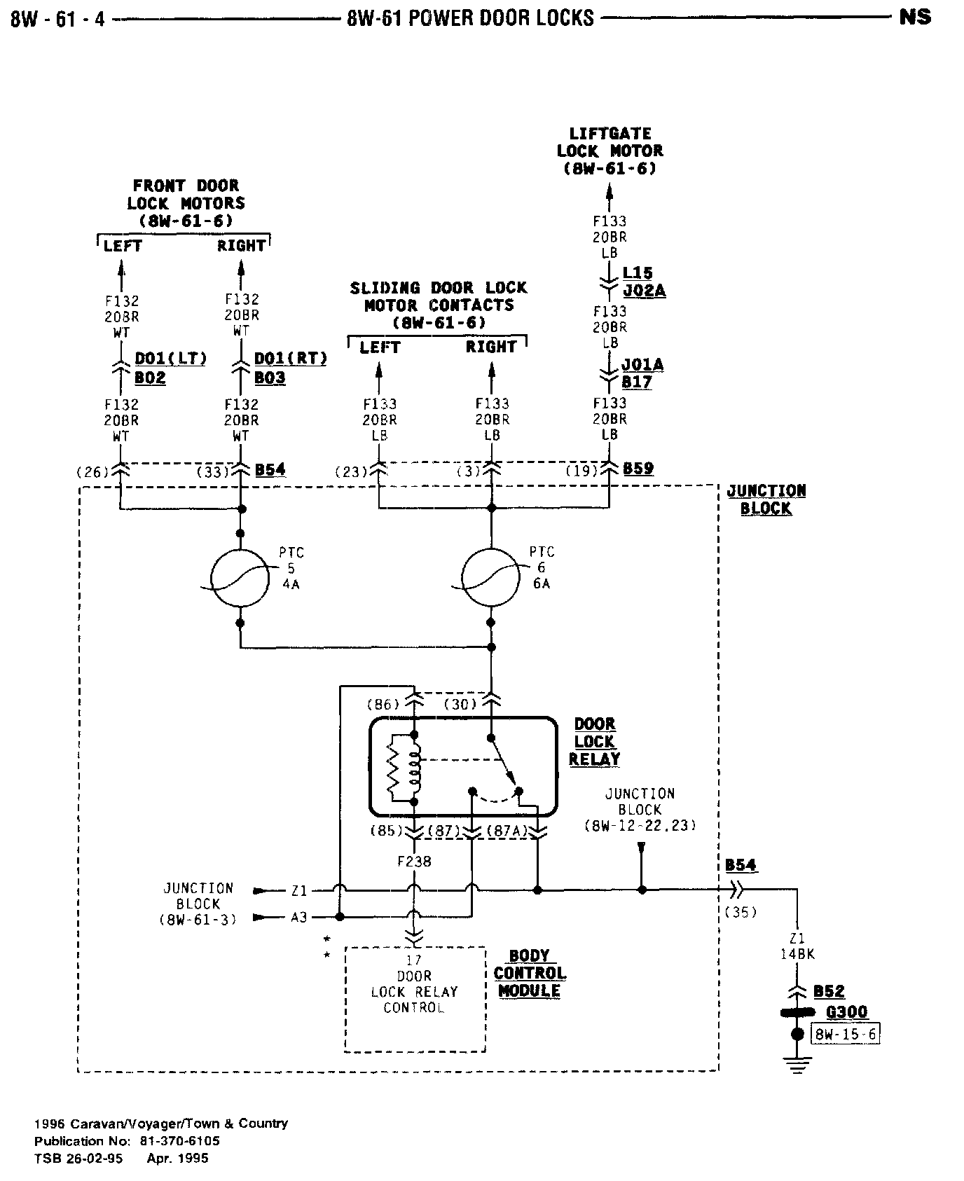
Wiring Diagram Changes to the Body Control Module, Door Lock Relay Pin Location.





8W61-4

Revises the Oil Pan Screw Torque to 12 Nm (105 in. lbs.).





9-92

Adds Torque Chart Omitted from Original Publication.





9-103