Curiosii for ever!: Car repair manuals for everyone.

Checking the PCM Power and Ground Circuits







*CHECKING THE PCM POWER AND GROUND CIRCUITS





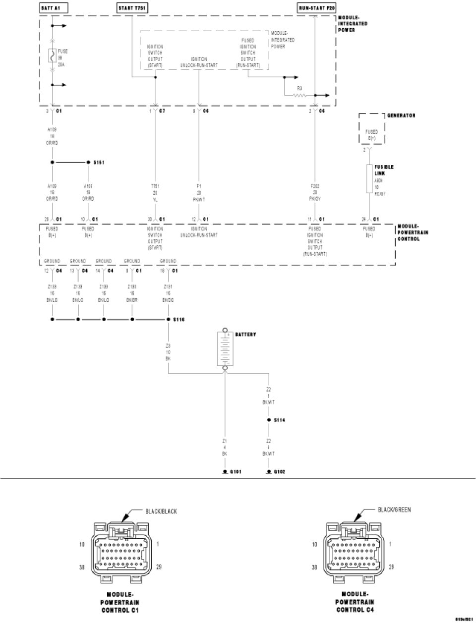
For a complete wiring diagram Consult Diagrams/Electrical.

Diagnostic Test

1. PCM WIRING OR CONNECTORS
Turn the ignition off.
Using the wiring diagram/schematic as a guide, inspect the wiring and each connector at the PCM.
Look for any chafed, pierced, pinched, or partially broken wires.
Look for broken, bent, pushed out or corroded terminals.
Were any problems found?

Yes

- Repair as necessary.
- Perform the PCM Verification Test Ver. 2. Powertrain Verification Test

No

- Go to 2

2. CHECKING THE PCM GROUND CIRCUITS




Turn the ignition off.

CAUTION: Do not probe the PCM harness connectors. Probing the PCM harness connectors will damage the PCM terminals resulting in poor terminal to pin connection. Install Miller Special Tool #8815 to perform diagnosis.

Using a 12 volt test light connected to 12 volts, check the PCM ground circuits.
Wiggle test each circuit during the test to check for an intermittent open in the circuit.

NOTE: The test light should be illuminated and bright. Compare the brightness to that of a direct connection to the battery.

Is the test light illuminated and bright?

Yes

- Go to 3.

No

- Repair the PCM ground circuit(s) for an open circuit or high resistance.
- Perform the PCM Verification Test Ver. 2. Powertrain Verification Test

3. CHECKING THE PCM POWER SUPPLY CIRCUITS




CAUTION: Do not probe the PCM harness connectors. Probing the PCM harness connectors will damage the PCM terminals resulting in poor terminal to pin connection. Install Miller Special Tool #8815 to perform diagnosis.

Using a 12 volt test light connected to ground, check the PCM power supply circuits.
Wiggle test each circuit during the test to check for an intermittent open in the circuit.

NOTE: The test light should be illuminated and bright. Compare the brightness to that of a direct connection to the battery.

Is the test light illuminated and bright?

Yes

- Go to 4.

No

- Repair the PCM power supply circuit(s) for an open circuit or high resistance.
- Perform the PCM Verification Test Ver. 2. Powertrain Verification Test

4. CHECKING THE PCM SWITCHED POWER SUPPLY CIRCUITS




Turn the ignition on.

CAUTION: Do not probe the PCM harness connectors. Probing the PCM harness connectors will damage the PCM terminals resulting in poor terminal to pin connection. Install Miller Special Tool #8815 to perform diagnosis.

Using a 12 volt test light connected to ground, check the PCM switched power supply circuits.
Turn the ignition off.
Using a 12 volt test light connected to ground, check the PCM switched power supply circuits.
Wiggle test each circuit during the test to check for an intermittent open or short in the circuit.

NOTE: The test light should be illuminated and bright with the ignition on and not illuminated with the ignition off. Compare the brightness to that of a direct connection to the battery.

Is the test light illuminated as described above?

Yes

- Go to 5.

No

- Repair the PCM switched power supply circuit(s) as necessary.
- Perform the PCM Verification Test Ver. 2. Powertrain Verification Test

5. CHECKING THE PCM FUSED IGNITION SWITCH CIRCUITS




Turn the ignition on.

CAUTION: Do not probe the PCM harness connectors. Probing the PCM harness connectors will damage the PCM terminals resulting in poor terminal to pin connection. Install Miller Special Tool #8815 to perform diagnosis.

Using a 12 volt test light connected to ground, check the PCM Fused Ignition Switch circuits.
Check each circuit with the ignition off, ignition on, engine not running position, and during cranking.
Wiggle test each circuit during the test to check for an intermittent open in the circuit.

NOTE: The test light should be illuminated and bright with the ignition on and not illuminated with the ignition off. Compare the brightness to that of a direct connection to the battery.

Is the test light illuminated as described above?

Yes

- Test complete.

No

- Repair the PCM Fused Ignition Switch circuit(s) for as necessary.
- Perform the PCM Verification Test Ver. 2. Powertrain Verification Test