Curiosii for ever!: Car repair manuals for everyone.

Symptom Related Diagnostic Procedures







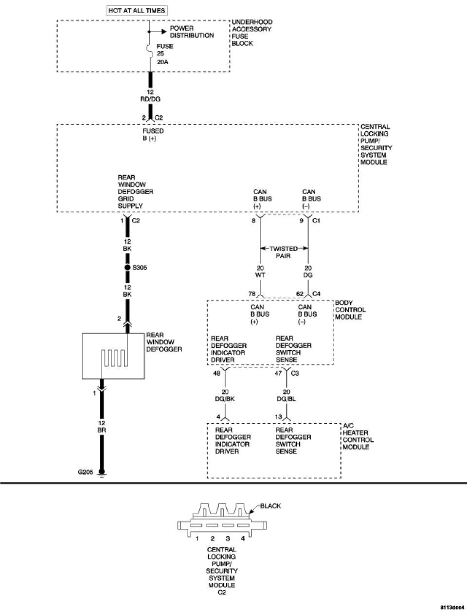
*REAR WINDOW DEFOGGER INOPERATIVE









For a complete Heated Glass Circuit Diagram Schematics and Diagrams.

Diagnostic Test

1. INSPECT THE REAR WINDOW DEFOGGER INDICATOR ON THE A/C HEATER CONTROL MODULE
Turn the ignition on.
Activate the Rear Window Defogger.
Is the rear window defogger indicator blinking?

Yes

- Lower the electrical load on the vehicle until the light stops blinking. Once the rear window defogger indicator stops blinking, the system will resume normal operation.
- Perform BODY VERIFICATION TEST. Body Verification Test

No

- Go to 2

2. MEASURE REAR WINDOW DEFOGGER FUSED B(+) CIRCUIT VOLTAGE
NOTE: Inspect Fuse 25 located in the Underhood Accessory Fuse Block. If the fuse is open, repair the cause of the open fuse before continuing.





Turn the ignition off.
Disconnect the Central Locking Pump/Security System Module (CLP/SSM) harness connector.

NOTE: Check connector - Clean/repair as necessary.

Turn the ignition on.
Measure the voltage of the Fused B(+) circuit at the CLP/SSM C2 harness connector.
Is the voltage above 10 volts?

Yes

- Go to 3

No

- Repair the CLP/SSM Fused B(+) circuit for an open.
- Perform BODY VERIFICATION TEST. Body Verification Test

3. MEASURE REAR WINDOW DEFOGGER GRID VOLTAGE




Turn the ignition off.
Reconnect the CLP/SSM C2 harness connector.
Disconnect the Rear Window Defogger Grid harness connector terminal 1.

NOTE: Check connector - Clean/repair as necessary.

Turn the ignition on.
Activate the Rear Window Defogger.
Measure the voltage at the Rear Window Defogger Grid harness connector terminal 1.
Is the voltage above 10 volts?

Yes

- Repair the Rear Window Defogger Ground circuit for an open.
- Perform BODY VERIFICATION TEST. Body Verification Test

No

- Go to 4

4. MEASURE REAR WINDOW DEFOGGER SUPPLY CIRCUIT VOLTAGE




Turn the ignition off.
Disconnect the Rear Window Defogger Grid harness connector terminal 2.

NOTE: Check connector - Clean/repair as necessary.

Turn the ignition on.
Activate the Rear Window Defogger.
Measure the voltage at the Rear Window Defogger Grid harness connector terminal 2.
Is the voltage above 10 volts?

Yes

- Repair or replace the Rear Window Defogger Grid. Service and Repair.
- Perform BODY VERIFICATION TEST. Body Verification Test

No

- Go to 5

5. MEASURE REAR WINDOW DEFOGGER SUPPLY CIRCUIT RESISTANCE




Turn the ignition off.
Disconnect the CLP/SSM C2 harness connector.
Measure the resistance of the Rear Window Defogger Grid Supply circuit from the CLP/SSM C2 harness connector to the Rear Window Defogger Grid harness connector terminal 2.
Is the resistance below 5.0 ohms?

Yes

- Replace the Central Locking Pump/Security System Module. Sentry Key Remote Entry Module - Removal.
- Perform BODY VERIFICATION TEST. Body Verification Test

No

- Repair the Rear Window Defogger Grid Supply circuit for an open.
- Perform BODY VERIFICATION TEST. Body Verification Test