Curiosii for ever!: Car repair manuals for everyone.

Control Module TCM Is Not Coded







P0702 - CONTROL MODULE TCM IS NOT CODED





When Monitored and Set Condition

- When Monitored: With the ignition on.
- Set Condition: The TCM has not been coded.





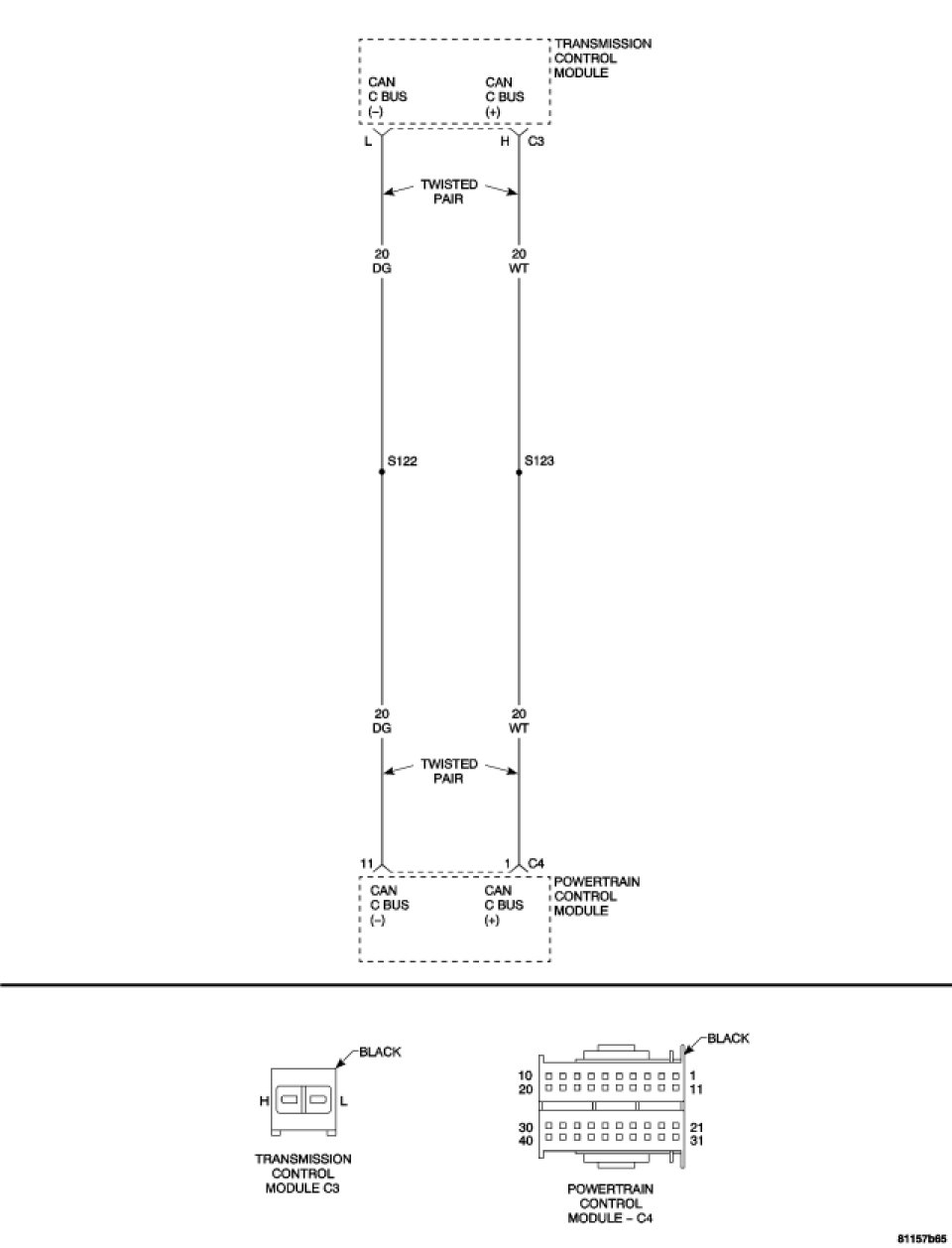
For a complete Transmission Control Module Circuit Diagram, [1][2]Automatic Transmission/Transaxle.

Diagnostic Test

1. TRANSMISSION CONTROL MODULE NOT CODED
The Transmission Control Module was not coded and must be replaced.
View repair.

Repair

- Replace the Transmission Control Module. Transmission Control Module - Removal.
- Perform NAG1 TRANSMISSION VERIFICATION TEST. Transmission Verification Test