Curiosii for ever!: Car repair manuals for everyone.

Engine Oil Sensor Level Performance







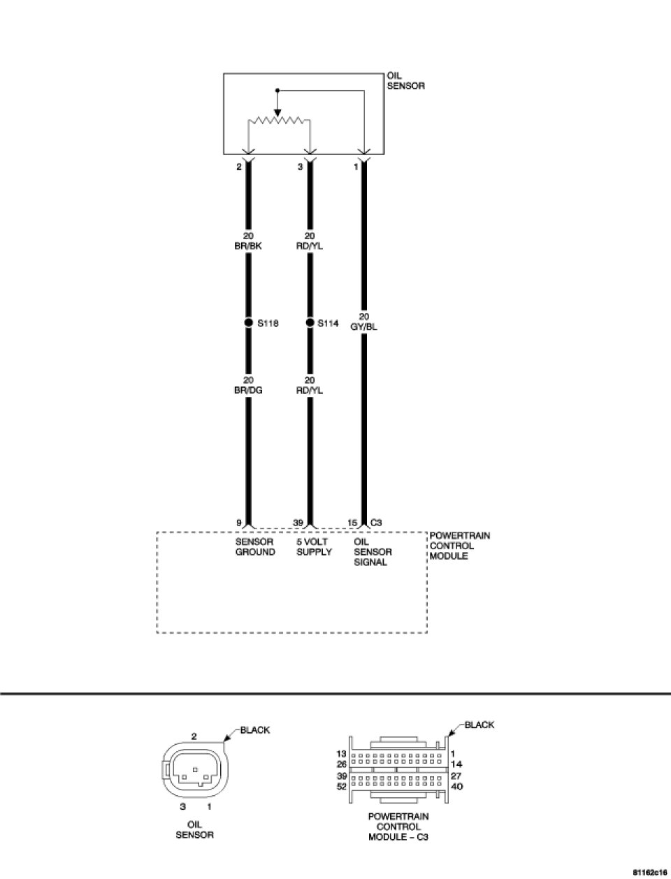
P0521 - ENGINE OIL SENSOR LEVEL PERFORMANCE





When Monitored and Set Condition

- When Monitored: With the ignition on, engine running.
- Set Condition: Anytime the Powertrain Control Module (PCM) senses the Oil Level with the engine off is outside the values of 34 - 62 mm (1.34 - 2.44 in.) and with the engine running, the values of 15 - 45 mm (0.59 - 1.77 in.).

Note: Check and verify that the engine oil level is at the appropriate level.





For a complete Powertrain Control Module Circuit Diagram, Schematics and Diagrams.

Diagnostic Test

1. PRE-DIAGNOSTIC CHECK OUT

NOTE: Always perform diagnostics with a fully charged battery.

NOTE: Check connectors - Clean/repair as necessary. Poor pin to terminal connections can set DTCs.

NOTE: Check for applicable TSBs related to the problem.

Turn the ignition on.
With the scan tool, read PCM DTCs.
Using the wiring diagram/schematic as a guide, inspect the wiring and connectors. Repair as necessary.
Perform this procedure prior to symptom diagnosis.

Continue

- Go To 2

2. CHECKING FOR OIL SENSOR DTCS
NOTE: Normal Oil Level readings with the Engine not running is 34-62 mm (1.34 - 2.44 in.) and with the Engine running is 15-45 mm (0.59 - 1.77 in.).See Step 4 if multiple sensor DTCs are present.

With the engine oil level at the proper level.
Turn the ignition on.

NOTE: Before erasing stored DTCs, record these conditions. Attempting to duplicate these conditions may assist when checking for a DTC.

With the scan tool, erase PCM DTCs.
Start the engine and run until operating temperature is reached (Closed Loop).

NOTE: It may be necessary to road test the vehicle.

With the scan tool, read PCM DTCs.
Did this DTC set again?

Yes

- Go To 3

No

- Go To 21

3. CHECKING FOR OTHER OIL SENSOR DTCS
With the ignition on.
With the scan tool, read PCM DTCs.
Is this DTC the only Engine Oil Sensor DTC present?

Yes

- Replace the Engine Oil Sensor. Removal.
- Perform POWERTRAIN VERIFICATION TEST - VER 2. Powertrain Verification Test

No

- Go To 4

4. CHECK FOR CMP SENSOR, ENGINE COOLANT TEMP SENSOR, AND MAP SENSOR DTCS
With the ignition on.
With the scan tool, read PCM DTCs.
Are there CMP Sensor, Engine Coolant Temp Sensor, and MAP Sensor DTCs present with this DTC?

Yes

- Go To 5

No

- Go To 6

5. MEASURE THE RESISTANCE OF THE SENSOR GROUND CIRCUIT




Turn the ignition off.
Disconnect the Oil Sensor harness connector.
Disconnect the PCM C3 harness connector.

NOTE: Check connectors - Clean/repair as necessary.

Measure the resistance of the Sensor Ground circuit from the Oil Sensor harness connector to the PCM C3 harness connector.
Is the resistance below 5.0 ohms?

Yes

- Replace and program the Powertrain Control Module. Powertrain Control Module - Removal.
- Perform POWERTRAIN VERIFICATION TEST - VER 2. Powertrain Verification Test

No

- Repair the Sensor Ground circuit for an open.
- Perform POWERTRAIN VERIFICATION TEST - VER 2. Powertrain Verification Test

6. CHECK FOR MAP SENSOR DTC
With the ignition on.
With the scan tool, read PCM DTCs.
Are any MAP Sensor DTCs present?

Yes

- Go To 7

No

- Go To 13

7. MEASURE THE 5-VOLT SUPPLY CIRCUIT VOLTAGE




Turn the ignition off.
Disconnect the MAP Sensor harness connector.

NOTE: Check connectors - Clean/repair as necessary.

Turn the ignition on.
Measure the voltage of the 5-Volt Supply circuit at the Oil Sensor harness connector.
Is the voltage between 4.7 and 5.2 volts?

Yes

- Replace and program the Powertrain Control Module. Powertrain Control Module - Removal.
- Perform POWERTRAIN VERIFICATION TEST - VER 2. Powertrain Verification Test

No

- Go To 8

8. MEASURE THE 5-VOLT SUPPLY CIRCUIT VOLTAGE WITH MAP SENSOR DISCONNECTED




Turn the ignition off.
Disconnect the MAP Sensor harness connector.

NOTE: Check connectors - Clean/repair as necessary.

Turn the ignition on.
Measure the voltage of the 5-Volt Supply circuit at the Oil Sensor harness connector.
Is the voltage 4.7 - 5.2 volts?

Yes

- Replace the Manifold Absolute Pressure Sensor. Removal.
- Perform POWERTRAIN VERIFICATION TEST - VER 2. Powertrain Verification Test

No

- If the voltage is above 5.2 volts, Go To 9
- If the voltage is below 4.7 volts, Go To 10

9. 5-VOLT SUPPLY SHORT TO VOLTAGE




Turn the ignition off.
Disconnect the PCM C3 harness connector.

NOTE: Check connectors - Clean/repair as necessary.

Turn the ignition on.
Measure the voltage of the 5-Volt Supply circuit at the Oil Sensor harness connector.
Is the voltage below 1.0 volt?

Yes

- Replace and program the Powertrain Control Module. Powertrain Control Module - Removal.
- Perform POWERTRAIN VERIFICATION TEST - VER 2. Powertrain Verification Test

No

- Repair the 5-Volt Supply circuit for a short to voltage.
- Perform POWERTRAIN VERIFICATION TEST - VER 2. Powertrain Verification Test

10. 5-VOLT SUPPLY CIRCUIT OPEN




Turn the ignition off.
Disconnect the PCM C3 harness connector.

NOTE: Check connectors - Clean/repair as necessary.

Measure the resistance of the 5-Volt Supply circuit from the Oil Sensor harness connector to the PCM C3 harness connector.
Is the resistance below 5.0 ohms?

Yes

- Go To 11

No

- Repair the 5-Volt Supply circuit for an open.
- Perform POWERTRAIN VERIFICATION TEST - VER 2. Powertrain Verification Test

11. 5-VOLT SUPPLY CIRCUIT SHORT TO GROUND




With the ignition off.
Measure the resistance between ground and the 5-Volt Supply circuit.
Is the resistance above 100 kohms?

Yes

- Go To 12

No

- Repair the 5-Volt Supply circuit for a short to ground.
- Perform POWERTRAIN VERIFICATION TEST - VER 2. Powertrain Verification Test

12. 5-VOLT SUPPLY CIRCUIT SHORT TO SENSOR GROUND CIRCUIT




With the ignition off.
Measure the resistance between the Sensor Ground circuit and the 5-Volt Supply circuit at the Oil Sensor harness connector.
Is the resistance above 100 kohms?

Yes

- Replace and program the Powertrain Control Module. Powertrain Control Module - Removal.
- Perform POWERTRAIN VERIFICATION TEST - VER 2. Powertrain Verification Test

No

- Repair the 5-Volt Supply circuit for a short to the Sensor Ground circuit.
- Perform POWERTRAIN VERIFICATION TEST - VER 2. Powertrain Verification Test

13. MEASURE THE OIL SENSOR SIGNAL CIRCUIT VOLTAGE




Turn the ignition off.
Disconnect the Oil Sensor harness connector.

NOTE: Check connectors - Clean/repair as necessary.

Turn the ignition on.
Measure the voltage of the Oil Sensor Signal circuit at the Oil Sensor harness connector.
Is the voltage 4.7 - 5.2 volts?

Yes

- Go To 14

No

- If the voltage is above 5.2 volts, Go To 16
- If the voltage is below 4.7 volts, Go To 18

14. SENSOR GROUND CIRCUIT OPEN




Turn the ignition off.
Disconnect the PCM C3 harness connector.

NOTE: Check connectors - Clean/repair as necessary.

Measure the resistance of the Sensor Ground circuit from the Oil Sensor harness connector to the PCM C3 harness connector.
Is the resistance below 5.0 ohms?

Yes

- Go To 15

No

- Repair the Sensor Ground circuit for an open.
- Perform POWERTRAIN VERIFICATION TEST - VER 2. Powertrain Verification Test

15. 5-VOLT SUPPLY CIRCUIT OPEN




Turn the ignition off.
Disconnect the PCM C3 harness connector.

NOTE: Check connectors - Clean/repair as necessary.

Measure the resistance of the 5-Volt Supply circuit from the Oil Sensor harness connector to the PCM C3 harness connector.
Is the resistance below 5.0 ohms?

Yes

- Replace the Engine Oil Sensor.
- Perform POWERTRAIN VERIFICATION TEST - VER 2. Powertrain Verification Test

No

- Repair the 5-Volt Supply circuit for an open.
- Perform POWERTRAIN VERIFICATION TEST - VER 2. Powertrain Verification Test

16. OIL SENSOR SIGNAL CIRCUIT SHORT TO VOLTAGE




Turn the ignition off.
Disconnect the PCM C3 harness connector.

NOTE: Check connectors - Clean/repair as necessary.

Turn the ignition on.
Measure the voltage of the Oil Sensor Signal circuit at the Oil Sensor harness connector.
Is the voltage below 1.0 volt?

Yes

- Go To 17

No

- Repair the Oil Sensor Signal circuit for a short to voltage.
- Perform POWERTRAIN VERIFICATION TEST - VER 2. Powertrain Verification Test

17. 5-VOLT SUPPLY CIRCUIT SHORT TO OIL SENSOR SIGNAL CIRCUIT




Turn the ignition off.
Measure the resistance between the Oil Sensor Signal circuit and the 5-Volt Supply circuit at the Oil Sensor harness connector.
Is the resistance above 100 kohms?

Yes

- Replace and program the Powertrain Control Module. Powertrain Control Module - Removal.
- Perform POWERTRAIN VERIFICATION TEST - VER 2. Powertrain Verification Test

No

- Repair the 5-Volt Supply circuit for a short to the Oil Sensor Signal circuit.
- Perform POWERTRAIN VERIFICATION TEST - VER 2. Powertrain Verification Test

18. MEASURE RESISTANCE BETWEEN GROUND AND OIL SENSOR SIGNAL CIRCUIT




Turn the ignition off.
Disconnect the PCM C3 harness connector.

NOTE: Check connectors - Clean/repair as necessary.

Measure the resistance between ground and the Oil Sensor Signal circuit at the Oil Sensor harness connector.
Is the resistance above 100 kohms?

Yes

- Go To 19

No

- Repair the MAP Sensor Signal circuit for a short to ground.
- Perform POWERTRAIN VERIFICATION TEST - VER 2. Powertrain Verification Test

19. SENSOR GROUND CIRCUIT SHORT TO OIL SENSOR SIGNAL CIRCUIT




With the ignition off.
Measure the resistance between the Oil Sensor Signal circuit and the Sensor Ground circuit at the Oil Sensor harness connector.
Is the resistance above 100 kohms?

Yes

- Go To 20

No

- Repair the Oil Sensor Signal circuit for a short to the Sensor Ground circuit.
- Perform POWERTRAIN VERIFICATION TEST - VER 2. Powertrain Verification Test

20. OIL SENSOR SIGNAL CIRCUIT OPEN




Turn the ignition off.
Disconnect the PCM C3 harness connector.

NOTE: Check connectors - Clean/repair as necessary.

Measure the resistance of the Oil Sensor Signal circuit from the PCM C3 harness connector to the Oil Sensor harness connector.
Is the resistance below 5.0 ohms?

Yes

- Replace and program the Powertrain Control Module. Powertrain Control Module - Removal.
- Perform POWERTRAIN VERIFICATION TEST - VER 2. Powertrain Verification Test

No

- Repair the Oil Sensor Signal circuit for an open.
- Perform POWERTRAIN VERIFICATION TEST - VER 2. Powertrain Verification Test

21. INTERMITTENT WIRING AND CONNECTORS
The condition that caused this DTC to set are currently not present. Inspect the related wiring harness for a possible intermittent condition.

NOTE: Check connectors - Clean/repair as necessary. Poor pin to terminal connections can set DTCs.

NOTE: Check for any Technical Service Bulletins that may apply.

Using the wiring diagram/schematic as a guide, inspect the wiring and connectors specific to this DTC. Wiggle the wires while checking for shorts and open circuits.
Were there any problems found?

Yes

- Repair as necessary.
- Perform POWERTRAIN VERIFICATION TEST - VER 2. Powertrain Verification Test

No

- The condition that caused this DTC to set is currently not present. Inspect the related wiring harness for a possible intermittent condition.