Curiosii for ever!: Car repair manuals for everyone.

O2 Sensor 2/1 Long Performance







P0153 - O2 SENSOR 2/1 LONG PERFORMANCE





When Monitored and Set Condition

- When Monitored: Start and drive vehicle greater than 32 km/h (20 MPH) and less than 89 km/h (55 MPH). Throttle open for a minimum 120 seconds. Coolant Temp greater than 70°C (158°F) Catalytic Converter Temperature greater than 600°C (1112°F).
- Set Condition: The O2 sensor voltage switches only 11 times or less from lean to rich within 20 seconds during monitoring. Two Trip Fault.





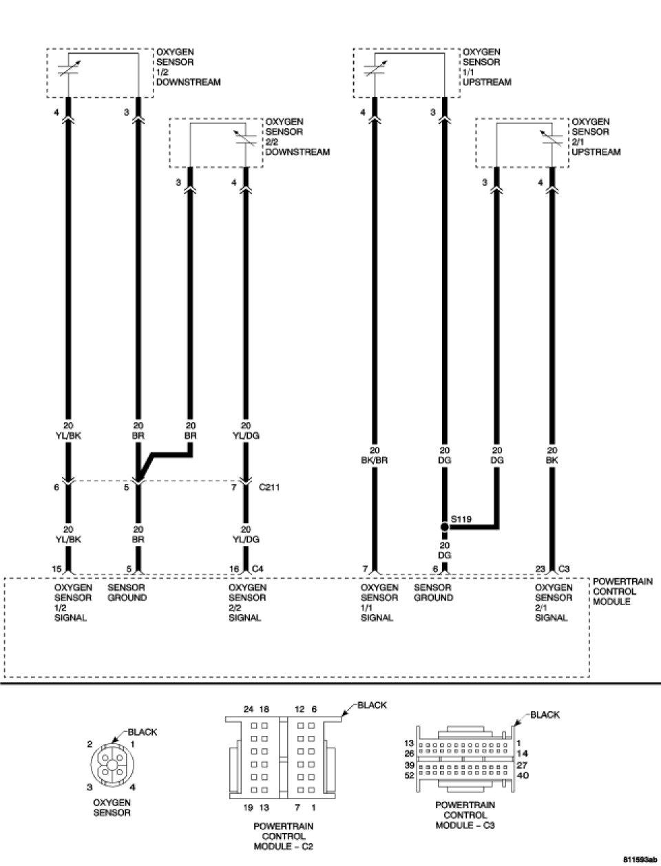
For a complete Powertrain Control Module Circuit Diagram, Schematics and Diagrams.

Diagnostic Test

1. PRE-DIAGNOSTIC CHECK OUT

NOTE: Always perform diagnostics with a fully charged battery.

NOTE: Check connectors - Clean/repair as necessary. Poor pin to terminal connections can set DTCs.

NOTE: Check for applicable TSBs related to the problem.

Turn the ignition on.
With the scan tool, read PCM DTCs.
Using the wiring diagram/schematic as a guide, inspect the wiring and connectors. Repair as necessary.
Perform this procedure prior to symptom diagnosis.

Continue

- Go To 2

2. CHECK FOR CURRENT DTC
NOTE: It is important to perform the diagnostics on the O2 Sensor that set the DTC.

NOTE: Check for contaminates that may have damaged the O2 Sensor: contaminated fuel, unapproved silicone, oil and coolant.

NOTE: If the PCM detects and stores a DTC, the PCM also stores the engine/vehicle operating conditions under which the DTC was set. Some of these conditions are displayed on the scan tool at the same time the DTC is displayed.

NOTE: Before erasing stored DTCs, record these conditions. Attempting to duplicate these conditions may assist when checking for a DTC.

Turn the ignition on.
With the scan tool, erase PCM DTCs.

NOTE: It maybe necessary to road test the vehicle for this DTC to set.

With the scan tool, read PCM DTCs.
Did this DTC set again?

Yes

- Go To 3

No

- Go To 6

3. EXHAUST LEAK
Start the engine.
Inspect the exhaust system for leaks between the engine and the O2 Sensors.
Are there any exhaust leaks?

Yes

- Repair or replace the leaking exhaust parts as necessary. Catalytic Converter - Removal.
- Perform POWERTRAIN VERIFICATION TEST - VER 2. Powertrain Verification Test

No

- Go To 4

4. 2/1 O2 SENSOR SIGNAL CIRCUIT




Turn the ignition off.
Disconnect the 2/1 O2 Sensor harness connector.

NOTE: Check connectors - Clean/repair as necessary.

Turn the ignition on.
Measure the voltage on the 2/1 O2 Sensor Signal circuit at the 2/1 O2 Sensor harness connector.
Is the voltage approximately 0.47 volt?

Yes

- Go To 5

No

- Check the 2/1 O2 Sensor Signal circuit for damage, short to ground, open, or short to voltage. If OK, replace and program the Powertrain Control Module. Powertrain Control Module - Removal.
- Perform POWERTRAIN VERIFICATION TEST - VER 2. Powertrain Verification Test

5. SENSOR GROUND CIRCUIT




With the ignition on.
Measure the voltage on the Sensor Ground circuit at the 2/1 O2 Sensor harness connector.
Is the voltage above 0.1 volt?

Yes

- Check the Sensor Ground circuit for damage, short to ground, open, or short to voltage. If OK, replace and program the Powertrain Control Module. Powertrain Control Module - Removal.
- Perform POWERTRAIN VERIFICATION TEST - VER 2. Powertrain Verification Test

No

- Replace the Oxygen Sensor. Removal.
- Perform POWERTRAIN VERIFICATION TEST - VER 2. Powertrain Verification Test

6. INTERMITTENT WIRING AND CONNECTORS
The conditions necessary to set this DTC are not present at this time.

NOTE: Check connectors - Clean/repair as necessary. Poor pin to terminal connections can set DTCs.

Using the wiring diagram/schematic as a guide, inspect the wiring and connectors specific to this DTC. Wiggle the wires while checking for shorts and open circuits.

NOTE: Check for any Technical Service Bulletins that may apply.

Were there any problems found?

Yes

- Repair as necessary.
- Perform POWERTRAIN VERIFICATION TEST - VER 2. Powertrain Verification Test

No

- The condition that caused this DTC to set is currently not present. Inspect the related wiring harness for a possible intermittent condition.