Curiosii for ever!: Car repair manuals for everyone.

O2 Sensor 1/1 Long Performance







P0133 - O2 SENSOR 1/1 LONG PERFORMANCE





When Monitored and Set Condition

- When Monitored: Start and drive vehicle greater than 32 km/h (20 MPH) and less than 89 km/h (55 MPH). Throttle open for a minimum 120 seconds. Coolant Temp greater than 70°C (158°F) Catalytic Converter Temperature greater than 600°C (1112°F).
- Set Condition: The O2 sensor voltage switches only 11 times or less from lean to rich within 20 seconds during monitoring. Two Trip Fault.





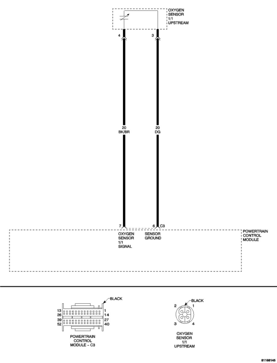
For a complete Powertrain Control Module Circuit Diagram, Schematics and Diagrams.

Diagnostic Test

1. CHECK FOR CURRENT DTC
Turn the ignition on.
With the scan tool, read PCM DTCs.
Is this DTC present?

Yes

- For complete diagnosis of this DTC, refer to (P0133) O2 SENSOR 1/1 SHORT DELAY TIME. O2 Sensor 1/1 Short Delay Time

No

- Go To 2

2. INTERMITTENT WIRING AND CONNECTORS
The conditions necessary to set this DTC are not present at this time.

NOTE: Check connectors - Clean/repair as necessary. Poor pin to terminal connections can set DTCs.Using the wiring diagram/schematic as a guide, inspect the wiring and connectors specific to this DTC. Wiggle the wires while checking for shorts and open circuits.

NOTE: Check for any Technical Service Bulletins that may apply.

Were there any problems found?

Yes

- Repair as necessary.
- Perform POWERTRAIN VERIFICATION TEST - VER 2. Powertrain Verification Test

No

- The condition that caused this DTC to set is currently not present. Inspect the related wiring harness for a possible intermittent condition.