Curiosii for ever!: Car repair manuals for everyone.

Antilock Brakes / Traction Control Systems: Description and Operation




ABS Description and Operation

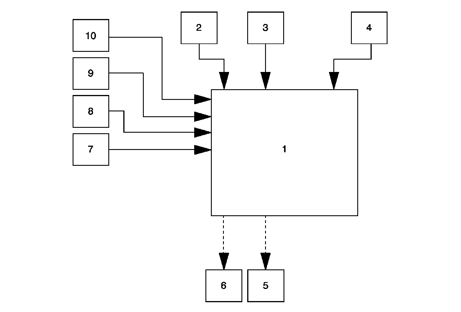
This vehicle is equipped with a Bosch ABS/EBD/TCS/VSES brake system. The electronic brake control module (EBCM) and the brake pressure modulator valve is serviced separately. The brake pressure modulator valve uses a four circuit configuration to control hydraulic pressure to each wheel independently.

The following vehicle performance enhancement systems are provided.

* Antilock Brake System (ABS)

* Electronic Brake Distribution (EBD)

* Hill Start Assist

* Power Brake Booster Solenoid Vacuum Supply

* Traction Control System (TCS)

* Vehicle Stability Enhancement System (VSES)

Antilock Brake System









The following components are involved in the operation of the above systems.

* ABS pump motor-The ABS pump motor is part of the brake pressure modulator valve. The ABS pump motor is active during ABS, VSES and base brake power assist functions.

- System relays-There are two system relays internal to the EBCM. The solenoid relay is energized when the ignition is ON. The ABS pump motor relay supplies a ground path to the ABS pump motor when the EBCM commands the ABS pump motor on. The system relays are non serviceable.

- Solenoids-The solenoids are commanded ON and OFF by the EBCM to operate the appropriate valves in the brake pressure modulator valve (BPMV).

* Brake booster vacuum sensor-The Brake Booster Vacuum Sensor is a input to EBCM, and operates the ABS pump motor to precharge the brake system.

* Brake pressure modulator valve (BPMV)-The BPMV uses a 4-circuit configuration to control hydraulic pressure to each wheel independently.
The BPMV contains the following components:

- ABS pump motor and pump

- Four inlet valves

- Four outlet valves

- Two TC isolation valves

- Two TC supply valves

- A master cylinder pressure sensor

- A front low-pressure accumulator

- A rear low-pressure accumulator

* Master cylinder pressure sensor-The master cylinder pressure sensor is located within the brake pressure modulator valve. The master cylinder pressure sensor uses a 5-volt reference and generates an output signal proportionate to the hydraulic fluid pressure which is present in the front brake circuit at the master cylinder.

* Steering wheel position sensor-The EBCM receives several inputs from the steering wheel position sensor. Three digital square wave signal inputs and one analog signal input are wired directly to the EBCM harness connector. The EBCM uses the signals A and B for determining position movement and uses the analog and index signals to determine absolute center. All signals are monitored for plausibility to each other. The sensor is provided ground and 5-volt power directly from the EBCM.

* Traction control switch-The vehicle stability enhancement system and the engine torque reduction function of traction control system are manually disabled or enabled by pressing the traction control switch.

* Wheel speed sensors (WSS)-EBCM sends a 12-volt reference voltage signal to each wheel speed sensor. As the wheel spins, the wheel speed sensor produces a square wave DC signal voltage. The wheel speed sensor increases the signal frequency as the wheel speed increases, but does not increase the signal amplitude.

* Yaw/lateral accelerometer sensor--The yaw rate, lateral acceleration and longitudinal acceleration sensors are combined into one yaw/lateral accelerometer sensor, external to the EBCM. The EBCM receives serial data message inputs from the yaw rate, lateral acceleration and longitudinal acceleration sensor and activates stability control and hill start assist function depending on multi-axis acceleration sensor input

Antilock Brake System (ABS)

When wheel slip is detected during a brake application, an ABS event occurs. During antilock braking, hydraulic pressure in the individual wheel circuits is controlled to prevent any wheel from slipping. A separate hydraulic line and specific solenoid valves are provided for each wheel. The ABS can decrease, hold, or increase hydraulic pressure to each wheel. The ABS does not, however, increase hydraulic pressure above the amount which is transmitted by the master cylinder during braking.

During antilock braking, a series of rapid pulsations is felt in the brake pedal. These pulsations are caused by the rapid changes in position of the individual solenoid valves as the electronic brake control module (EBCM) responds to wheel speed sensor inputs and attempts to prevent wheel slip. These pedal pulsations are present only during antilock braking and stop when normal braking is resumed or when the vehicle comes to a stop. A ticking or popping noise may also be heard as the solenoid valves cycle rapidly. During antilock braking on dry pavement, intermittent chirping noises may be heard as the tires approach slipping. These noises and pedal pulsations are considered normal during antilock operation.

Vehicles equipped with ABS may be stopped by applying normal force to the brake pedal. Brake pedal operation during normal braking is no different than that of previous non-ABS systems. Maintaining a constant force on the brake pedal provides the shortest stopping distance while maintaining vehicle stability. The typical ABS activation sequence is as follows.

Pressure Hold

The EBCM closes the isolation valve and keeps the dump valve closed in order to isolate the slipping wheel when wheel slip occurs. This holds the pressure steady on the brake so that the hydraulic pressure does not increase or decrease.

Pressure Decrease

If a pressure hold does not correct the wheel slip condition, a pressure decrease occurs. The EBCM decreases the pressure to individual wheels during deceleration when wheel slip occurs. The isolation valve is closed and the dump valve is opened. The excess fluid is stored in the accumulator until the pump can return the fluid to the master cylinder or fluid reservoir.

Pressure Increase

After the wheel slip is corrected, a pressure increase occurs. The EBCM increases the pressure to individual wheels during deceleration in order to reduce the speed of the wheel. The isolation valve is opened and the dump valve is closed. The increased pressure is delivered from the master cylinder.

Electronic Brake Distribution (EBD)

The electronic brake distribution (EBD) is a control system that enhances the hydraulic proportioning function of the mechanical proportioning valve in the base brake system. The EBD control system is part of the operation software in the electronic brake control module (EBCM). The EBD uses active control with existing ABS in order to regulate the vehicle's rear brake pressure.

Brake Pressure Application

The EBCM uses brake pressure application to control traction by transferring torque through the driveline to wheels which are not slipping. The ABS pump motor, and appropriate valve solenoids are commanded ON and OFF to apply brake pressure to the slipping wheels. Brake pressure application is used in an attempt to maintain equal wheel speed sensor signals at the driven wheels.

The EBCM does not allow excessive brake pressure application due to the fact that the solenoid coils or the brakes may become overheated, damaging the EBCM or reducing the drivers ability to stop the vehicle. Estimated coil and brake temperatures are determined by a calculation in the EBCM software. Overheated solenoid coils cause all brake pressure application to become disabled and the stability system disabled message to be displayed. Overheated brakes cause brake pressure application during TCS events to disable, yet the VSES remains functional and as long as the engine torque reduction is enabled, there is no indication to the driver when this occurs and no DTC sets.

Hill Start Assist

The hill start assist allows the driver to launch the vehicle without a roll back while the driver is moving there foot from the brake pedal to the accelerator pedal. The EBCM calculates the brake pressure, which is needed to hold the vehicle on an incline and locks that pressure for a certain time by commanding the appropriate solenoid valves ON and OFF when the brake pedal is released. Hill start assist is activated when the EBCM determines that the driver wishes to move the vehicle up-hill, either backwards or forwards.

The following inputs are used for hill start assist feature:

* Brake switch

* Brake pressure

* Longitudinal acceleration

* Engine torque

* Reverse gear information

* Accelerator pedal position

* Vehicle speed

Vehicle Stability Enhancement System (VSES)

Vehicle stability enhancement system (VSES) provides added stability during aggressive maneuvers. Yaw rate is the rate of rotation about the vehicle's vertical axis. The VSES is activated when the electronic brake control module (EBCM) determines that the desired yaw rate does not match the actual yaw rate as measured by the yaw rate sensor.

The desired yaw rate is calculated by the EBCM using, primarily, the following inputs.

* The position of the steering wheel

* The speed of the vehicle

* The lateral, or sideways acceleration of the vehicle

The difference between the desired yaw rate and the actual yaw rate is the yaw rate error, which is a measurement of oversteer or understeer. When a yaw rate error is detected, the EBCM attempts to correct the vehicle's yaw motion by applying brake pressure to one or more of the wheels. The amount of brake pressure which is applied varies, depending on the correction required. The engine torque may be reduced also, if it is necessary to slow the vehicle while maintaining stability.

VSES activations generally occur in turns during aggressive driving. When braking during VSES activation, the pedal may pulsate. The brake pedal pulsates at a higher frequency during VSES activation than during ABS activation.

Power-Up Self-Test

The electronic brake control module (EBCM) is able to detect many malfunctions whenever the ignition is ON. However, certain failures cannot be detected unless active diagnostic tests are performed on the components. Shorted solenoid coil or motor windings, for example, cannot be detected until the components are commanded ON by the EBCM. Therefore, a power-up self-test is performed to verify correct operation of system components. The EBCM performs the first phase of the power-up self-test when the ignition is first turned ON. This phase consists of internal self-testing of the EBCM along with electrical checks of system sensors and circuits.

The second phase of the power-up self-test begins when the vehicle is driven at a speed greater than 15 km/h (9 MPH) and the EBCM has not detected any traction control/vehicle stability related concerns. This phase of the power-up self-test may be heard or felt by the driver. The system solenoids and ABS pump motor are commanded ON and OFF to verify the proper operation and the EBCM verifies the ability to return the system to base braking in the event of a failure. The EBCM isolates all of the wheels by briefly closing the four isolation valves, and occasionally the driver may detect this by experiencing a momentary hard pedal.

VSES Sensors Initialization

The vehicle stability enhancement system (VSES) sensors values may vary slightly due to differences in temperature, sensor mounting, connector resistances, manufacturing, etc. Since VSES is a very sensitive and precise control system, it is imperative that the electronic brake control module (EBCM) be able to accurately equate a given sensor voltage with an actual unit of measurement. For example, the yaw rate signal of one vehicle may be 2.64 volts at +18.0 deg/sec yaw rate while the yaw rate signal of another vehicle may be 2.64 volts at +17.5 deg/sec yaw rate. Therefore, at the beginning of each ignition cycle, the EBCM must perform an initialization procedure to observe how the VSES sensors are correlated with each other and also to determine what each sensor value is when the applicable unit of measurement equals 0. This voltage is referred to as the sensor bias voltage. Although some activation of the VSES system may occur if required to prior to full initialization, the system does not give optimum performance until the sensors are fully initialized.

The following VSES sensors require initialization:

* The yaw rate sensor

* The lateral accelerometer sensor

* The longitudinal acceleration sensor

* The master cylinder pressure sensor

* The steering wheel position sensor

When the vehicle speed is greater than 25 km/h (15 MPH), full sensor initialization must occur during 3 km (1.8 mi) of driving or 1 km (0.6 mi) of straight and stable driving, whichever occurs first. Although an attempt at initialization may fail due to driving conditions, such as driving on a very winding road, failed initialization is usually caused by a sensor bias voltage which is not within an acceptable range. Often, a DTC sets soon after a failed initialization attempt. The message center displays the stability system disabled message when sensor initialization fails.

ECE 13 Response

The electronic brake control module (EBCM) illuminates the ABS indicator when a malfunction which disables ABS is detected. Usually, the ABS indicator is turned OFF during the following ignition cycle unless the fault is detected during that ignition cycle. However, the setting of a wheel speed sensor related DTC causes the ABS indicator to remain illuminated during the following ignition cycle until the vehicle is operated at a speed greater than 13 km/h (8 MPH). This allows the EBCM to verify that no malfunction exists, before turning OFF the ABS indicator. This reaction occurs even if the ABS indicator turns OFF when the scan tool is used to clear the DTCs. When repairing these vehicles, it is important to ensure that the ECE 13 response has occurred and that the ABS indicator does not illuminate after returning the vehicle to the customer. It is also important to verify that ECE 13 is not the cause of an ABS indicator which is illuminated when no DTCs are set, before attempting to diagnose other possible causes.

Driver Information Indicators and Messages

The following indicators are used to inform the driver of several different factors.

Brake Warning Indicator

The instrument panel cluster (IPC) illuminates the brake warning indicator when the following occurs.

* The body control module (BCM) detects that the park brake is engaged. The IPC receives a serial data message from the BCM requesting illumination. The brake warning indicator flashes at a rate of approximately twice per second when the park brake is engaged.

* The electronic brake control module (EBCM) detects a low brake fluid condition or a base brake pressure differential and sends a serial data message to the IPC requesting illumination.

* The IPC performs the bulb check.

* The EBCM detects an ABS-disabling malfunction which also disables electronic brake distribution (EBD) and sends a serial data message to the IPC requesting illumination.

ABS Indicator

The IPC illuminates the ABS indicator when the following occurs.

* The EBCM detects an ABS-disabling malfunction and sends a serial data message to the IPC requesting illumination.

* The IPC performs the bulb check.

* The IPC detects a loss of serial data communication with the EBCM.

* A DTC is set during the previous ignition cycle which requires an ECE 13 response at the beginning of the current ignition cycle. The EBCM sends a serial data message to the IPC requesting illumination.

Traction Control Off Indicator

The IPC illuminates the traction off indicator when the following occurs.

* The EBCM disables engine torque reduction due to a malfunction and sends a serial data message to the IPC requesting illumination.

* The driver manually disables VSES and engine torque reduction by pressing the traction control switch. The EBCM sends a serial data message to the IPC requesting illumination.

Service Brake Booster Message

The service brake system message is displayed whenever the red brake warning indicator is illuminated.

Stabilitrak Off Message

The message center displays the stabilitrak off message when one or more of the following conditions exists.

* The transfer case is shifted into 4 LO. The EBCM sends a serial data message to the IPC requesting illumination.

* The driver manually disables the VSES and engine torque reduction by pressing the traction control switch. The EBCM sends a serial data message to the IPC requesting illumination.

* The estimated temperature of any solenoid coil exceeds an acceptable limit. The EBCM sends a serial data message to the IPC requesting this display.

* The EBCM detects a failed brake switch. The EBCM sends a serial data message to the IPC requesting this display. A DTC sets when this condition exists.

* VSES sensor initialization time is excessive. The EBCM sends a serial data message to the IPC requesting this display.

* Serial data communication between the EBCM and any of several other control modules is interrupted. The EBCM sends a serial data message to the IPC requesting this display or the IPC displays the message when communication with the EBCM is interrupted.

* The powertrain control module is not able to perform engine torque reduction. The EBCM sends a GMLAN message to the IPC requesting this display. DTCs set when this condition exists.

* The EBCM detects an excessively low or excessively high ignition voltage. The EBCM sends a GMLAN message to the IPC requesting this display.

Service Stabilitrak Message

The message center displays the service stability system message when any one of many VSES-disabling DTCs is set. The EBCM sends a serial data message to the IPC requesting this display.

Service Traction Control Message

The message center displays the service traction control system message when any one of many traction control - disabling DTCs is set. The EBCM sends a serial data message to the IPC requesting this display.