Curiosii for ever!: Car repair manuals for everyone.

Intake Manifold: Service and Repair




Intake Manifold Replacement

Removal Procedure

Note:
The intake manifold, throttle body, fuel rail, and injectors may be removed as an assembly. If not servicing the individual components, remove the manifold as a complete assembly.

1. Remove the throttle body. Refer to Throttle Body Assembly Replacement Removal and Replacement.

2. Remove the fuel injectors. Refer to Fuel Injector Replacement Removal and Replacement.





3. Disconnect the following electrical connectors:

* Manifold absolute pressure (MAP) sensor (1)

* Knock sensor (2)

4. Remove the knock sensor harness electrical connector from the intake manifold.

5. Set the electrical harness aside.





6. Disconnect the electronic temperature control (ETC) connector.





7. Remove the positive crankcase ventilation (PCV) hose - dirty air (716).





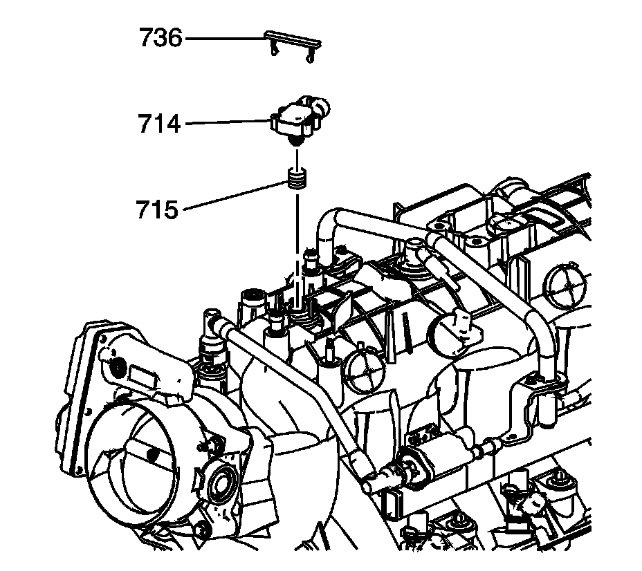
8. Remove the MAP sensor (714) and retainer (736) as required.

9. Remove the O-ring (715) from the sensor, as required.





10. Remove the evaporative emission (EVAP) purge solenoid vent tube by performing the following:

1. Remove the EVAP tube end (2) from the solenoid (1).

2. Squeeze the EVAP pipe quick connect fitting (3) retainer together.

3. Remove the EVAP tube end (3) from the vapor pipe.





11. Remove the EVAP purge solenoid bolt (2), solenoid (3), and isolator (1) from the intake manifold.





12. Remove the intake manifold bolts (512).

13. Remove the intake manifold (500) with gaskets.





14. Remove the intake manifold gaskets (514).

15. Discard the intake manifold gaskets.

Installation Procedure





1. Install NEW intake manifold gaskets (514) to the intake manifold.





2. Install the intake manifold (500).

3. Apply a 5 mm (0.20 in) band of threadlock GM P/N 12345382 (Canadian P/N 10953489) to the threads of the intake manifold bolts (512). Refer to Adhesives, Fluids, Lubricants, and Sealers Adhesives, Fluids, Lubricants, and Sealers for the correct part number.





Caution:
Refer to Fastener Caution Fastener Caution.

4. Install the intake manifold bolts.

1. Tighten the intake manifold bolts a first pass in sequence to 5 Nm (44 lb in).

2. Tighten the intake manifold bolts a final pass in sequence to 10 Nm (89 lb in).





5. Install the EVAP purge solenoid (3), isolator (1), and bolt (2) to the intake manifold. Tighten the EVAP purge solenoid bolt to 10 Nm (89 lb in).





6. Install the EVAP purge solenoid vent tube to the solenoid (1) and vapor pipe.

7. Install the engine coolant air bleed clamp and hose to the throttle body, if applicable.





8. Lubricate the MAP sensor grommet (715) with clean engine oil.

9. Install the grommet onto the MAP sensor (714).

10. Install the MAP sensor (714) and the retainer (736).





11. Install the PCV hose - dirty air (716).





12. Connect the knock sensor harness electrical connector to the intake manifold.

13. Connect the following electrical connectors:

* MAP sensor (1)

* Knock sensor (2)

* Exhaust gas recirculation (EGR) valve, if equipped

14. Install the fuel injectors. Refer to Fuel Injector Replacement Removal and Replacement.

15. Install the throttle body. Refer to Throttle Body Assembly Replacement Removal and Replacement.