Curiosii for ever!: Car repair manuals for everyone.

Engine Replacement




Engine Replacement

Special Tools

* J 21366 Converter Holding Strap

* J 42451-1 Engine Support Adapter

* J 38185 Hose Clamp Pliers

Removal Procedure

1. Remove the engine cover. Refer to Engine Cover Replacement Service and Repair.

2. Disconnect the negative battery cable. Refer to Battery Negative Cable Disconnection and Connection Battery Negative Cable Disconnection and Connection.

3. Recover the HVAC refrigerant. Refer to Refrigerant Recovery and Recharging Refrigerant Recovery and Recharging.

4. Drain the cooling system. Refer to Cooling System Draining and Filling (Static Fill) Cooling System Draining and Filling (Static Fill)Cooling System Draining and Filling (Vac N Fill) Cooling System Draining and Filling (Vac N Fill)Cooling System Draining and Filling (Static Fill Diesel) Cooling System Draining and Filling (Static Fill).

5. Remove the sheet metal to radiator support bolts and supports from the vehicle.

6. Remove the air cleaner assembly. Refer to Air Cleaner Assembly Replacement Service and Repair.

7. Remove the coolant reservoir. Refer to Coolant Recovery Reservoir Replacement Coolant Recovery Reservoir Replacement.

8. Remove the right and left headlamp capsules. Refer to Headlamp Capsule Replacement (Minus V22) Headlamp Capsule Replacement (Minus V22).

9. Remove the front bumper.





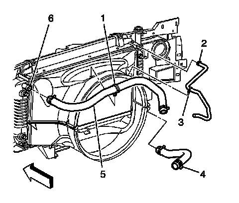
10. Reposition the radiator inlet hose clamp (4) at the water pump.

11. Remove the radiator inlet hose from the water pump.

12. Reposition the radiator outlet hose clamp at the water pump.

13. Remove the radiator outlet hose from the water pump.





14. Disconnect the transmission cooler lines from the radiator. Refer to Transmission Fluid Cooler Hose/Pipe Quick-Connect Fitting Disconnection and Connection Transmission Fluid Cooler Hose/Pipe Quick-Connect Fitting Disconnection and Connection.

15. Disconnect the oil cooler line from the radiator, if equipped.

16. Disconnect the HVAC lines from the condenser.

17. Disconnect the ground G106 from the right hand inner fender. Refer to Ground Distribution Schematics G100 and G101.

18. Disconnect the C4 at the underhood fuse block. Refer to Power Distribution Schematics Power Distribution Schematics.

19. Disconnect the positive battery cable from the underhood fuse block and position aside.





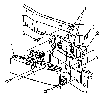
20. Remove the core support retaining bolt (3).

21. With the aid of an assistant, remove the core support assembly with the radiator, condenser radiator hoses and fan shroud intact.

22. Remove the clutch fan. Refer to Fan Clutch Replacement Service and Repair.

23. Remove the accessory drive belt.

24. Remove the generator bracket from the engine. Refer to Generator Bracket Replacement (V8) Generator Bracket ReplacementGenerator Bracket Replacement (V6) Generator Bracket Replacement.

Leave the generator and power steering pump retained to the bracket. Use a suitable strap and position the bracket assembly aside.





25. Remove the radiator vent inlet hose (1) from the throttle body.





26. Remove the ground strap from the frame and engine.





27. Remove G104 and G105 from the engine. Refer to Ground Distribution Schematics G100 and G101.

28. Remove the air conditioning compressor.

29. Disconnect the heater hoses from the water pump.

30. Remove the intake manifold.

31. Remove the ignition coils from the engine. Refer to Ignition Coil Replacement Service and Repair.

32. Remove the coolant air bleed pipe from the engine. Refer to Engine Coolant Air Bleed Pipe Replacement (V8) Engine Coolant Air Bleed Pipe Replacement.

33. Raise the vehicle. Refer to Lifting and Jacking the Vehicle Service and Repair.

34. Remove the oil drain plug and drain the oil into a suitable container.

35. Remove the starter motor. Refer to Starter Replacement (Diesel) Service and RepairStarter Replacement (V8) Service and RepairStarter Replacement (V6) Service and Repair.

36. Disconnect the catalytic converter pipe from the exhaust manifolds. Refer to Catalytic Converter Replacement (V8) Catalytic Converter ReplacementCatalytic Converter Replacement (V6) Catalytic Converter ReplacementCatalytic Converter Replacement (LGH) Catalytic Converter Replacement.

37. Disconnect the following electrical connectors:

* The crankshaft position (CKP) sensor

* The engine oil level sensor

* The coolant heater, if equipped





38. Unclip the battery positive cable (2) from the harness clip.

39. Gather all branches of the engine wiring harness and reposition off to the side.





40. Remove the lower 6 bell housing to engine studs and bolts. Leave the top 2 studs in place.





41. Remove the torque converter bolts.

42. Lower the vehicle.

43. Remove the left and right exhaust manifolds.

Caution:
Refer to Fastener Caution Fastener Caution.

44. Install the J 42451-1 to the cylinder heads. Tighten the M10 engine lift bracket bolts to 50 Nm (37 lb ft).





45. Remove the left and right engine mount-to-engine mount bracket bolts.





46. Remove the transmission oil level indicator tube nut.





47. Remove the transmission oil level indicator tube.





48. Remove the top 2 automatic transmission studs.

49. Install a floor jack under the transmission for support.

50. Install an engine hoist to the J 42451-1.

51. Separate the engine from the automatic transmission, if equipped.

Install the J 21366 to the transmission in order to hold the torque converter.

52. Remove the engine.

53. Install the engine to an engine stand.

54. Remove the engine hoist.

55. Remove the J 42451-1 from the engine.

Installation Procedure

1. Install the J 42451-1 to the engine. Tighten the M10 engine lift bracket bolts to 50 Nm (37 lb ft).

2. Install an engine hoist to the J 42451-1.

3. Remove the engine from the engine stand.

4. Install the engine to the vehicle.

5. Align the engine and transmission.





6. Install the left and right engine mount-to-engine mount bracket bolts and tighten to 60 Nm (44 lb ft).

7. Install the upper transmission bolts until snug.

8. Remove the floor jack from under the transmission.

9. Remove the engine hoist.

10. Remove the J 42451-1 from the engine.

11. Install the left and right exhaust manifolds.

12. Install the intake manifold.

13. Install the ignition coil(s) and the spark plug wire(s).

14. Raise the vehicle.





15. Remove the J 21366 from the transmission.

16. Install the automatic transmission bolt/studs, if equipped.





17. Install the torque converter bolts, if equipped.

* If equipped with the 4L60-E, tighten the torque converter bolts to 63 Nm (46 lb ft).

* If equipped with the 4L80-E, tighten the torque converter bolts to 60 Nm (44 lb ft).





18. If equipped with the 4L80-E automatic transmission, install the transmission converter cover bolts and tighten to 33 Nm (24 lb ft).





19. If equipped with the 4L60-E automatic transmission, install the transmission bolt and stud on the right side and tighten to 50 Nm (37 lb ft).





20. Install the automatic transmission oil level indicator tube, if equipped.





21. Install the automatic transmission oil level indicator tube nut and tighten to 18 Nm (13 lb ft), if equipped.





22. Install the positive battery cable clip (1).

23. Install the catalytic converter. Refer to Catalytic Converter Replacement (V8) Catalytic Converter ReplacementCatalytic Converter Replacement (V6) Catalytic Converter ReplacementCatalytic Converter Replacement (LGH) Catalytic Converter Replacement.

24. Connect the following electrical connectors:

* Crankshaft position sensor

* Engine oil level sensor

* Coolant heater, if equipped

25. Install the starter motor. Refer to Starter Replacement (Diesel) Service and RepairStarter Replacement (V8) Service and RepairStarter Replacement (V6) Service and Repair.

26. Lower the vehicle.

27. Position the generator bracket assembly to the front of the engine.

28. Install the generator bracket assembly. Refer to Generator Bracket Replacement (V8) Generator Bracket ReplacementGenerator Bracket Replacement (V6) Generator Bracket Replacement.

29. Install the heater hoses to the water pump.





30. Install the air conditioning compressor (2) to the engine. Tighten the compressor mounting bolts to 68 Nm (50 lb ft).

31. Install the air conditioning discharge hose to the compressor. Tighten the bolt to 35 Nm (26 lb ft).

32. Install the engine ground strap to the frame. Tighten the bolt to 25 Nm (18 lb ft).

33. Install the ground strap and negative battery cable to the engine. Tighten the nut to 25 Nm (18 lb ft).

34. Install the clutch fan. Refer to Fan Clutch Replacement Service and Repair.





35. With the aid of an assistant, position the core support assembly to the vehicle.

36. Install the core support bolts.

* Tighten the core support bolts to 25 Nm (18 lb ft).

* Tighten the core support nuts to 57 Nm (42 lb ft).

37. Install the positive battery cable to the underhood fuse panel. Tighten the bolt to 12 Nm (106 lb in).

38. Install the G106 to the inner fender. Refer to Ground Distribution Schematics G100 and G101. Tighten the bolt to 10 Nm (89 lb in).

39. Connect the C4 to the underhood fuse panel. Refer to Power Distribution Schematics Power Distribution Schematics.





40. Install the air conditioning lines (2) to the condenser. Tighten the remaining nuts to 16 Nm (12 lb ft).





41. Install the transmission cooler lines to the radiator.

42. Install the oil cooler lines to the radiator, if equipped.

43. Install the radiator hoses to the thermostat housing and water pump.





44. Install the headlamp capsules (4). Refer to Headlamp Capsule Replacement (Minus V22) Headlamp Capsule Replacement (Minus V22).





45. Install the front bumper.

46. Install the air cleaner assembly. Refer to Air Cleaner Assembly Replacement Service and Repair.

47. Install the coolant reservoir. Refer to Coolant Recovery Reservoir Replacement Coolant Recovery Reservoir Replacement.

48. Install the sheet metal to the fender supports. Tighten the bolts to 25 Nm (18 lb ft).

49. Fill the cooling system with coolant. Refer to Cooling System Draining and Filling (Static Fill) Cooling System Draining and Filling (Static Fill)Cooling System Draining and Filling (Vac N Fill) Cooling System Draining and Filling (Vac N Fill)Cooling System Draining and Filling (Static Fill Diesel) Cooling System Draining and Filling (Static Fill).

50. Fill the crankcase with the proper quantity and grade of engine oil. Refer to Approximate Fluid Capacities [1][2]Maintenance or Fluid and Lubricant Recommendations Maintenance.

51. Perform the CKP system variation learn procedure. Refer to Crankshaft Position System Variation Learn Testing and Inspection.

Note:
After an overhaul, the engine should be tested. Use the following procedure after the engine is installed in the vehicle.

1. Disable the ignition system.

2. Crank the engine several times. Listen for any unusual noises or evidence that parts are binding.

3. Enable the ignition system.

4. Start the engine and listen for unusual noises.

5. Check the vehicle oil pressure gauge or light and confirm that the engine has acceptable oil pressure.

6. Run the engine speed at about 1,000 RPM until the engine has reached normal operating temperature.

7. Listen for sticking lifter and other unusual noises.

8. Inspect for fuel, oil and/or coolant leaks while the engine is running.

9. Perform a final inspection for the proper engine oil and coolant levels.

52. Close the hood.