Curiosii for ever!
: Car repair manuals for everyone.
Home
>>
Chevy Truck
>>
2011
>>
Traverse FWD V6-3.6L
>>
Repair and Diagnosis
>>
Diagrams
>>
Electrical Diagrams
>>
Starting and Charging
>>
Power and Ground Distribution
>>
System Diagram
>>
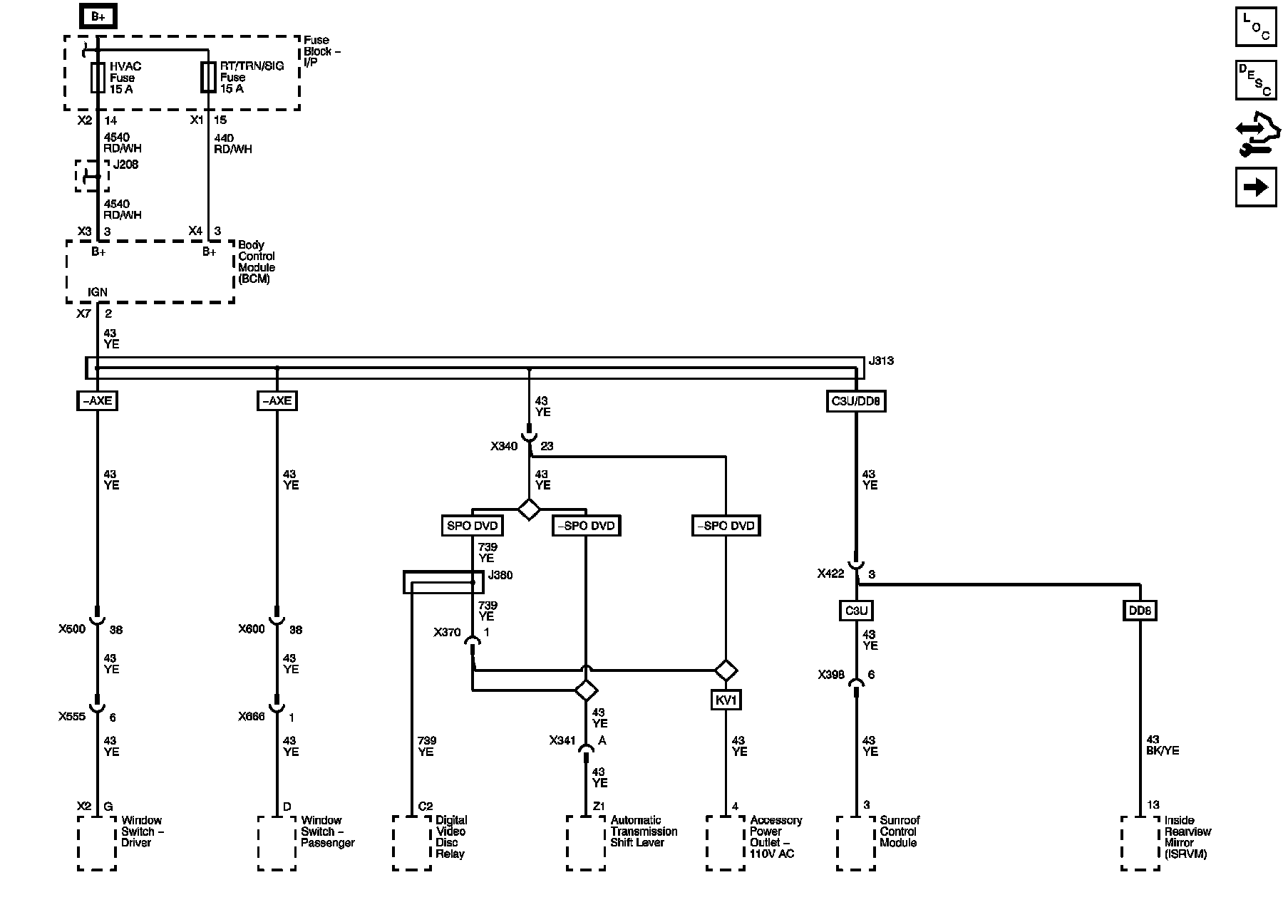
Power Moding Schematics
Power Moding Schematics
Power Moding Schematics
IGN I/II
IGN II/III