Curiosii for ever!: Car repair manuals for everyone.

Allison - Automatic Transmission




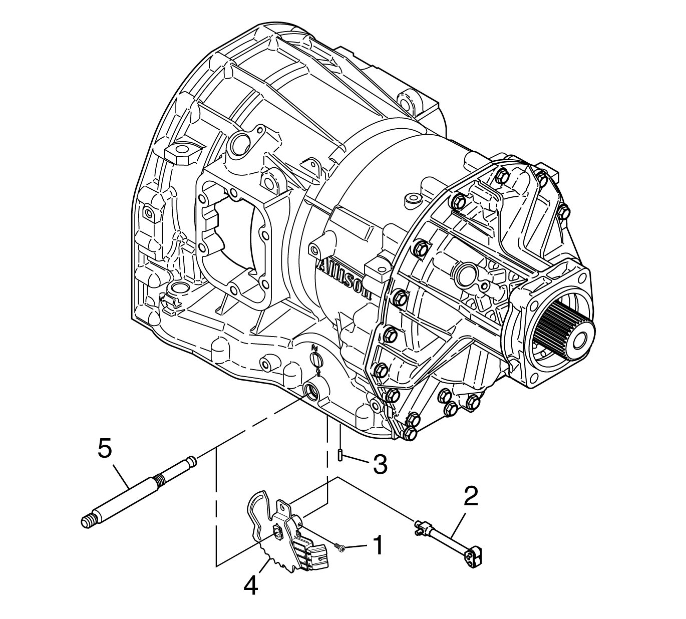
Manual Shift Shaft, Detent Lever, and Position Switch Assembly Replacement

Removal Procedure




1. Remove the control valve assembly from the transmission. Refer to Control Valve Body Replacement (Allison - Automatic Transmission).

Note: The detent lever/IMS retaining bolt contains patch lock material on the threads. Do not reuse the retaining bolt.

2. Remove the detent lever/IMS retaining bolt (1) using a T27 TORX(R) bit and discard the retaining bolt.

Caution: DO NOT mar the transmission case surface around the spherical pin when removing or installing the spherical pin. An unmarred surface is required to maintain the seal between the control valve assembly and the transmission case.

Caution: DO NOT twist the spherical pin when removing the pin from the transmission case. Damage to the transmission case can occur.

3. Place a protective plate on the transmission case surface around the spherical pin (3). Remove the spherical pin (3) from the transmission case.
4. Slide the manual shift shaft (5) through the detent lever/IMS assembly (4) and through the manual shift shaft seal.
5. Rotate the detent lever/IMS assembly to disengage the park pawl apply assembly (2). Remove the detent lever/IMS assembly (4).

Installation Procedure




1. Place the new detent lever/IMS assembly (4) in position in the transmission case. Rotate the detent lever/IMS assembly to engage the park pawl apply assembly (2). Reinstall the manual shift shaft (5) through the manual shift shaft seal and through the detent lever/IMS assembly (4).

Caution: Refer to Fastener Caution (Fastener Caution).

2. Push the manual shift shaft (5) into the final position in the transmission case.
3. Install the spherical pin (3) into the transmission case that retains the manual shift shaft.
4. Install the detent lever/IMS retaining bolt (1) using a T27 TORX(R) bit.

Tighten the bolt (1) to 10 Nm (92 lb in).

5. Install the control valve assembly. Refer to Control Valve Body Replacement (Allison - Automatic Transmission).

Note: The FastLearn, adapt, procedure must be performed. This can be done in 1 step using a scan tool. If this procedure is not done, the TCM adaptive values will be at the settings that it learned for the old components and will be in slow adaptive mode. Under these conditions, it will take an unacceptably long time for the adaptive values to converge to levels suitable for the new transmission.

6. Perform the FastLearn procedure. Refer to FastLearn Procedure (Allison - Automatic Transmission).