Curiosii for ever!: Car repair manuals for everyone.

Starter Motor: Service and Repair




Starter Motor Replacement (LLV/LLR) (2.9L, 3.7L)

Removal Procedure




1. Remove the intake manifold. Refer to Intake Manifold Replacement (Service and Repair) or Intake Manifold Replacement (Service and Repair).
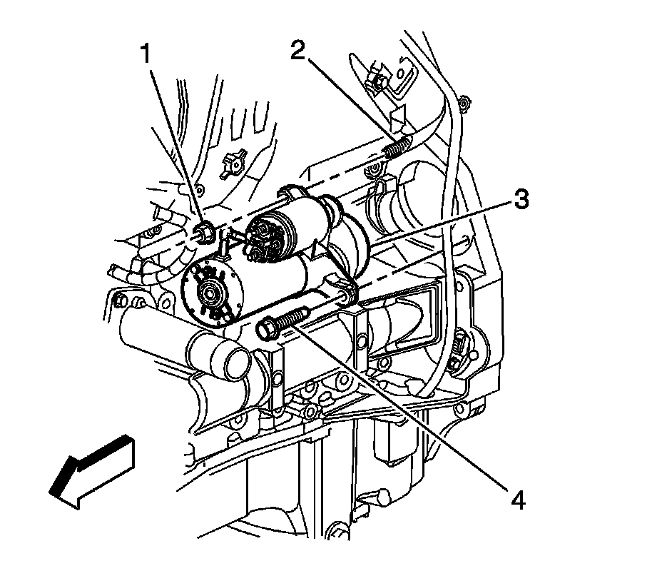
2. Remove the starter solenoid S terminal nut (3) and disconnect the lead (4) from the starter.
3. Remove the starter terminal nut (1) and disconnect the battery positive cable (2) from the starter.




4. Remove the starter motor mounting nut (1) and bolt (4).
5. Remove the starter motor (3) from the engine.

Installation Procedure




1. Position the starter motor (3) over the stud (2).

Caution: Refer to Fastener Caution (Fastener Caution).

2. Install the starter motor mounting nut (1) and bolt (4) and tighten to 50 Nm (37 lb ft).




3. Connect the battery positive cable (2) to the starter and install the starter terminal nut (1).
Tighten the nut to 9 Nm (80 lb in).
4. Connect the lead (4) to the starter solenoid and install the starter solenoid S terminal nut (3).
Tighten the nut to 3.5 Nm (31 lb in).
5. Install the intake manifold. Refer to Intake Manifold Replacement (Service and Repair) or Intake Manifold Replacement (Service and Repair).