Curiosii for ever!: Car repair manuals for everyone.

Starter Motor: Service and Repair



Starter Motor Replacement

Removal Procedure




1. Disconnect the negative battery cable. Refer to Battery Negative Cable Disconnection and Connection (Service and Repair).
2. Remove the radiator air baffle. Refer to Radiator Air Baffle Assemblies and Deflectors (Service and Repair).
3. Remove the engine to transmission brace at the rear left side of the engine.
4. Remove the transaxle converter cover bolt (1).
5. Remove the transaxle converter cover (2).




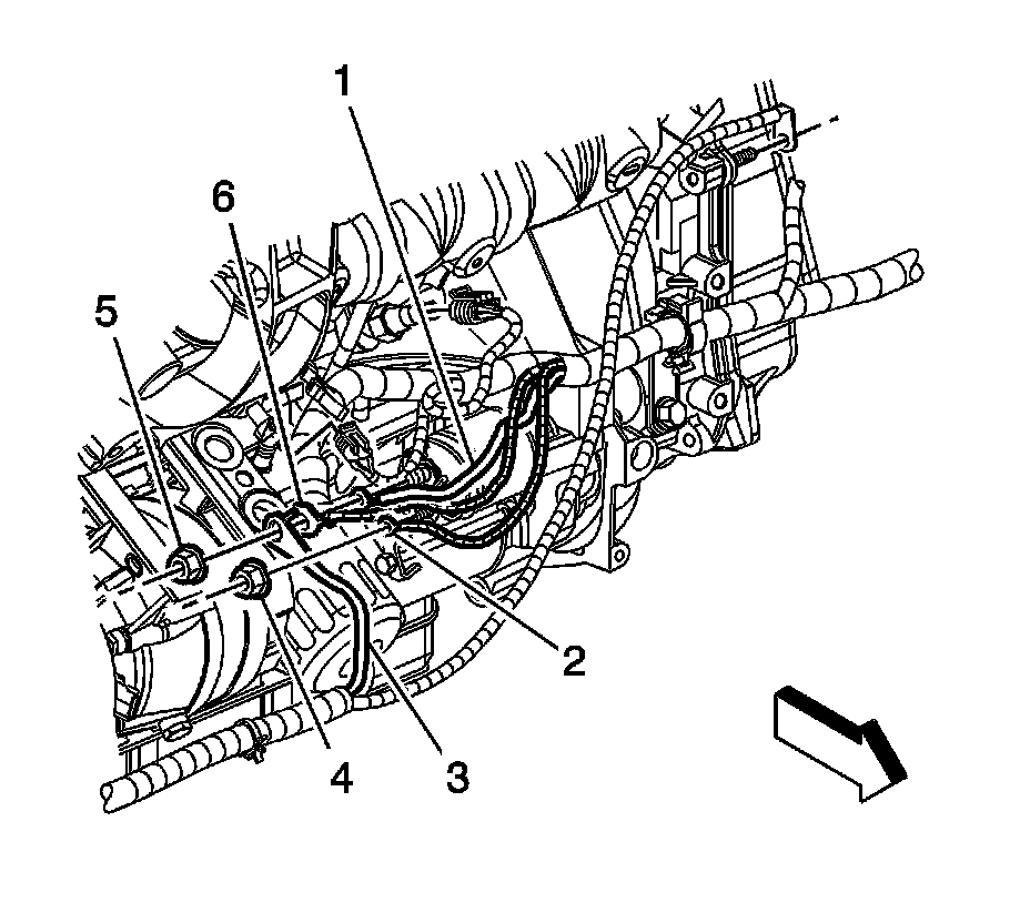
6. Remove the engine harness ground nut (1).
7. Remove the engine harness ground (2).
8. Disconnect the engine harness electrical connector (3) from the starter.




9. Remove the starter motor "BAT" terminal nut (5).
10. Remove the positive battery cable (3, 6) and the engine harness (1) from the stater motor "BAT" terminal.
11. Remove the starter motor "S" terminal nut (4).
12. Remove the engine harness (2) from the starter motor "S" terminal.




13. Remove the starter motor bolts.
14. Remove the starter motor.

Installation Procedure

Notice: Before installing the starter motor to the engine, tighten the nut next to the cap on the solenoid BAT terminal. If this terminal is not tight in the solenoid cap, the cap may be damaged during installation of electrical connections and cause the starter motor to fail later.




1. Position the starter motor to the engine.

Notice: Refer to Fastener Notice (Fastener Notice).

2. Install the starter motor bolts.

Tighten the bolts to 40 N.m (30 lb ft).




3. Install the engine harness (2) to the starter motor "S" terminal.
4. Install the starter motor "S" terminal nut (4).

Tighten nut to 3 N.m (27 lb in).

5. Install the engine harness (1) and the positive battery cables (6, 3) to the stater motor "BAT" terminal.
6. Install the starter motor "BAT" terminal nut (5).

Tighten the nut to 17 N.m (13 lb ft).




7. Connect the engine harness electrical connector (3) to the starter.
8. Install the engine harness ground (2).
9. Install the engine harness ground nut (1).

Tighten the nut to 20 N.m (15 lb ft).




10. Install the transaxle converter cover (2).
11. Install the transaxle converter cover bolt (1).

Tighten the bolt to 10 N.m (89 lb in).

12. Install the engine to transmission brace at the rear left side of the engine.
13. Install the radiator air baffle. Refer to Radiator Air Baffle Assemblies and Deflectors (Service and Repair).
14. Connect the negative battery cable. Refer to Battery Negative Cable Disconnection and Connection (Service and Repair).