Curiosii for ever!: Car repair manuals for everyone.

Rear Axle Disassembled Views



Rear Axle Disassembled Views

9.5 inch Rear Axle w/ Disc Brake




1 - Differential Side Gear Thrust Washer
2 - Differential Side Gear
3 - Differential Cross Shaft
4 - Differential Pinion Gear
5 - Differential Pinion Gear Thrust Washer
6 - Differential Side Gear
7 - Differential Side Gear Thrust Washer
8 - Differential Pinion Gear
9 - Differential Pinion Gear Thrust Washer
10 - Ring Gear Bolt
11 - Differential Case Bearing Assembly
12 - Differential Case Bearing Shim
13 - Differential Bearing Cap
14 - Differential Bearing Cap Bolt
15 - Differential Bearing Adjuster Lock
16 - Differential Bearing Adjuster Lock Bolt
17 - Drive Pinion
18 - Cover Pan Gasket
19 - Cover Pan
20 - Brake Cable Bracket
21 - Cover Pan Bolt
22 - Brake Line Bracket
23 - Fill Plug
24 - Fill Plug Washer
25 - Pinion Bearing Shim
26 - Pinion Head Bearing Assembly
27 - Pinion Bearing Spacer
28 - Differential Carrier Magnet
29 - VSES Sensor Assembly
30 - VSES Sensor Bolt
31 - Park Brake Assembly
32 - Park Brake Attachment Bolt
33 - Axle Shaft Bearing Assembly
34 - Axle Shaft Seal Assembly
35 - VSES Exciter Ring Assembly
36 - Caliper Assembly
37 - Caliper Bolt
38 - Carrier Drain Plug
39 - Axle Shaft C-Lock
40 - Push Nut
41 - Brake Rotor
42 - Wheel Stud
43 - Axle Shaft
44 - Pinion Flange Nut
45 - Pinion Flange Washer
46 - Pinion Flange Assembly
47 - Pinion Flange Seal Assembly
48 - Pinion Tail Bearing Assembly
49 - Axle Housing Assembly
50 - Vent Hose Connector
51 - Differential Case
52 - Differential Case Bearing Adjuster
53 - Differential Case Bearing Assembly
54 - Ring Gear
55 - Differential Cross Shaft Lock Screw

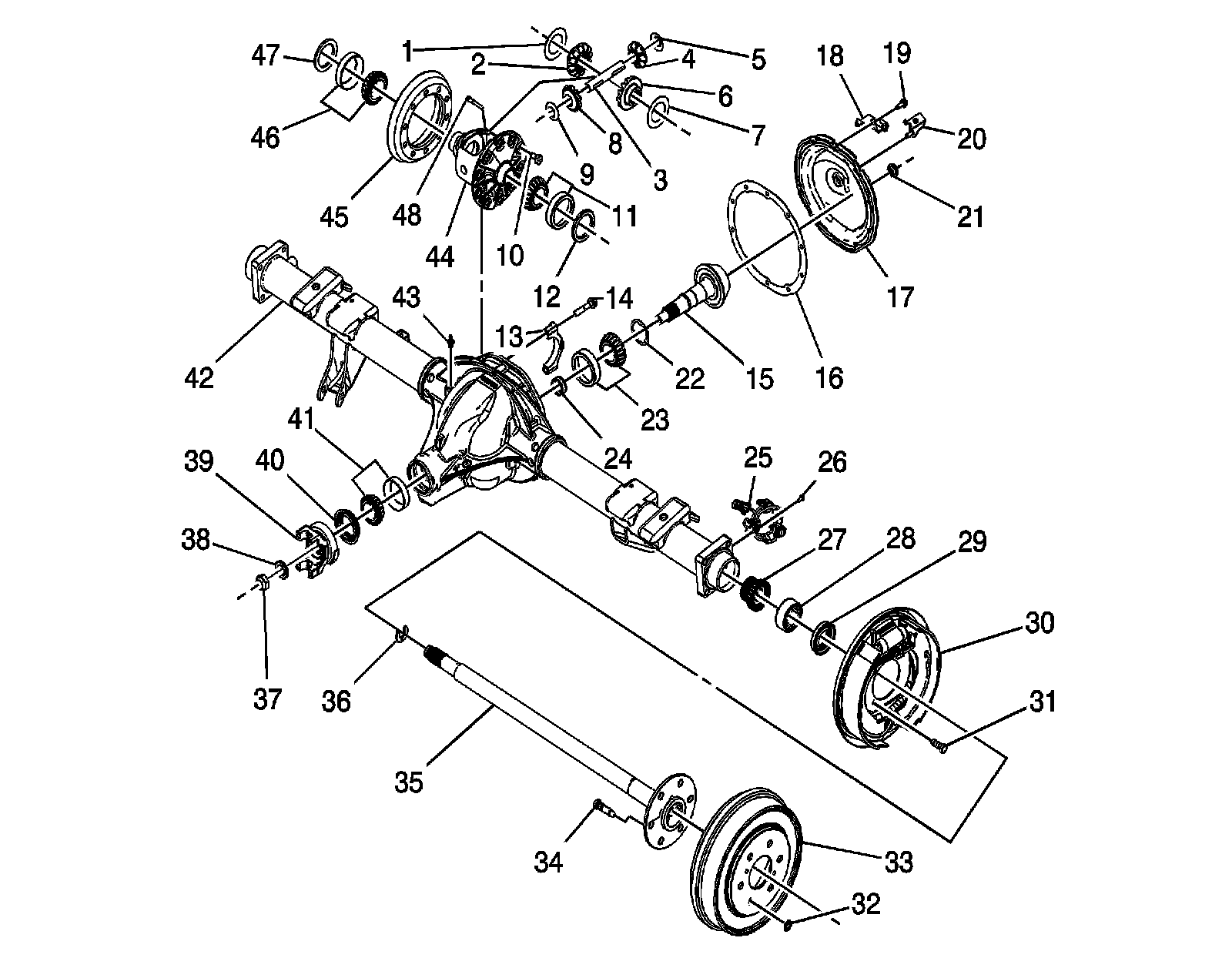
Rear Axle w/ Drum Brake 9.5 inch




1 - Differential Side Gear Thrust Washer
2 - Differential Side Gear
3 - Differential Cross Shaft
4 - Differential Pinion Gear
5 - Differential Pinion Gear Thrust Washer
6 - Differential Side Gear
7 - Differential Side Gear Thrust Washer
8 - Ring Gear Bolt
9 - Differential Case Bearing Assembly
10 - Differential Case Bearing Shim
11 - Differential Bearing Cap
12 - Differential Bearing Cap Bolt
13 - Differential Bearing Adjuster Lock
14 - Differential Bearing Adjuster Lock Bolt
15 - Drive Pinion
16 - Cover Pan Gasket
17 - Cover Pan
18 - Brake Cable Bracket
19 - Cover Pan Bolt
20 - Brake Line Bracket
21 - Fill Plug
22 - Fill Plug Washer
23 - Pinion Bearing Shim
24 - Pinion Head Bearing Assembly
25 - Pinion Bearing Spacer
26 - Differential Carrier Magnet
27 - Brake Assembly
28 - Axle Shaft Bearing Assembly
29 - Axle Shaft Seal Assembly
30 - Brake Assembly Attachment Bolt
31 - Carrier Drain Plug
32 - Axle Shaft C-Lock
33 - Push Nut
34 - Brake Drum
35 - Wheel Stud
36 - Axle Shaft
37 - Pinion Flange Nut
38 - Pinion Flange Washer
39 - Pinion Flange Assembly
40 - Pinion Flange Seal Assembly
41 - Pinion Tail Bearing Assembly
42 - Axle Housing Assembly
43 - Vent Hose Connector
44 - Differential Case
45 - Differential Case Bearing Adjuster
46 - Differential Case Bearing Assembly
47 - Ring Gear
48 - Differential Cross Shaft Lock Screw
49 - Differential Pinion Gear Thrust Washer
50 - Differential Pinion Gear

Rear Axle with VSES and Drum Brake 8.6 inch




1 - Differential Side Gear Thrust Washer
2 - Differential Side Gear
3 - Differential Cross Pin
4 - Differential Pinion Gear
5 - Differential Pinion Thrust Washer
6 - Differential Side Gear
7 - Differential Side Gear Thrust Washer
8 - Differential Pinion Gear
9 - Differential Pinion Gear Thrust Washer
10 - Ring Gear Bolt
11 - Differential Case Bearing Assembly
12 - Differential Case Bearing Shim
13 - Carrier Bearing Cap
14 - Carrier Bearing Cap Bolt
15 - Drive Pinion
16 - Cover Pan Gasket
17 - Cover Pan
18 - Cover Pan Clip
19 - Cover Pan Bolt
20 - Cover Pan Bracket Assembly
21 - Fill Plug Assembly
22 - Drive Pinion Bearing Shim
23 - Drive Pinion Head Bearing Assembly
24 - Drive Pinion Bearing Spacer
25 - VSES Sensor Assembly
26 - VSES Sensor Bolt
27 - VSES Exciter Ring Assembly
28 - Axle Shaft Bearing Assembly
29 - Axle Shaft Seal Assembly
30 - Drum Brake Assembly
31 - Brake Attaching Bolt
32 - Push Nut
33 - Brake Drum
34 - Wheel Stud
35 - Axle Shaft
36 - Axle Shaft C-Lock
37 - Pinion Flange Nut
38 - Pinion Flange Washer
39 - Pinion Flange Assembly
40 - Pinion Flange Seal Assembly
41 - Drive Pinion Tail Bearing Assembly
42 - Axle Housing Assembly
43 - Vent Connector
44 - Differential Case
45 - Ring Gear
46 - Differential Case Bearing Assembly
47 - Differential Case Bearing Shim
48 - Differential Cross Pin Lock Screw