Curiosii for ever!
: Car repair manuals for everyone.
Home
>>
Chevy Truck
>>
2008
>>
HHR L4-2.4L
>>
Repair and Diagnosis
>>
Cruise Control
>>
Diagrams
>>
Electrical Diagrams
Electrical Diagrams
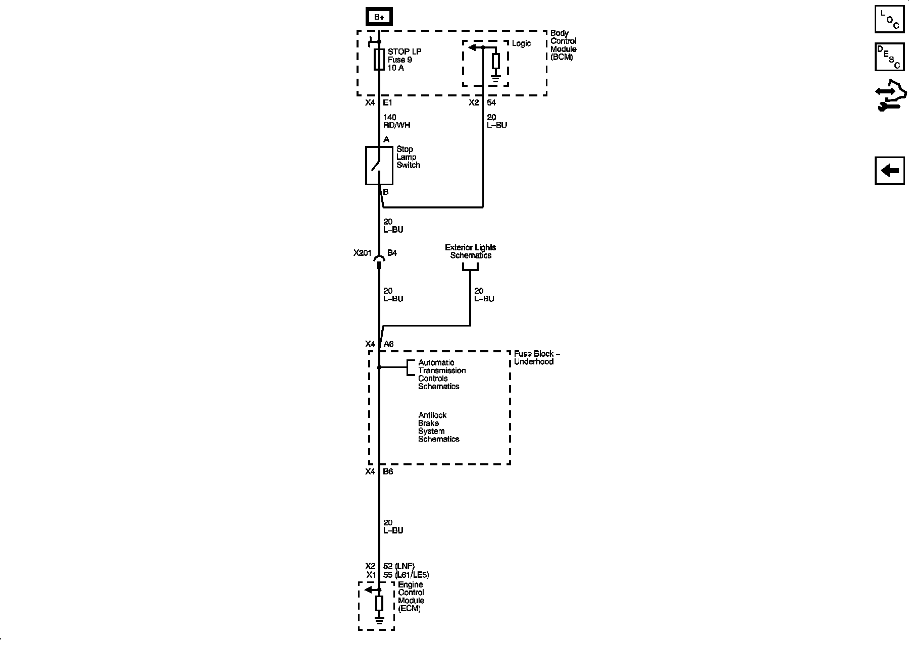
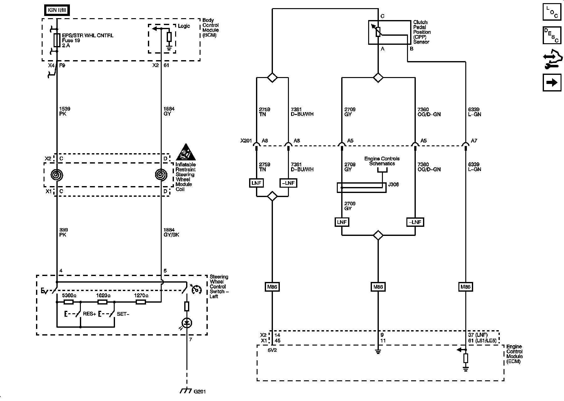
Cruise Control
Schematics
Power, Ground, and Switches
Stop Lamp Switch