Curiosii for ever!: Car repair manuals for everyone.

Heater Control Valve: Service and Repair



Coolant Bypass Valve Replacement (4.3L, 4.8L, 5.3L, 6.0L)

Special Tools

J 38185 Hose Clamp Pliers

Removal Procedure

1. Remove the upper fan shroud.




2. Drain the engine coolant. Refer to Cooling System Draining and Filling (Static Fill) Cooling System Draining and Filling (Vac N Fill).
3. If equipped with 4.8L, 5.3L or 6.0L; remove the engine cover. Refer to Engine Cover Replacement
4. Remove cowl water drain nuts.
5. Remove cowl water drain.
6. Remove the heater inlet hose clamp and the heater outlet hose clamp from the heater core.
7. Remove the upper heater inlet hose and the upper heater outlet hose from the heater core.
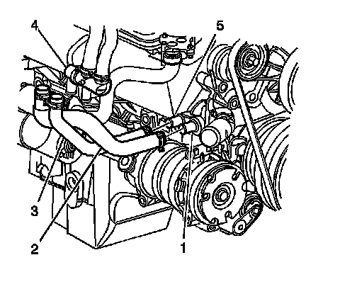
8. Remove the lower heater inlet hose clamp and the lower heater outlet hose clamp from the outlet of the coolant bypass valve (4) using the J 38185.
9. Remove the lower heater inlet hose and the lower heater inlet hose from the inlet of the coolant bypass valve.
10. Remove the vacuum hose from the coolant bypass valve.

Installation Procedure




1. Install the coolant bypass valve (4).
2. Install the vacuum hose to the coolant bypass valve.
3. Install the lower heater inlet hose and the lower heater outlet hose to the inlet of the coolant bypass valve (4).
4. Install the lower heater inlet hose clamp and the lower heater outlet hose clamp to the inlet of the coolant bypass valve using the J 38185.
5. Install the upper heater inlet hose and the upper heater outlet hose from the heater core.
6. Install the heater inlet hose clamp and the heater outlet hose clamp from the heater core.
7. Install cowl water drain.
8. Install cowl water drain nuts.
9. If equipped with 4.8L, 5.3L or 6.0L; install the engine cover. Refer to Engine Cover Replacement
10. Fill the cooling system. Refer to Cooling System Draining and Filling (Static Fill) Cooling System Draining and Filling (Vac N Fill).
11. Install the upper fan shroud.