Curiosii for ever!: Car repair manuals for everyone.

Front of Vehicle/Engine Compartment Component Views



Front of Vehicle/Engine Compartment Component Views

Front Exterior Lighting (Base)




1 - Headlamp - Right (Sealed)
2 - Park/Turn Signal Lamp - Right Front
3 - Marker Lamp - Right Front
4 - Headlamp - Left (Sealed)
5 - Marker Lamp - Left Front
6 - Park/Turn Signal Lamp - Left Front

Engine Compartment




1 - Vacuum Pump (6.6L)
2 - Battery
3 - Transmission Control Module (TCM)
4 - Blower Motor Resistor Assembly
5 - Blower Motor
6 - Cruise Control Module (LU3)/Throttle Actuator Control (TAC) Module (-LU3)
7 - Brake Fluid Level Switch
8 - Engine Control Module (ECM)
9 - Fuse Block - Underhood


Front Exterior Lighting (Uplevel)




1 - Headlamp - Low Beam - Right (Composite)
2 - Headlamp - High Beam - Right (Composite)
3 - Park/Turn Signal Lamp - Right Front
4 - Marker Lamp - Right Front
5 - Headlamp - High Beam - Left (Composite)
6 - Headlamp - Low Beam - Left (Composite)
7 - Marker Lamp - Left Front
8 - Park/Turn Signal Lamp - Left Front


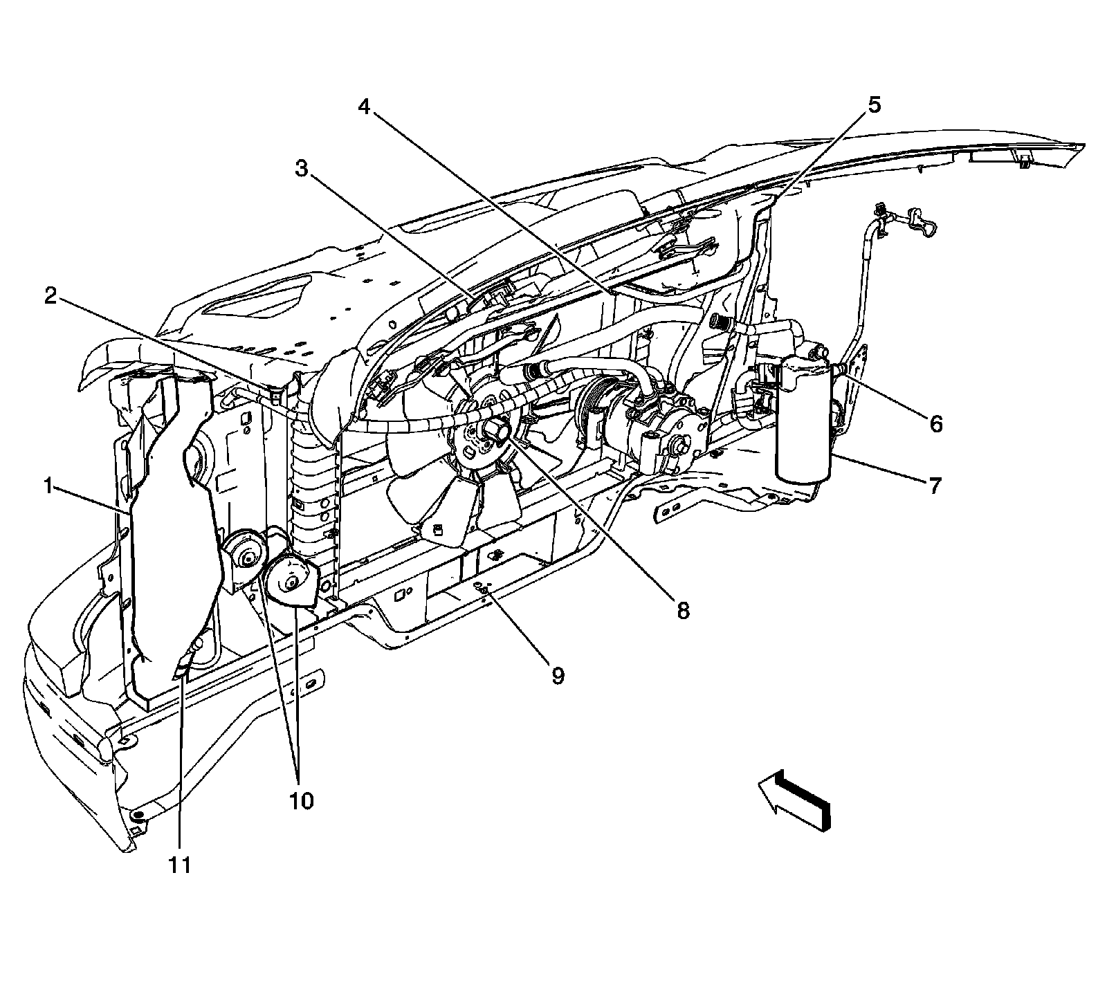
Front of Engine Compartment




1 - Windshield Washer Solvent Container
2 - A/C Refrigerant Pressure Sensor
3 - Windshield Wiper Motor
4 - Coolant Level Switch
5 - Coolant Surge Tank
6 - A/C Low Pressure Switch
7 - A/C Accumulator
8 - Cooling Fan
9 - Inflatable Restraint Front End Sensor
10 - Dual Horn Assembly
11 - Windshield Washer Fluid Pump


Engine Compartment




1 - Vacuum Pump (6.6L)
2 - Battery
3 - Transmission Control Module (TCM)
4 - Blower Motor Resistor Assembly
5 - Blower Motor
6 - Cruise Control Module (LU3)/Throttle Actuator Control (TAC) Module (-LU3)
7 - Brake Fluid Level Switch
8 - Engine Control Module (ECM)
9 - Fuse Block - Underhood


Power Brake (PB) Booster Fluid Alarm Switches
Harness Routing (UJ1)


Power Brake (PB) Booster Fluid Alarm SwitchesHarness Routing (UJ1):




1 - Power Brake (PB) Booster Fluid Pressure Alarm Switch Connector
2 - C141
3 - Power Brake (PB) Booster Fluid Flow Alarm Switch - C1, C2


LF Frame (With RPO Code JL4)

LH Frame (JL4):




1 - Master Cylinder Reservoir
2 - Precharge Pump
3 - Frame


RR of the Engine Compartment




1 - Antenna
2 - Lower Cow