Curiosii for ever!: Car repair manuals for everyone.

Electrical Diagrams



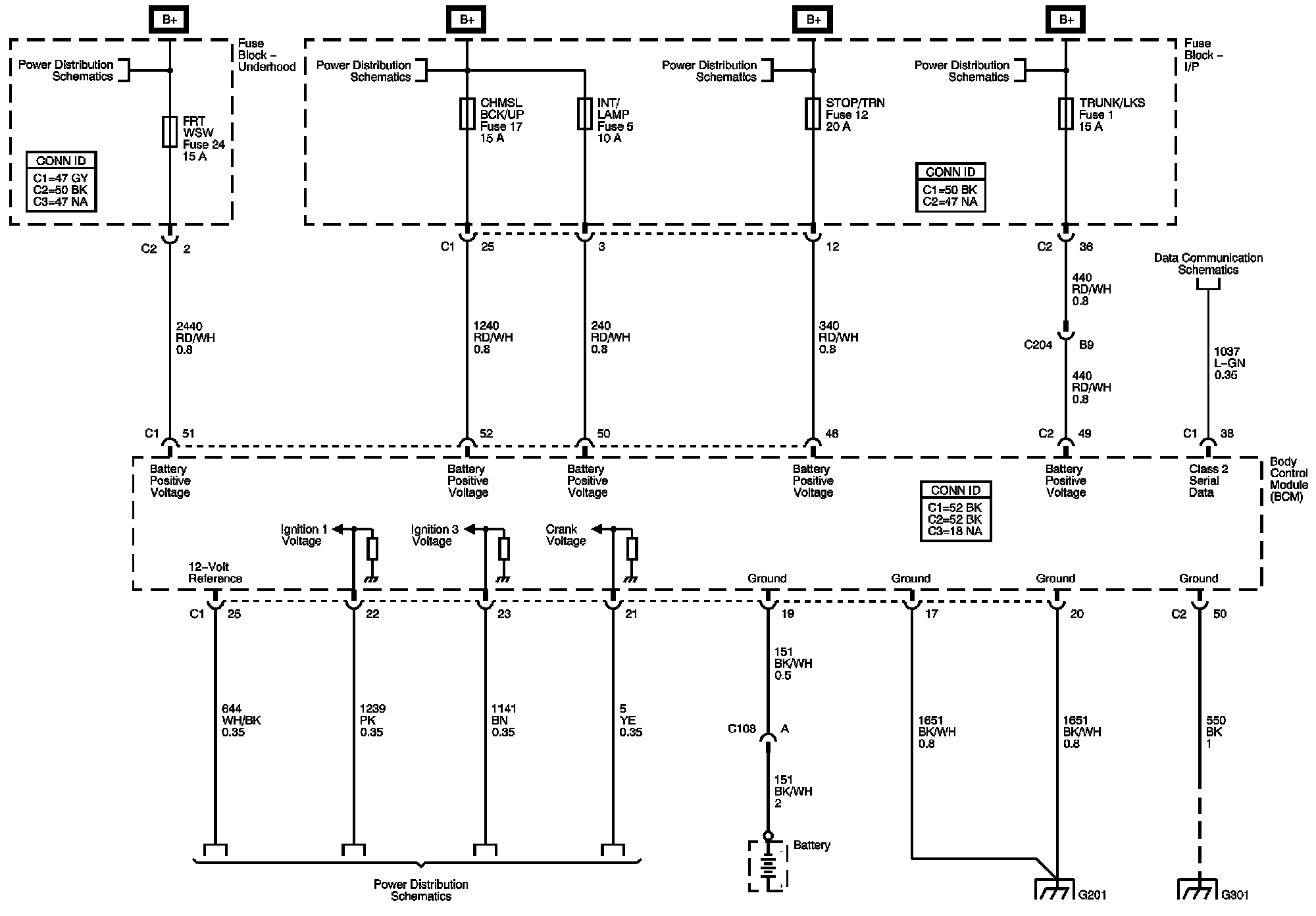
Body Control System Schematics

Ground, Power, and References to Data Communication and Power Distribution






References to Brakes, Cruise Control, Defogger, Exterior Lights, Horn, Object Detection, Power Moding, Shift Lock Control, and Wiper/Washer






References to Antilock Brake System, Cruise Control, HVAC, and Lighting






References to Door Locks, Lighting, Sliding Door and Theft Deterrent






References to Audible Warnings, HVAC, Immobilizer, Remote Function, Seat Heating and Cooling, Starting and Charging, and Theft Deterrent






Locations: The locations for the Connectors, Grounds, Splices, and Grommets shown within these diagrams can be found via their numbers at Vehicle Locations. Locations