Curiosii for ever!
: Car repair manuals for everyone.
Home
>>
Chevy Truck
>>
2007
>>
Silverado 3500 2WD V8-6.6L DSL Turbo
>>
Repair and Diagnosis
>>
Powertrain Management
>>
Relays and Modules - Powertrain Management
>>
Relays and Modules - Computers and Control Systems
>>
Body Control Module
>>
Diagrams
>>
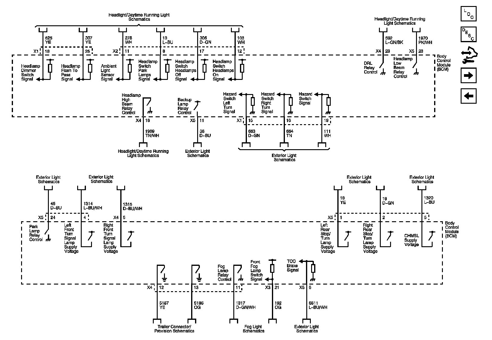
Electrical Diagrams
Electrical Diagrams
Module Power, Ground and Serial Data
Power Moding and Interior Light References
Exterior Light References
Vehicle Access and Wiper References
Brake, Horn, Transmission, Theft and Secondary/Configurable References