Curiosii for ever!: Car repair manuals for everyone.

Output Speed Sensor Removal



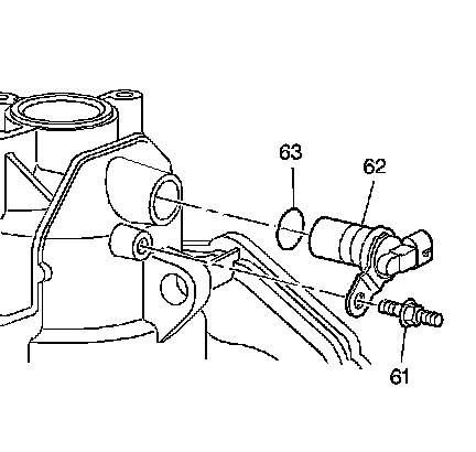
Output Speed Sensor Removal




1. Rotate the transmission so that the case side cover is facing upward in order to drain the transmission fluid through the stub shaft end of the transmission.
2. Remove the speed sensor stud (61).
3. Remove the speed sensor assembly (62). Pull the speed sensor assembly straight out from the transmission case in order to prevent damage to the case bore.
4. Remove the O-ring (63).
5. Rotate the transmission with the oil pan facing upward.