Curiosii for ever!: Car repair manuals for everyone.

Part 1



Engine Replacement 1 - 79

Tools Required

* J 24319-B Steering Linkage and Tie Rod Puller
* J 45341 Rear Wheel Drive Shaft Removal Tool
* J-2619-A Slide Hammer
* J 44394 Axle Seal Protector
* J 45059 Angle Meter

Removal Procedure




1. Raise the hood.
2. Disconnect the negative battery cable.
3. Remove the air cleaner assembly.
4. Relieve the fuel system pressure.
5. Disconnect the fuel feed line from the fuel rail.




6. Disconnect the evaporative emission (EVAP) line from the EVAP purge solenoid.
7. Remove the windshield washer solvent reservoir.
8. Drain the cooling system.
9. Remove the engine drive belt.
10. Remove the left side engine splash shield.
11. Remove the catalytic converter.




12. Disconnect the cooling fan electrical connector.
13. Lower the vehicle.




14. Remove the engine control module (ECM)/transaxle control module (TCM) cover.




15. Disconnect the body harness electrical connector (1) from the ECM.




16. Disconnect the engine harness electrical connectors (1, 2) from the ECM.




17. Open the junction block terminal cover.
18. Remove the junction block terminal nut (1).
19. Remove the positive/negative battery cable terminal (2) from the stud.




20. Remove the positive battery cable terminal (1) from the junction block stud.
21. Reposition the engine harness as necessary to access the ECM bracket lower bolts.




22. Remove the ECM bracket nuts (1) and bolts (2).
23. Lift the ECM bracket off of the studs and secure the bracket out of the way.




24. Reposition the radiator inlet hose clamp at the engine.
25. Remove the radiator inlet hose from the engine.




26. Disconnect the evaporative emission (EVAP) purge solenoid electrical connector (1).




27. Remove the engine harness clip (1) from the EVAP purge solenoid bracket.




28. If the vehicle is equipped with a engine oil cooler perform the following steps, reposition the radiator outlet hose clamp (1) at the water outlet.
29. Reposition the radiator outlet hose clamp (2) at the oil cooler.
30. Remove the radiator outlet hose from the water outlet.
31. Remove the radiator outlet hose from the oil cooler




32. If the vehicle is not equipped with a engine oil cooler, reposition the radiator outlet hose clamp at the engine.
33. Remove the radiator outlet hose from the engine.




34. Disconnect the intake (2) and exhaust (1) camshaft position (CMP) sensor electrical connectors.




35. Reposition the heater inlet and outlet hose clamps at the thermostat housing.
36. Remove the heater inlet and outlet hoses from the thermostat housing.




37. Disconnect the engine coolant heater cord, if necessary.




38. Remove the engine coolant heater cord straps from the engine harness, if equipped.
39. Reposition the engine coolant heater cord out of the way, if equipped.




40. Reposition the brake booster vacuum hose clamp at the intake manifold.
41. Remove the brake booster vacuum hose from the intake manifold. Reposition the hose.




42. Disconnect the following electrical connectors:
* Throttle actuator control (TAC) (1)
* Manifold absolute pressure (MAP) sensor
* Fuel injector harness (2)
* Generator (3)




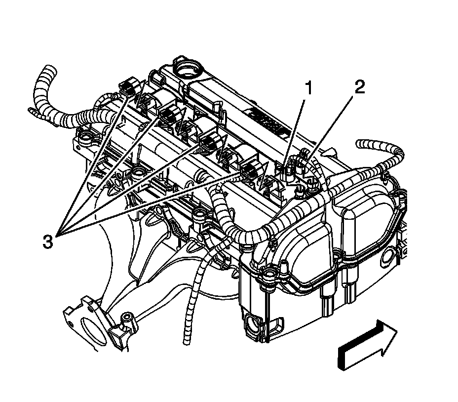
43. Disconnect the ignition coils electrical connectors (3).
44. Disconnect the intake (2) and exhaust (1) camshaft position actuator electrical connectors.




45. Remove the engine harness clips (1, 2) from the camshaft cover.




46. Remove the engine harness clip nut (2).
47. Remove the engine harness clip (1) from the transaxle stud.




48. Remove the engine harness clip (1) from the oil level indicator tube bracket.
49. Raise and support the vehicle. Refer to Vehicle Lifting.
50. Remove the engine harness clips (2, 4) from the intake manifold.




51. Remove the starter.
52. If equipped with a automatic transaxle perform the following steps, remove the positive/negative battery cable ground nut (1).
53. Remove the positive/negative cable (2) terminal from the stud.
54. Remove the engine harness ground terminal (3) from the stud.
55. Disconnect the following electrical connectors:
* Crankshaft position (CKP) sensor (4)
* Oil pressure sensor (5)
* Knock sensor (6)




56. If equipped with a manual transaxle perform the following steps, remove the positive/negative battery cable ground nut (2).
57. Remove the positive/negative cable (3) terminal from the stud.
58. Remove the engine harness ground terminal (4) from the stud.
59. Disconnect the following electrical connectors:
* Crankshaft position (CKP) sensor (1)
* Oil pressure sensor (5)
* Knock sensor (6)




60. Disconnect the air conditioning (A/C) pressure switch electrical connector (1).
61. Disconnect the A/C compressor electrical connector (2).
62. Unbolt and reposition the AC compressor aside. Secure the compressor with tie straps or mechanics wire.
63. Drain the engine oil.




64. Remove the engine harness ground bolt (7).
65. Remove the engine harness ground (8) from the engine block.
66. Lower the vehicle.
67. Remove the generator nut (2).
68. Remove the engine harness lead terminal (1) from the generator.




69. If equipped with a automatic transaxle perform the following steps, remove the engine harness clip nut (2) from the engine stud.
70. Remove the engine harness clip (1) from the stud.
71. Disconnect the vehicle speed sensor (VSS) electrical connector (4).
72. Remove the engine harness clip (3) from the speed sensor.




73. If equipped with a automatic transaxle, disconnect the engine harness from the transaxle.




74. If equipped with a automatic transaxle, perform the following steps, disconnect the engine coolant temperature (ECT) sensor electrical connector (1).
75. Remove the connector position assurance (CPA) retainer (2).
76. Disconnect the engine harness electrical connector (3) from the heater oxygen sensor (HO2S).




77. If equipped with a manual transaxle, perform the following steps, disconnect the ECT sensor electrical connector (1).
78. Remove the CPA retainer (2).
79. Disconnect the engine harness electrical connector (3) from the HO2S.