Curiosii for ever!
: Car repair manuals for everyone.
Home
>>
Chevy Truck
>>
2005
>>
Express 1500 RWD V6-4.3L VIN X
>>
Repair and Diagnosis
>>
Diagrams
>>
Exploded Views
>>
Engine
>>
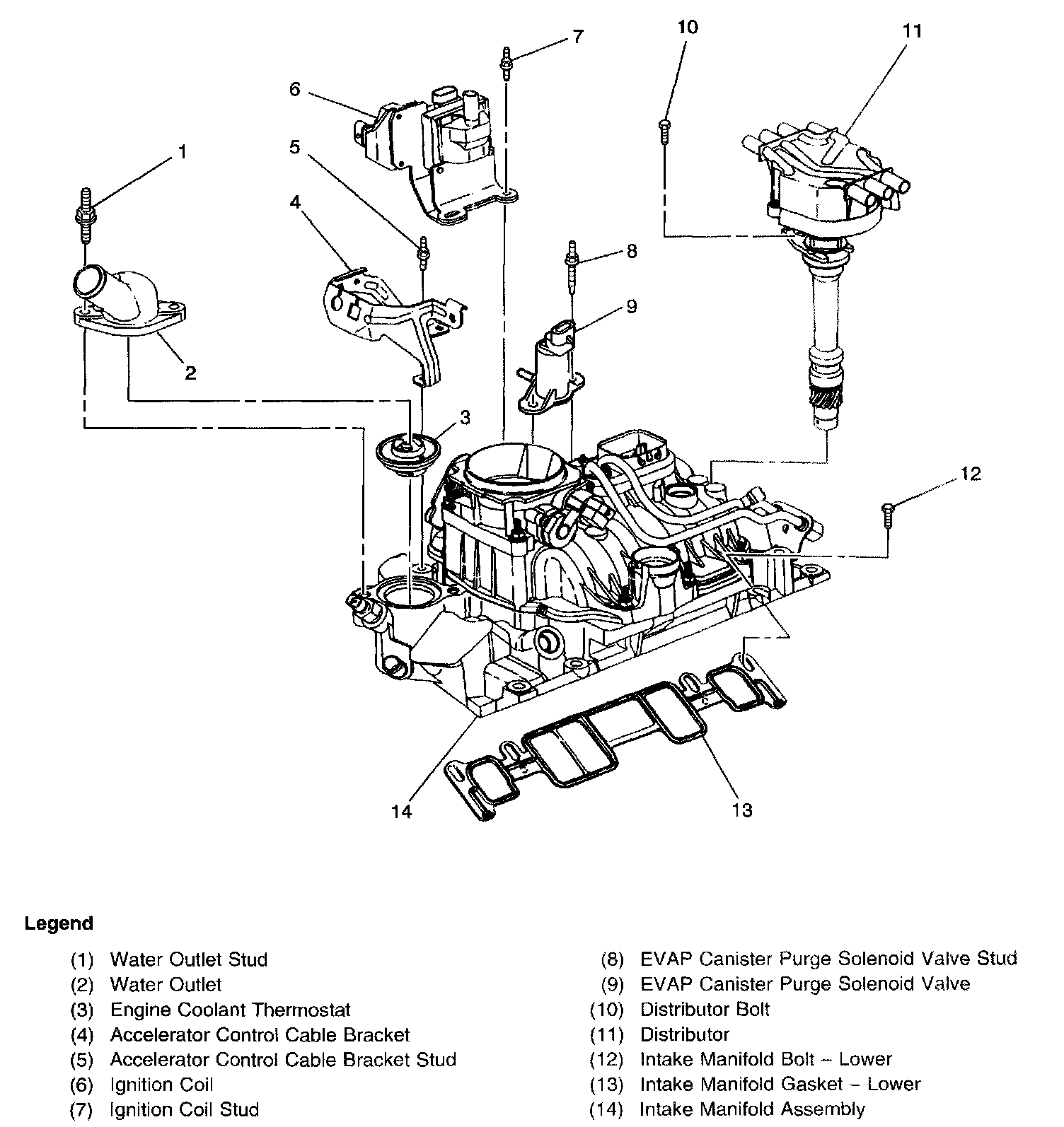
Upper Engine View 1
Upper Engine View 1