Curiosii for ever!: Car repair manuals for everyone.

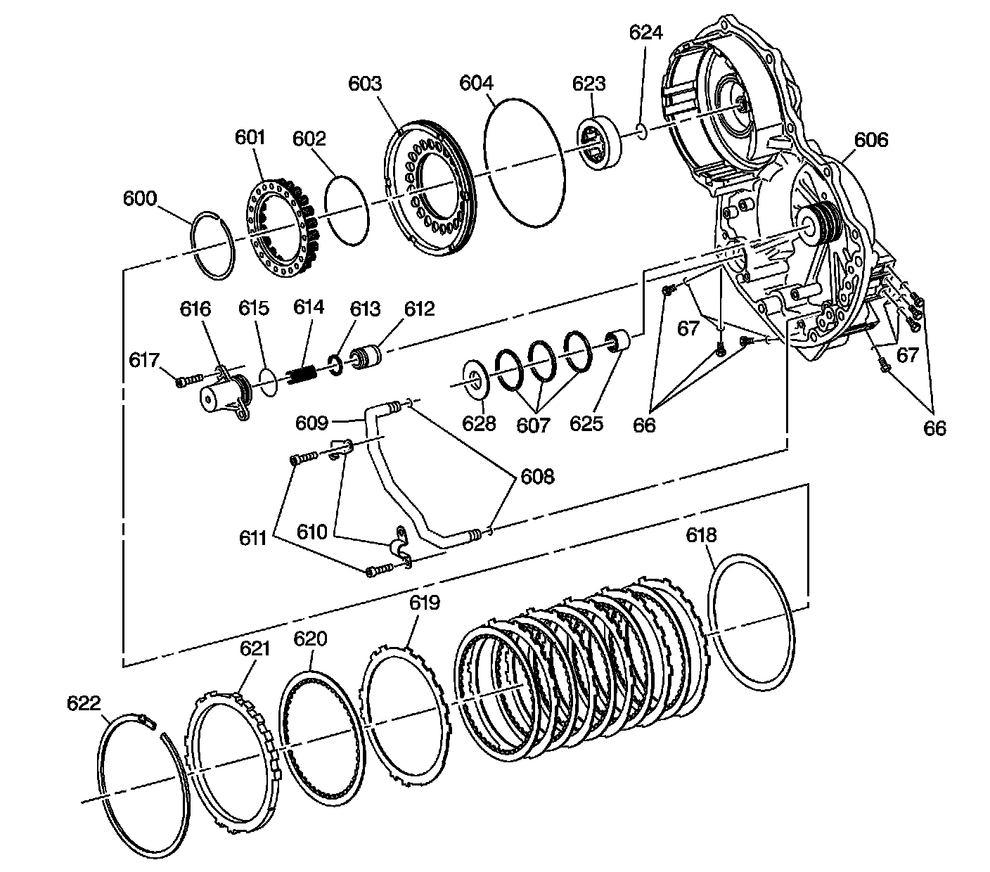
Automatic Transmission Case Cover Assembly and 1-2 Reverse Clutch Assembly

Automatic Transmission Case Cover Assembly and 1-2 Reverse Clutch Assembly

Automatic Transmission Case Cover Assembly and 1-2 Reverse Clutch Assembly:





66 - Automatic Transmission Fluid Pressure Test Hole Plug (UNF 5/16-24-2A) (7)
66 - Automatic Transmission Fluid Pressure Test Hole Plug (UNF 5/16-24-2A) (7)
67 - Automatic Transmission Fluid Pressure Test Hole Plug O-ring Seal (7)
67 - Automatic Transmission Fluid Pressure Test Hole Plug O-ring Seal (7)
600 - 1-2 Reverse Clutch Piston Return Spring Retaining Ring
601 - 1-2 Reverse Clutch Piston Return Spring Assembly
602 - 1-2 Reverse Clutch Piston Inner Seal
603 - 1-2 Reverse Clutch Piston
604 - 1-2 Reverse Clutch Piston Outer Seal
606 - Automatic Transmission Case Cover Assembly
607 - Forward Clutch Housing Fluid Seal Ring (3)
608 - 4-5 Clutch Apply Pipe Seal (2)
609 - 4-5 Clutch Apply Pipe
610 - 4-5 Clutch Apply Pipe Retainer (2)
611 - 4-5 Clutch Apply Pipe Bolt/Screw (M5 x 0.8 x 12) (4)
612 - Forward Clutch Accumulator Piston
613 - Forward Clutch Accumulator Piston Fluid Seal Ring
614 - Forward Clutch Accumulator Piston Spring - Natural Color
615 - Forward Clutch Accumulator Cover Seal
616 - Forward Clutch Accumulator Cover
617 - Forward Clutch Accumulator Cover Bolt/Screw (M6 x 1.0 x 14.5) (2)
618 - 1-2 Reverse Clutch Apply Plate
619 - 1-2 Reverse Clutch Plate - Steel (6)
620 - 1-2 Reverse Clutch Plate Assembly - Fiber (6)
621 - 1-2 Reverse Clutch Backing Plate (Selective)
622 - 1-2 Reverse Clutch Backing Plate Retaining Ring
623 - Front Differential Transfer Drive Gear Assembly Rear Bearing Assembly
624 - Front Differential Transfer Drive Gear Assembly Lube Seal Ring - Rear
625 - Input Shaft Bearing
628 - Forward/Direct Clutch Housing Thrust Bearing Race