Curiosii for ever!: Car repair manuals for everyone.

Basic Knowledge and Tool Requirements

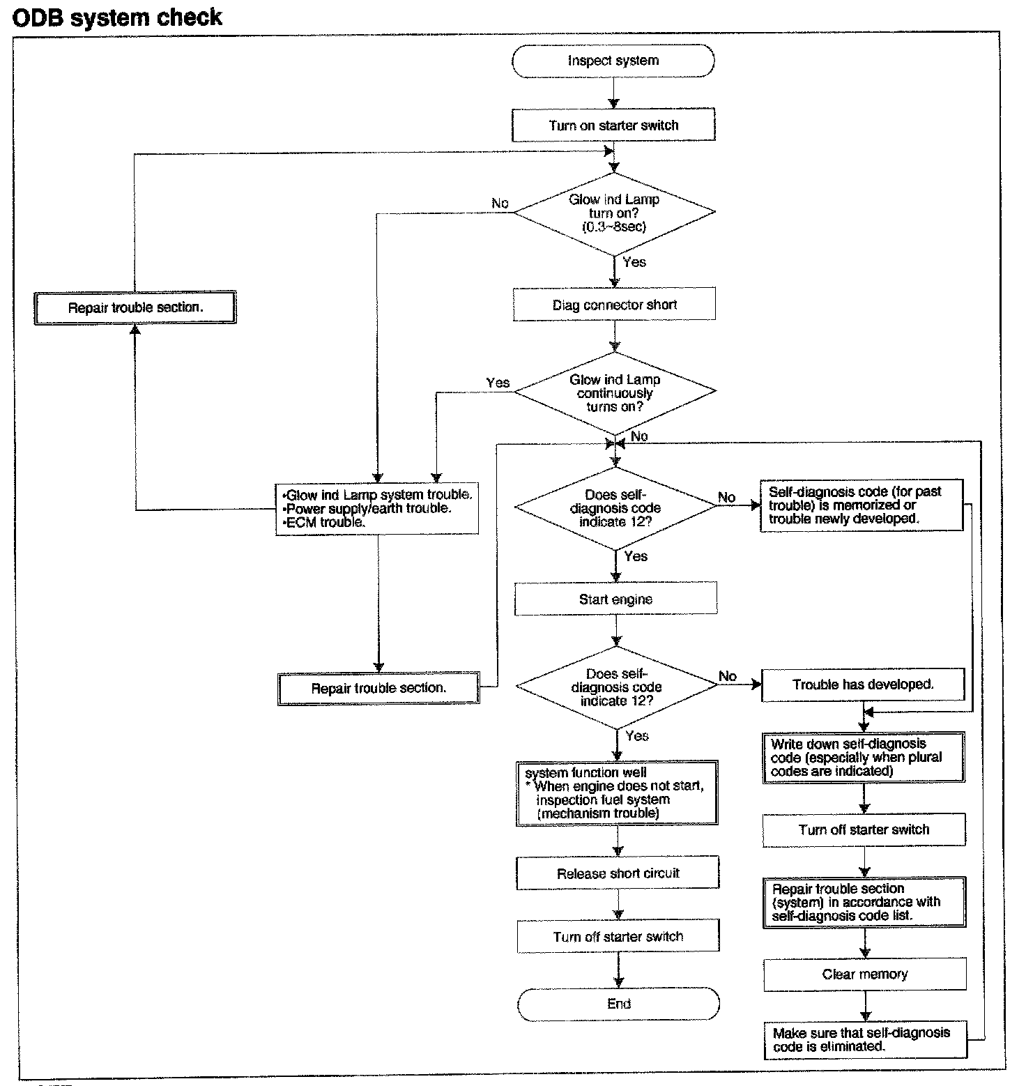
TROUBLESHOOTING

Caution taken in inspecting

1. In inspecting system, write down self-diagnosis code to be indicated. (especially, when plural self-diagnosis codes are indicated.)
2. Before eliminating the indicated self-diagnosis
codes by a memory clear switch, doubly inspect abnormal place as indicated in self-diagnosis code. (Self-diagnosis code means 'Warning.' Make sure to inspect abnormal section.)







NOTE: Please note that some items of self-diagnosis code may not be generated unless the engine is warmed up or unless the vehicle is driven under load.