Curiosii for ever!: Car repair manuals for everyone.

Starter Motor: Service and Repair

STARTER MOTOR REPLACEMENT

REMOVAL PROCEDURE

CAUTION: Refer to Battery Disconnect Caution in Service Precautions.

1. Raise Vehicle. Refer to Vehicle Lifting.
2. Disconnect the negative battery cable.




3. Remove the right transmission cover bolt and cover.




4. Remove the starter bolts.
5. Slide the starter forward until the starter clears the transmission.




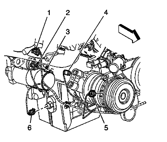
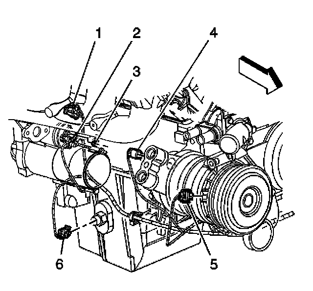
6. Remove the starter solenoid nut (3).
7. Remove the starter lead (2) from the solenoid stud.
8. Remove starter from vehicle through right wheel well opening.




9. If necessary, remove the starter shield.

INSTALLATION PROCEDURE




1. If necessary, install the starter shield.
2. Install starter to vehicle through right wheel well opening.




3. Install the starter solenoid lead (2) to the solenoid stud.

NOTE: Refer to Fastener Notice in Service Precautions.

4. Install the starter solenoid nut (3).

Tighten
Tighten the starter solenoid nut to 3.4 N.m (30 lb in).

5. Install the starter power lead (1) and nut.

Tighten
Tighten the starter lead nut to 9 N.m (80 lb in).




6. Slide the starter rearward.
7. Install the starter bolts.

Tighten
Tighten the starter bolts to 50 N.m (37 lb ft).




8. Install the right transmission cover bolt.

Tighten
Tighten the transmission cover bolt to 9 N.m (80 lb in).

9. Lower the vehicle.
10. Connect the negative battery cable.