Curiosii for ever!
: Car repair manuals for everyone.
Home
>>
Chevy Truck
>>
2000
>>
Tracker 4WD L4-2.0L VIN C
>>
Repair and Diagnosis
>>
Powertrain Management
>>
Transmission Control Systems
>>
Diagrams
>>
Electrical Diagrams
>>
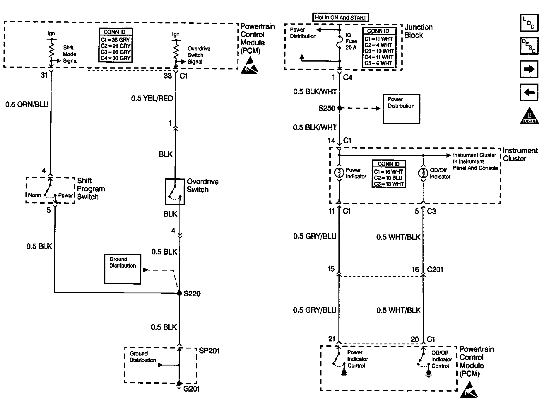
A/T Controls and Outputs
A/T Controls and Outputs
Engine Controls Schematics: A/T Controls and Outputs: